Suppr超能文献

用于药物发现和精准肿瘤学的人乳腺癌衍生异种移植和类器官平台。

A human breast cancer-derived xenograft and organoid platform for drug discovery and precision oncology.

机构信息

Department of Oncological Sciences, University of Utah, Salt Lake City, UT, USA.

Huntsman Cancer Institute, University of Utah, Salt Lake City, UT, USA.

出版信息

Nat Cancer. 2022 Feb;3(2):232-250. doi: 10.1038/s43018-022-00337-6. Epub 2022 Feb 24.

Abstract

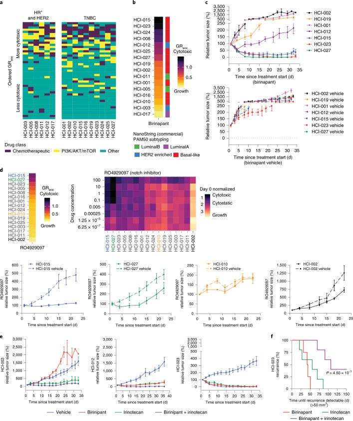
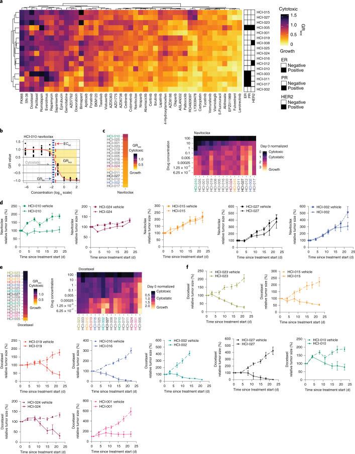
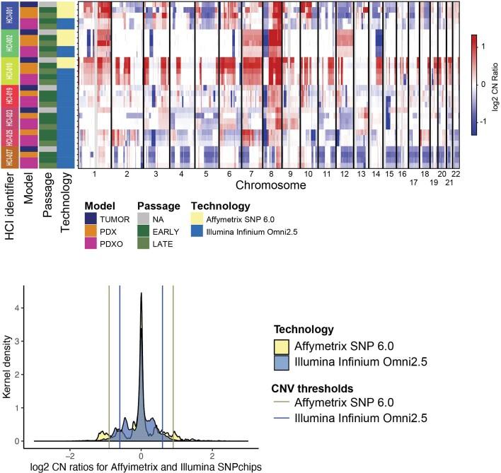
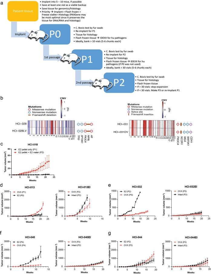
Models that recapitulate the complexity of human tumors are urgently needed to develop more effective cancer therapies. We report a bank of human patient-derived xenografts (PDXs) and matched organoid cultures from tumors that represent the greatest unmet need: endocrine-resistant, treatment-refractory and metastatic breast cancers. We leverage matched PDXs and PDX-derived organoids (PDxO) for drug screening that is feasible and cost-effective with in vivo validation. Moreover, we demonstrate the feasibility of using these models for precision oncology in real time with clinical care in a case of triple-negative breast cancer (TNBC) with early metastatic recurrence. Our results uncovered a Food and Drug Administration (FDA)-approved drug with high efficacy against the models. Treatment with this therapy resulted in a complete response for the individual and a progression-free survival (PFS) period more than three times longer than their previous therapies. This work provides valuable methods and resources for functional precision medicine and drug development for human breast cancer.

摘要

为了开发更有效的癌症疗法,迫切需要能够重现人类肿瘤复杂性的模型。我们报告了一批源自患者的异种移植物(PDX)和匹配的类器官培养物,这些肿瘤代表了最大的未满足需求:内分泌耐药、治疗抵抗和转移性乳腺癌。我们利用匹配的 PDX 和 PDX 衍生的类器官(PDxO)进行药物筛选,具有可行且具有成本效益的体内验证。此外,我们通过三阴性乳腺癌(TNBC)早期转移性复发的实时临床护理,证明了这些模型在实时精准肿瘤学中的可行性。我们的研究结果揭示了一种对这些模型具有高效性的 FDA 批准药物。该疗法的治疗使该患者完全缓解,并且无进展生存期(PFS)比之前的治疗方案长三倍以上。这项工作为人类乳腺癌的功能精准医学和药物开发提供了有价值的方法和资源。

https://cdn.ncbi.nlm.nih.gov/pmc/blobs/7ae3/8882468/21521d1284f4/43018_2022_337_Fig1_HTML.jpg

文献AI研究员

20分钟写一篇综述,助力文献阅读效率提升50倍。

立即体验

用中文搜PubMed

大模型驱动的PubMed中文搜索引擎

马上搜索

文档翻译

学术文献翻译模型,支持多种主流文档格式。

立即体验