Suppr超能文献

通过调节SIRT1介导的自噬改善肾性高血压损伤和纤维化

Ameliorates Renal Hypertensive Injury and Fibrosis Through the Regulation of SIRT1-Mediated Autophagy.

作者信息

Cai Yuzi, Feng Zhendong, Jia Qi, Guo Jing, Zhang Pingna, Zhao Qihan, Wang Yao Xian, Liu Yu Ning, Liu Wei Jing

机构信息

Beijing University of Chinese Medicine, Beijing, China.

Key Laboratory of Chinese Internal Medicine of Ministry of Education, Beijing Dongzhimen Hospital Addiliated to Beijing University of Chinese Medicine, Beijing, China.

出版信息

Front Pharmacol. 2022 Feb 10;12:801094. doi: 10.3389/fphar.2021.801094. eCollection 2021.

Abstract

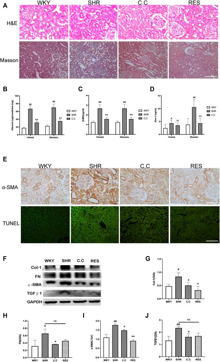
Hypertensive renal injury is a complication of hypertension. () is a traditional Chinese medicine used to treat chronic kidney diseases especially renal fibrosis. Autophagy is described as a cell self-renewal process that requires lysosomal degradation and is utilized for the maintenance of cellular energy homeostasis. The present study explores the mechanism underlying 's renoprotection on hypertensive nephropathy (HN). First, HN rat models were established on spontaneously hypertensive rats (SHRs). The expression of fibrosis-related protein and autophagy-associated protein was detected . NRK-52E cells exposed to AngII were chosen to observe the potential health benefits of on renal damage. The level of extracellular matrix accumulation was detected using capillary electrophoresis immunoquantification and immunohistochemistry. After treatment with lysosomal inhibitors (chloroquine) or an autophagy activator (rapamycin), the expression of Beclin-1, LC3II, and SQSTM1/p62 was further investigated. The study also investigated the change in sirtuin1 (SIRT1), fork head box O3a (FOXO3a), and peroxidation (superoxide dismutase (SOD) and malondialdehyde (MDA)) expression when intervened by resveratrol. The changes in SIRT1 and FOXO3a were measured in patients and the SHRs. Here, we observed that significantly decreased damage to renal tubular epithelial cells and TGFβ1, α-smooth muscle actin (α-SMA), collagen I (Col-1), and fibronectin expression. Meanwhile, autophagy defects were observed both and . intervention significantly downregulated Beclin-1 and LC3II and decreased SQSTM1/p62, showing an inhibition of autophagic vesicles and the alleviation of autophagy stress. These functions were suppressed by rapamycin, and the results were just as effective as the resveratrol treatment. HN patients and the SHRs exhibited decreased levels of SIRT1 and FOXO3a. We also observed a positive correlation between SIRT1/FOXO3a and antifibrotic effects. Similar to the resveratrol group, the expression of SIRT1/FOXO3a and oxidative stress were elevated by . Taken together, our findings show that ameliorates tubulointerstitial fibrosis and delays HN progression. Renoprotection was likely attributable to the regulation of autophagic stress mediated by the SIRT1 pathway and achieved by regulating FOXO3a and oxidative stress.

摘要

高血压肾损伤是高血压的一种并发症。(某种中药)是一种用于治疗慢性肾脏疾病尤其是肾纤维化的传统中药。自噬被描述为一种细胞自我更新过程,需要溶酶体降解,并用于维持细胞能量稳态。本研究探讨了(该中药)对高血压肾病(HN)肾脏保护作用的潜在机制。首先,在自发性高血压大鼠(SHR)上建立HN大鼠模型。检测纤维化相关蛋白和自噬相关蛋白的表达。选择暴露于血管紧张素II的NRK - 52E细胞来观察(该中药)对肾脏损伤的潜在益处。使用毛细管电泳免疫定量和免疫组织化学检测细胞外基质积累水平。在用溶酶体抑制剂(氯喹)或自噬激活剂(雷帕霉素)处理后,进一步研究Beclin - 1、LC3II和SQSTM1/p62的表达。该研究还研究了白藜芦醇干预时沉默调节蛋白1(SIRT1)、叉头框O3a(FOXO3a)以及过氧化(超氧化物歧化酶(SOD)和丙二醛(MDA))表达的变化。在患者和SHR中测量SIRT1和FOXO3a的变化。在此,我们观察到(该中药)显著降低了肾小管上皮细胞损伤以及TGFβ1、α - 平滑肌肌动蛋白(α - SMA)、I型胶原(Col - 1)和纤连蛋白的表达。同时,在(该中药)组和(另一组)中均观察到自噬缺陷。(该中药)干预显著下调Beclin - 1和LC3II并降低SQSTM1/p62,显示出自噬小泡的抑制和自噬应激的减轻。这些作用被雷帕霉素抑制,结果与白藜芦醇治疗效果相同。HN患者和SHR中SIRT1和FOXO3a水平降低。我们还观察到SIRT1/FOXO3a与抗纤维化作用之间呈正相关。与白藜芦醇组相似,(该中药)使SIRT1/FOXO3a的表达和氧化应激升高。综上所述,我们的研究结果表明(该中药)改善了肾小管间质纤维化并延缓了HN的进展。肾脏保护作用可能归因于由SIRT1途径介导的自噬应激调节,并通过调节FOXO3a和氧化应激实现。

https://cdn.ncbi.nlm.nih.gov/pmc/blobs/a1cd/8866973/1cc64112b59d/fphar-12-801094-g001.jpg

文献AI研究员

20分钟写一篇综述,助力文献阅读效率提升50倍。

立即体验

用中文搜PubMed

大模型驱动的PubMed中文搜索引擎

马上搜索

文档翻译

学术文献翻译模型,支持多种主流文档格式。

立即体验