Suppr超能文献

宏基因组分析揭示了与口腔鳞状细胞癌侵袭深度相关的不断变化的微生物群。

Metagenomic Analysis Reveals a Changing Microbiome Associated With the Depth of Invasion of Oral Squamous Cell Carcinoma.

作者信息

Liu Yuan, Li Zhengrui, Qi Yanxu, Wen Xutao, Zhang Ling

机构信息

Department of Oral and Maxillofacial-Head and Neck Oncology, Shanghai Ninth People's Hospital, Shanghai Jiao Tong University School of Medicine, College of Stomatology, Shanghai Jiao Tong University, Shanghai, China.

National Center for Stomatology & National Clinical Research Center for Oral Diseases, Shanghai, China.

出版信息

Front Microbiol. 2022 Feb 9;13:795777. doi: 10.3389/fmicb.2022.795777. eCollection 2022.

Abstract

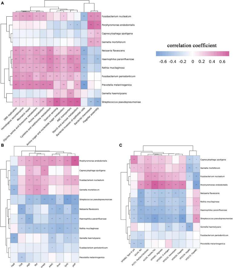
The relationship between oral squamous cell carcinoma (OSCC) development and the microbiome has attracted increasing attention. The depth of invasion (DOI) is an important indicator of tumor progression, staging and prognosis, and the change in the oral microbiome based on the DOI is unclear. This report describes the use of metagenomic analyses to investigate the relationship between the oral microbiome and the DOI. Forty patients in different DOI categories were recruited; 10 healthy people served as the control group. Swab samples collected from the participants were subjected to metagenomic analyses, and the oral microbial communities and their functions were investigated. The abundances of , , , and were significantly increased in the patients compared with the controls. The abundances of some bacteria exhibited a stage-related trend. The abundances of , and increased with increasing DOI. In contrast, the abundances of and decreased with increasing DOI. Based on receiver operating characteristic (ROC) curve analysis, eight species were found to have predictive value: , , , and in the healthy control group and , , and in the high DOI group. In the functional analysis, several metabolic pathways were decreased, whereas flagellar assembly and bacterial chemotaxis showed an increasing trend as the disease progressed. Biofilm formation, flagella, lipopolysaccharide (LPS) and other virulence factors exhibited staging-related changes. These pathogenic pathways and factors had a clear correlation with specific pathogens. In particular, when OSCC progressed to the late stage, microbial diversity and functional potential changed greatly.

摘要

口腔鳞状细胞癌(OSCC)的发展与微生物群之间的关系已引起越来越多的关注。浸润深度(DOI)是肿瘤进展、分期和预后的重要指标,而基于DOI的口腔微生物群变化尚不清楚。本报告描述了使用宏基因组分析来研究口腔微生物群与DOI之间的关系。招募了40名处于不同DOI类别的患者;10名健康人作为对照组。对从参与者收集的拭子样本进行宏基因组分析,并研究口腔微生物群落及其功能。与对照组相比,患者中 、 、 和 的丰度显著增加。一些细菌的丰度呈现出与阶段相关的趋势。 、 和 的丰度随着DOI的增加而增加。相反, 和 的丰度随着DOI的增加而降低。基于受试者工作特征(ROC)曲线分析,发现有8个物种具有预测价值:健康对照组中的 、 、 和 ,以及高DOI组中的 、 、 和 。在功能分析中,随着疾病进展,几种代谢途径减少,而鞭毛组装和细菌趋化性呈增加趋势。生物膜形成、鞭毛、脂多糖(LPS)和其他毒力因子表现出与分期相关的变化。这些致病途径和因素与特定病原体有明显的相关性。特别是,当OSCC进展到晚期时,微生物多样性和功能潜力发生了很大变化。

https://cdn.ncbi.nlm.nih.gov/pmc/blobs/ea56/8863607/cd829fe67ae6/fmicb-13-795777-g001.jpg

文献AI研究员

20分钟写一篇综述,助力文献阅读效率提升50倍。

立即体验

用中文搜PubMed

大模型驱动的PubMed中文搜索引擎

马上搜索

文档翻译

学术文献翻译模型,支持多种主流文档格式。

立即体验