Suppr超能文献

病毒阳性和病毒阴性默克尔细胞癌中的三级淋巴结构与趋化因子格局

Tertiary Lymphoid Structures and Chemokine Landscape in Virus-Positive and Virus-Negative Merkel Cell Carcinoma.

作者信息

Nakamura Motoki, Magara Tetsuya, Kano Shinji, Matsubara Akihiro, Kato Hiroshi, Morita Akimichi

机构信息

Department of Geriatric and Environmental Dermatology, Nagoya City University Graduate School of Medical Sciences, Nagoya, Japan.

出版信息

Front Oncol. 2022 Feb 10;12:811586. doi: 10.3389/fonc.2022.811586. eCollection 2022.

Abstract

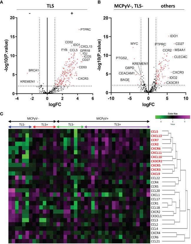
Tertiary lymphoid structures (TLSs) are used as biomarkers in many cancers for predicting the prognosis and assessing the response to immunotherapy. In Merkel cell carcinoma (MCC), TLSs have only been examined in MCPyV-positive cases. Here, we examined the prognostic value of the presence or absence of TLSs in 61 patients with MCC, including MCPyV-positive and MCPyV-negative cases. TLS-positive samples had a significantly better prognosis than TLS-negative samples. MCPyV-positive samples had a good prognosis with or without TLSs, and MCPyV-negative/TLS-positive samples had a similarly good prognosis as MCPyV-positive samples. Only MCPyV-negative/TLS-negative samples had a significantly poor prognosis. All cases with spontaneous regression were MCPyV-positive/TLS-positive. We also performed a comprehensive analysis of the chemokines associated with TLS formation using next-generation sequencing (NGS). The RNA sequencing results revealed 5 chemokine genes, , , , , and , with significantly high expression in TLS-positive samples compared with TLS-negative samples in both MCPyV-positive and MCPyV-negative samples. Only 2 chemokine genes, and , had significantly different expression levels in the presence or absence of MCPyV infection in TLS-negative samples. Patients with high CXCL13 or CCL5 expression have a significantly better prognosis than those with low expression. In conclusion, the presence of TLSs can be a potential prognostic marker even in cohorts that include MCPyV-negative cases. Chemokine profiles may help us understand the tumor microenvironment in patients with MCPyV-positive or MCPyV-negative MCC and may be a useful prognostic marker in their own right.

摘要

三级淋巴结构(TLSs)在许多癌症中被用作生物标志物,用于预测预后和评估免疫治疗反应。在默克尔细胞癌(MCC)中,仅在MCPyV阳性病例中检测了TLSs。在此,我们检测了61例MCC患者(包括MCPyV阳性和MCPyV阴性病例)中TLSs存在与否的预后价值。TLS阳性样本的预后明显优于TLS阴性样本。MCPyV阳性样本无论有无TLSs预后都较好,MCPyV阴性/TLS阳性样本的预后与MCPyV阳性样本相似。只有MCPyV阴性/TLS阴性样本的预后明显较差。所有自发消退的病例均为MCPyV阳性/TLS阳性。我们还使用下一代测序(NGS)对与TLS形成相关的趋化因子进行了综合分析。RNA测序结果显示,在MCPyV阳性和MCPyV阴性样本中,与TLS阴性样本相比,5个趋化因子基因( 、 、 、 、 )在TLS阳性样本中的表达显著升高。在TLS阴性样本中,只有2个趋化因子基因( 和 )在有无MCPyV感染时表达水平有显著差异。CXCL13或CCL5高表达的患者预后明显优于低表达患者。总之,即使在包括MCPyV阴性病例的队列中,TLSs的存在也可能是一种潜在的预后标志物。趋化因子谱可能有助于我们了解MCPyV阳性或MCPyV阴性MCC患者的肿瘤微环境,其本身可能是一种有用的预后标志物。

https://cdn.ncbi.nlm.nih.gov/pmc/blobs/c217/8867579/aa4de38ab297/fonc-12-811586-g001.jpg

文献AI研究员

20分钟写一篇综述,助力文献阅读效率提升50倍。

立即体验

用中文搜PubMed

大模型驱动的PubMed中文搜索引擎

马上搜索

文档翻译

学术文献翻译模型,支持多种主流文档格式。

立即体验