Suppr超能文献

单细胞图谱鉴定丝氨酸蛋白酶抑制剂 B9 为非精原细胞瘤干性和转移的关键调控因子。

Single-cell landscape identified SERPINB9 as a key player contributing to stemness and metastasis in non-seminomas.

机构信息

Department of Oncology, Ninth People's Hospital, Shanghai Jiao Tong University School of Medicine, Shanghai, 201900, PR China.

Shanghai Institute of Precision Medicine, Ninth People's Hospital, Shanghai Jiao Tong University School of Medicine, Shanghai, 200125, PR China.

出版信息

Cell Death Dis. 2024 Nov 11;15(11):812. doi: 10.1038/s41419-024-07220-5.

Abstract

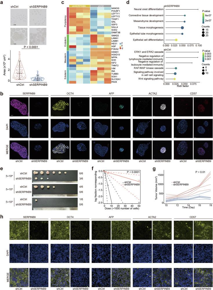
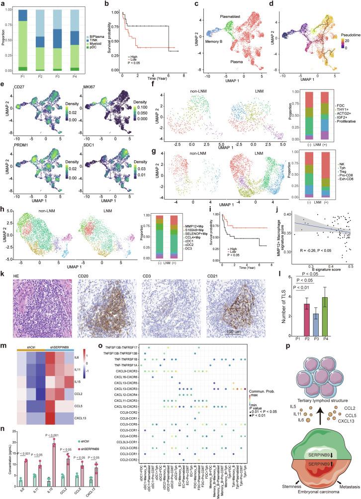
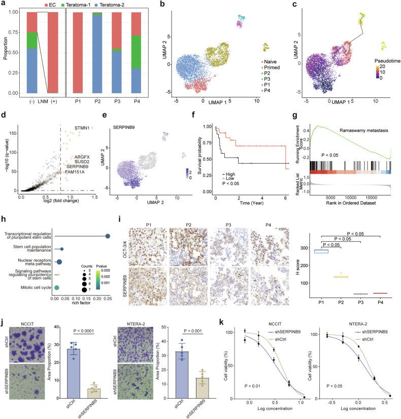
Embryonal carcinoma (EC), characterized by a high degree of stemness similar to that of embryonic stem cells, is the most malignant subtype within non-seminomatous testicular germ cell tumors (TGCTs). However, the mechanisms underlying its malignancy remain unknown. In this study, we employed single-cell RNA sequencing to analyze four non-seminoma samples. Our differential expression analysis revealed high expression of SERPINB9 in metastatic EC cells. We conducted in vitro experiments to further investigate SERPINB9's role in the progression of EC. Functionally, the knockdown of SERPINB9 in NCCIT and NTERA-2 leads to a diminished migratory capability and decreased cis-platin resistance, as demonstrated by Transwell migration assay and drug sensitivity assay. Moreover, embryoid bodies showed reduced size and lower OCT4 expression, alongside heightened expression of differentiation markers AFP, ACTA2, and CD57 in shSERPINB9 cells. In vivo, the role of SERPINB9 in maintaining cancer stemness was validated by the limiting dilution assay. Mechanistically, Bulk RNA-seq further showed downregulation of ERK1/2 signaling and WNT signaling pathways with concomitant upregulation of differentiation pathways subsequent to SERPINB9 knockdown. Additionally, the analysis indicated increased levels of cytokines linked to tertiary lymphoid structures (TLS), such as IL6, IL11, IL15, CCL2, CCL5, and CXCL13 in shSERPINB9 cells, which were further validated by ELISA. Our research indicates that SERPINB9 plays a key role in driving tumor progression by enhancing tumor stemness and suppressing TLS. This study stands as the first to elucidate the molecular signature of non-seminomas at a single-cell level, presenting a wealth of promising targets with substantial potential for informing the development of future therapeutic interventions.

摘要

胚胎癌 (EC) 具有与胚胎干细胞相似的高度干性,是非精原细胞瘤性睾丸生殖细胞肿瘤 (TGCT) 中最恶性的亚型。然而,其恶性的机制尚不清楚。在这项研究中,我们采用单细胞 RNA 测序分析了四个非精原细胞瘤样本。我们的差异表达分析显示,转移性 EC 细胞中 SERPINB9 表达水平较高。我们进行了体外实验进一步研究 SERPINB9 在 EC 进展中的作用。功能上,在 NCCIT 和 NTERA-2 中敲低 SERPINB9 导致迁移能力降低和顺铂耐药性降低,通过 Transwell 迁移实验和药敏实验证实。此外,胚状体的大小减小,OCT4 表达降低,同时分化标志物 AFP、ACTA2 和 CD57 的表达升高在 shSERPINB9 细胞中。在体内,通过有限稀释分析验证了 SERPINB9 在维持癌症干性中的作用。从机制上讲,Bulk RNA-seq 进一步显示,SERPINB9 敲低后 ERK1/2 信号和 WNT 信号通路下调,同时分化通路上调。此外,分析表明 shSERPINB9 细胞中与三级淋巴结构 (TLS) 相关的细胞因子水平升高,如 IL6、IL11、IL15、CCL2、CCL5 和 CXCL13,ELISA 进一步验证了这一点。我们的研究表明,SERPINB9 通过增强肿瘤干性和抑制 TLS 来在促进肿瘤进展中发挥关键作用。这项研究首次在单细胞水平上阐明了非精原细胞瘤的分子特征,为未来治疗干预的发展提供了大量有前途的靶点。

https://cdn.ncbi.nlm.nih.gov/pmc/blobs/321c/11555415/9401c835752b/41419_2024_7220_Fig1_HTML.jpg

文献AI研究员

20分钟写一篇综述,助力文献阅读效率提升50倍。

立即体验

用中文搜PubMed

大模型驱动的PubMed中文搜索引擎

马上搜索

文档翻译

学术文献翻译模型,支持多种主流文档格式。

立即体验