Suppr超能文献

MHC-II特征与抗肿瘤免疫相关,并预测膀胱癌的抗PD-L1反应。

MHC-II Signature Correlates With Anti-Tumor Immunity and Predicts anti-PD-L1 Response of Bladder Cancer.

作者信息

Yi Ruibin, Hong Shuo, Zhang Yueming, Lin Anqi, Ying Haoxuan, Zou Weidong, Wang Qiongyao, Wei Ting, Cheng Quan, Zhu Weiliang, Luo Peng, Zhang Jian

机构信息

Department of Oncology, Zhujiang Hospital, Southern Medical University, Guangzhou, China.

Department of Neurosurgery, Xiangya Hospital, Center South University, Changsha, China.

出版信息

Front Cell Dev Biol. 2022 Feb 11;10:757137. doi: 10.3389/fcell.2022.757137. eCollection 2022.

Abstract

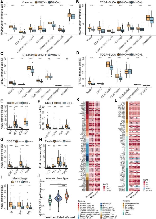
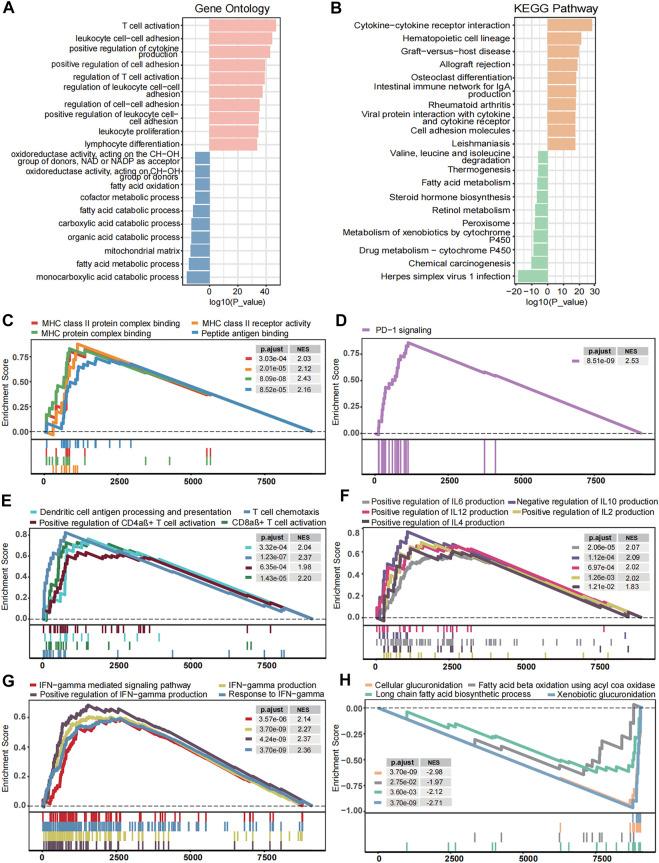
A large proportion of anti-tumor immunity research is focused on major histocompatibility complex class I (MHC-I) molecules and CD8 T cells. Despite mounting evidence has shown that CD4 T cells play a major role in anti-tumor immunity, the role of the MHC-II molecules in tumor immunotherapy has not been thoroughly researched and reported. In this study, we defined a MHC-II signature for the first time by calculating the enrichment score of MHC-II protein binding pathway with a single sample gene set enrichment analysis (ssGSEA) algorithm. To evaluate and validate the predictive value of the MHC class II (MHC-II) signature, we collected the transcriptome, mutation data and matched clinical data of bladder cancer patients from IMvigor210, The Cancer Genome Atlas (TCGA) databases and Gene Expression Omnibus (GEO) databases. Comprehensive analyses of immunome, transcriptome, metabolome, genome and drugome were performed in order to determine the association of MHC-II signature and tumor immunotherapy. We identified that MHC-II signature is an independent and favorable predictor of immune response and the prognosis of bladder cancer treated with immune checkpoint inhibitors (ICIs), one that may be superior to tumor mutation burden. MHC-II signature was significantly associated with increased immune cell infiltration and levels of immune-related gene expression signatures. Additionally, transcriptomic analysis showed immune activation in the high-MHC-II signature subgroup, whereas it showed fatty acid metabolism and glucuronidation in the low-MHC-II signature subgroup. Moreover, exploration of corresponding genomic profiles highlighted the significance of tumor protein p53 (TP53) and fibroblast growth factor receptor 3 (FGFR3) alterations. Our results also allowed for the identification of candidate compounds for combined immunotherapy treatment that may be beneficial for patients with bladder cancer and a high MHC-II signature. In conclusion, this study provides a new perspective on MHC-II signature, as an independent and favorable predictor of immune response and prognosis of bladder cancer treated with ICIs.

摘要

大部分抗肿瘤免疫研究都集中在主要组织相容性复合体I类(MHC-I)分子和CD8 T细胞上。尽管越来越多的证据表明CD4 T细胞在抗肿瘤免疫中起主要作用,但MHC-II分子在肿瘤免疫治疗中的作用尚未得到充分研究和报道。在本研究中,我们首次通过单样本基因集富集分析(ssGSEA)算法计算MHC-II蛋白结合途径的富集分数来定义MHC-II特征。为了评估和验证MHC-II特征的预测价值,我们从IMvigor210、癌症基因组图谱(TCGA)数据库和基因表达综合数据库(GEO)收集了膀胱癌患者的转录组、突变数据和匹配的临床数据。对免疫组、转录组、代谢组、基因组和药物组进行了综合分析,以确定MHC-II特征与肿瘤免疫治疗的关联。我们发现MHC-II特征是免疫反应和接受免疫检查点抑制剂(ICI)治疗的膀胱癌预后的独立且良好的预测指标,可能优于肿瘤突变负荷。MHC-II特征与免疫细胞浸润增加和免疫相关基因表达特征水平显著相关。此外,转录组分析显示高MHC-II特征亚组中存在免疫激活,而低MHC-II特征亚组中显示脂肪酸代谢和葡萄糖醛酸化。此外,对相应基因组图谱的探索突出了肿瘤蛋白p53(TP53)和成纤维细胞生长因子受体3(FGFR3)改变的重要性。我们的研究结果还使得能够识别可能对具有高MHC-II特征的膀胱癌患者有益的联合免疫治疗候选化合物。总之,本研究为MHC-II特征提供了新的视角,作为ICI治疗的膀胱癌免疫反应和预后的独立且良好的预测指标。

https://cdn.ncbi.nlm.nih.gov/pmc/blobs/655b/8873787/661909fdc9cb/fcell-10-757137-g001.jpg

文献AI研究员

20分钟写一篇综述,助力文献阅读效率提升50倍。

立即体验

用中文搜PubMed

大模型驱动的PubMed中文搜索引擎

马上搜索

文档翻译

学术文献翻译模型,支持多种主流文档格式。

立即体验