Suppr超能文献

在社会时差模型小鼠中,轮转运动促进运动和外周昼夜节律的相位提前。

Wheel-Running Facilitates Phase Advances in Locomotor and Peripheral Circadian Rhythm in Social Jet Lag Model Mice.

作者信息

Oneda Satoshi, Cao Siyuan, Haraguchi Atsushi, Sasaki Hiroyuki, Shibata Shigenobu

机构信息

Laboratory of Physiology and Pharmacology, School of Advanced Science and Engineering, Waseda University, Tokyo, Japan.

出版信息

Front Physiol. 2022 Feb 16;13:821199. doi: 10.3389/fphys.2022.821199. eCollection 2022.

Abstract

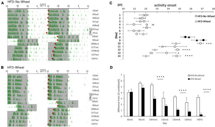
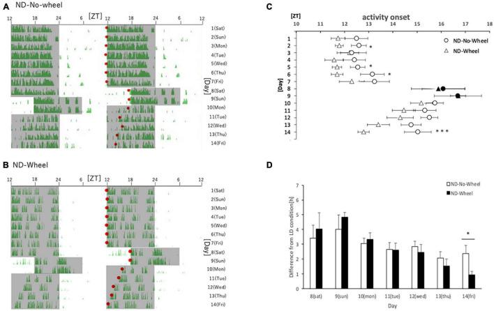
The circadian clock maintains our health by controlling physiological functions. Social jet lag is one factor that can disrupt the body clock. This is caused by the difference in sleeping hours between weekdays when we live according to social time and holidays when we live according to our body clock. The body clock can be altered by exercise, nutrition, and stress, and several studies have reported that these factors can be used to improve a disturbed body clock. Here we focused on exercise and examined whether continuous wheel-running could improve the disordered body clock in a mouse model that mimics social jet lag. The results showed that the wheel-running exercise group showed faster synchronization of the onset of activities on weekdays which had been delayed by social jet lag and the results were even more pronounced in the high-fat diet feeding condition. Also, when the expression rhythms of the clock genes were examined, they experienced a sudden time shift in the advance light condition or social jet lag condition, it was found that the wheel-running group had a higher ability to adapt to the advance direction. Thus, it is possible that the effective inclusion of exercise in human, especially those who eat high-fat foods, life can improve the disordered body clock in terms of social jet lag.

摘要

生物钟通过控制生理功能来维持我们的健康。社会时差是一种可能扰乱生物钟的因素。这是由工作日(我们按照社会时间生活)和节假日(我们按照生物钟生活)睡眠时间的差异所导致的。生物钟会受到运动、营养和压力的影响,并且多项研究报告称这些因素可用于改善紊乱的生物钟。在此,我们聚焦于运动,并研究了在模拟社会时差的小鼠模型中持续轮转跑步是否能改善紊乱的生物钟。结果显示,轮转跑步运动组在工作日因社会时差而延迟的活动开始时间同步得更快,且在高脂饮食喂养条件下结果更为显著。此外,当检查生物钟基因的表达节律时,发现在提前光照条件或社会时差条件下它们会经历突然的时间偏移,而轮转跑步组适应提前方向的能力更强。因此,在人类生活中有效纳入运动,尤其是那些食用高脂食物的人,有可能在社会时差方面改善紊乱的生物钟。

https://cdn.ncbi.nlm.nih.gov/pmc/blobs/2d1e/8890682/e3db1737289d/fphys-13-821199-g001.jpg

文献AI研究员

20分钟写一篇综述,助力文献阅读效率提升50倍。

立即体验

用中文搜PubMed

大模型驱动的PubMed中文搜索引擎

马上搜索

文档翻译

学术文献翻译模型,支持多种主流文档格式。

立即体验