Suppr超能文献

提供富含纤维的食物可增加有或没有心血管代谢风险的成年人的纤维摄入量:一项随机对照试验。

Offering Fiber-Enriched Foods Increases Fiber Intake in Adults With or Without Cardiometabolic Risk: A Randomized Controlled Trial.

作者信息

Brandl Beate, Rennekamp Rachel, Reitmeier Sandra, Pietrynik Katarzyna, Dirndorfer Sebastian, Haller Dirk, Hofmann Thomas, Skurk Thomas, Hauner Hans

机构信息

ZIEL-Institute for Food and Health, Technical University of Munich, Freising, Germany.

Chair of Nutritional Medicine, Else Kroener-Fresenius-Centre for Nutritional Medicine, TUM School of Life Sciences, Technical University of Munich, Freising, Germany.

出版信息

Front Nutr. 2022 Feb 16;9:816299. doi: 10.3389/fnut.2022.816299. eCollection 2022.

Abstract

INTRODUCTION

Previous efforts to increase fiber intake in the general population were disappointing despite growing awareness of the multiple benefits of a high fiber intake. Aim of the study was to investigate the acceptance and consumption of fiber-enriched foods.

METHODS

One hundred and fifteen middle-aged healthy individuals with and without elevated waist circumference (> 102 cm in males and > 88 cm in females) were recruited and randomized to an intervention or an age- and sex-matched control group. Subjects assigned to the intervention group were invited to select fiber-enriched foods from a broad portfolio of products to increase fiber intake by 10 g/day. Control subjects could choose items from the same food basket without fiber enrichment. The primary outcome was the increase in dietary fiber intake, and secondary outcomes were changes in cardiometabolic risk factors, microbiota composition, food choices, and consumer acceptance of the fiber-enriched foods.

RESULTS

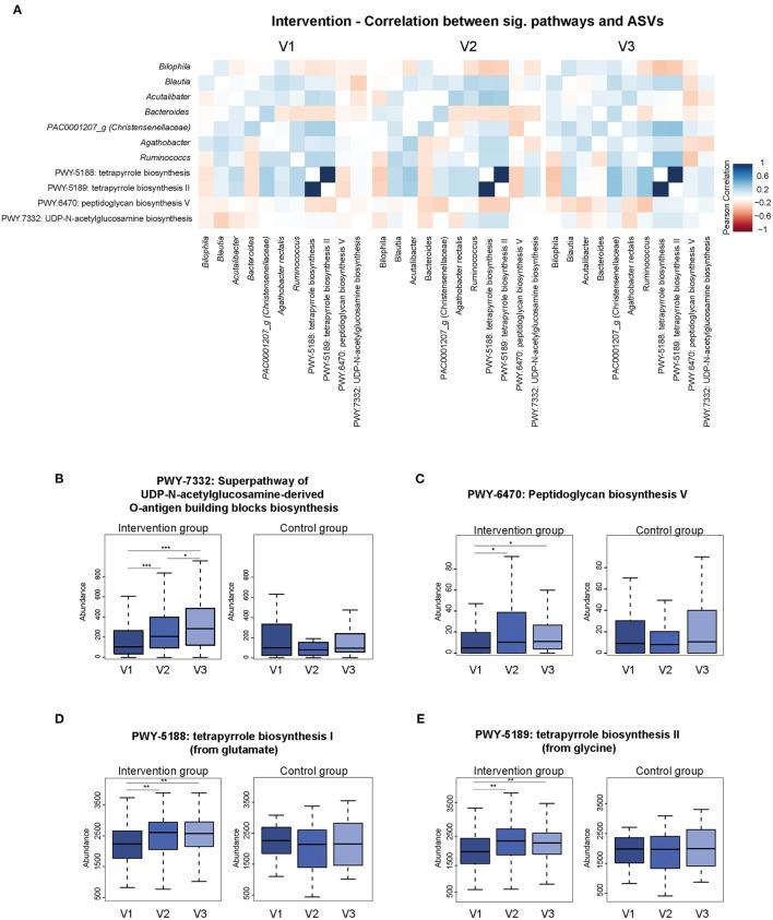
Compared to baseline, daily fiber intake increased from 22.5 ± 8.0 to 34.0 ± 9.6 g/day after 4 weeks ( < 0.001) and to 36.0 ± 8.9 g/day after 12 weeks ( < 0.001) in the intervention group, whereas fiber intake remained unchanged in the control group. Participants rated the taste of the food products as pleasant without group differences. In both groups, the most liked foods included popular convenience foods such as pretzel breadstick, pizza salami, and pizza vegetarian. After 12 weeks of intervention, there were minor improvements in plasma lipids and parameters of glucose metabolism in both the intervention and control group compared to baseline, but no differences between the two groups. Increased fiber consumption resulted in an increased ( < 0.001) relative abundance of .

CONCLUSIONS

Fiber-enrichment of popular foods increases fiber intake in a middle-aged population with and without cardiometabolic risk and may provide a simple, novel strategy to increase fiber intake in the population.

摘要

引言

尽管人们越来越意识到高纤维摄入量有诸多益处,但此前在普通人群中增加纤维摄入量的努力却令人失望。本研究的目的是调查富含纤维食品的接受度和消费量。

方法

招募了115名腰围正常和腰围升高(男性>102厘米,女性>88厘米)的中年健康个体,并将其随机分为干预组或年龄和性别匹配的对照组。分配到干预组的受试者被邀请从一系列广泛的产品中选择富含纤维的食品,以使纤维摄入量每天增加10克。对照组受试者可以从相同的食品篮中选择不含纤维强化的食品。主要结果是膳食纤维摄入量的增加,次要结果是心脏代谢危险因素、微生物群组成、食物选择以及消费者对富含纤维食品的接受度的变化。

结果

与基线相比,干预组在4周后每日纤维摄入量从22.5±8.0克/天增加到34.0±9.6克/天(<0.001),在12周后增加到36.0±8.9克/天(<0.001),而对照组的纤维摄入量保持不变。参与者对食品味道的评价都很愉快,没有组间差异。在两组中,最受欢迎的食物包括受欢迎的方便食品,如椒盐脆饼棒、意大利香肠披萨和素食披萨。干预12周后,与基线相比,干预组和对照组的血脂和葡萄糖代谢参数均有轻微改善,但两组之间无差异。纤维摄入量的增加导致了某种物质相对丰度的增加(<0.001)。

结论

在有或没有心脏代谢风险的中年人群中,对流行食品进行纤维强化可增加纤维摄入量,并可能为增加人群纤维摄入量提供一种简单、新颖的策略。

https://cdn.ncbi.nlm.nih.gov/pmc/blobs/9a8f/8890034/a550f398342f/fnut-09-816299-g0001.jpg

文献AI研究员

20分钟写一篇综述,助力文献阅读效率提升50倍。

立即体验

用中文搜PubMed

大模型驱动的PubMed中文搜索引擎

马上搜索

文档翻译

学术文献翻译模型,支持多种主流文档格式。

立即体验