Suppr超能文献

线粒体和溶酶体稳态的协调可减轻衰老过程中的炎症和肌肉萎缩。

Coordination of mitochondrial and lysosomal homeostasis mitigates inflammation and muscle atrophy during aging.

机构信息

Institute for Research in Biomedicine (IRB Barcelona), The Barcelona Institute of Science and Technology, Barcelona, Spain.

Departament de Bioquímica i Biomedicina Molecular, Facultat de Biologia, Universitat de Barcelona, Barcelona, Spain.

出版信息

Aging Cell. 2022 Apr;21(4):e13583. doi: 10.1111/acel.13583. Epub 2022 Mar 9.

Abstract

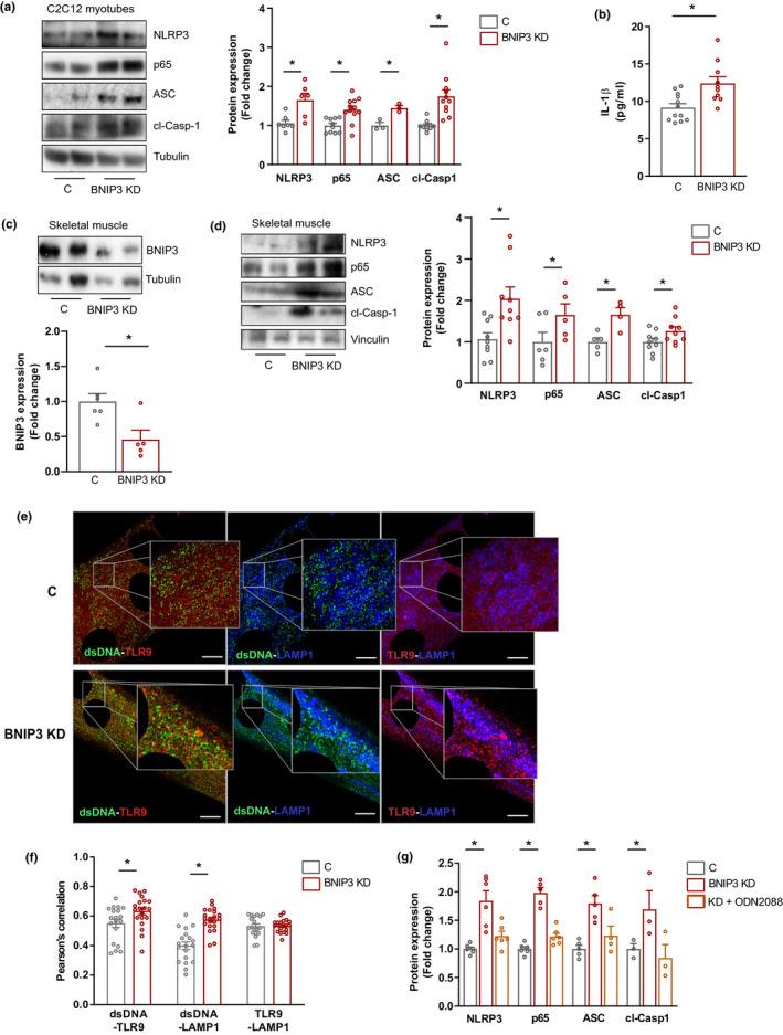
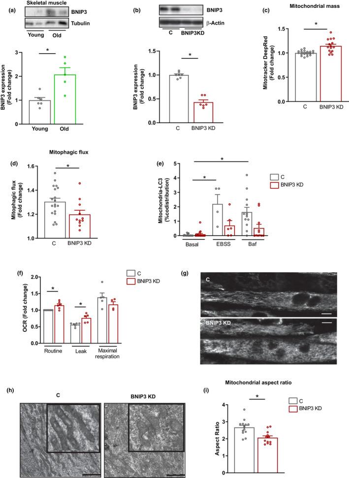
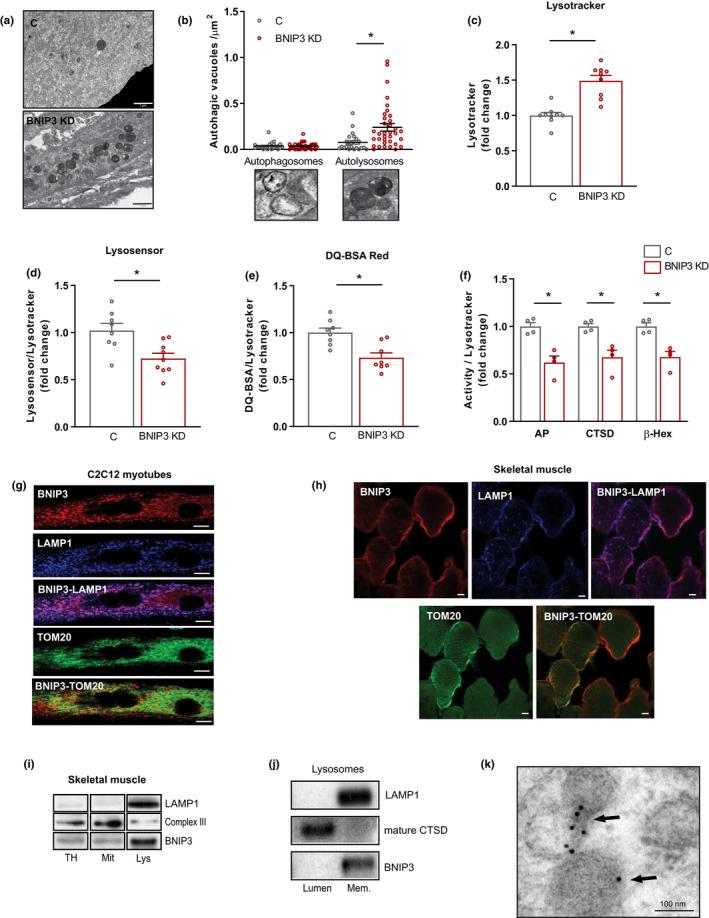
Sarcopenia is one of the main factors contributing to the disability of aged people. Among the possible molecular determinants of sarcopenia, increasing evidences suggest that chronic inflammation contributes to its development. However, a key unresolved question is the nature of the factors that drive inflammation during aging and that participate in the development of sarcopenia. In this regard, mitochondrial dysfunction and alterations in mitophagy induce inflammatory responses in a wide range of cells and tissues. However, whether accumulation of damaged mitochondria (MIT) in muscle could trigger inflammation in the context of aging is still unknown. Here, we demonstrate that BCL2 interacting protein 3 (BNIP3) plays a key role in the control of mitochondrial and lysosomal homeostasis, and mitigates muscle inflammation and atrophy during aging. We show that muscle BNIP3 expression increases during aging in mice and in some humans. BNIP3 deficiency alters mitochondrial function, decreases mitophagic flux and, surprisingly, induces lysosomal dysfunction, leading to an upregulation of Toll-like receptor 9 (TLR9)-dependent inflammation and activation of the NLRP3 (nucleotide-binding oligomerization domain (NOD)-, leucine-rich repeat (LRR)-, and pyrin domain-containing protein 3) inflammasome in muscle cells and mouse muscle. Importantly, downregulation of muscle BNIP3 in aged mice exacerbates inflammation and muscle atrophy, and high BNIP3 expression in aged human subjects associates with a low inflammatory profile, suggesting a protective role for BNIP3 against age-induced muscle inflammation in mice and humans. Taken together, our data allow us to propose a new adaptive mechanism involving the mitophagy protein BNIP3, which links mitochondrial and lysosomal homeostasis with inflammation and is key to maintaining muscle health during aging.

摘要

肌肉减少症是导致老年人残疾的主要因素之一。在肌肉减少症的可能分子决定因素中,越来越多的证据表明慢性炎症有助于其发展。然而,一个关键的未解决的问题是驱动衰老过程中炎症的因素的性质,以及参与肌肉减少症发展的因素的性质。在这方面,线粒体功能障碍和自噬改变会在多种细胞和组织中引发炎症反应。然而,在衰老背景下,受损线粒体(MIT)的积累是否会引发炎症仍不清楚。在这里,我们证明了 BCL2 相互作用蛋白 3(BNIP3)在控制线粒体和溶酶体稳态方面发挥着关键作用,并减轻了衰老过程中的肌肉炎症和萎缩。我们表明,BNIP3 在衰老过程中在小鼠和一些人中的肌肉中表达增加。BNIP3 缺乏会改变线粒体功能,降低自噬通量,令人惊讶的是,还会导致溶酶体功能障碍,从而上调 Toll 样受体 9(TLR9)依赖性炎症,并激活肌肉细胞和小鼠肌肉中的 NLRP3(核苷酸结合寡聚结构域(NOD)-,富含亮氨酸重复(LRR)-和吡咯啉域蛋白 3)炎性体。重要的是,下调衰老小鼠的肌肉 BNIP3 会加剧炎症和肌肉萎缩,而衰老人类受试者中高 BNIP3 表达与低炎症特征相关,这表明 BNIP3 在小鼠和人类中具有对抗年龄引起的肌肉炎症的保护作用。总之,我们的数据使我们能够提出一种新的适应机制,涉及自噬蛋白 BNIP3,它将线粒体和溶酶体稳态与炎症联系起来,是维持衰老过程中肌肉健康的关键。

https://cdn.ncbi.nlm.nih.gov/pmc/blobs/5e3d/9009131/e3c50a13d231/ACEL-21-e13583-g006.jpg

文献AI研究员

20分钟写一篇综述,助力文献阅读效率提升50倍。

立即体验

用中文搜PubMed

大模型驱动的PubMed中文搜索引擎

马上搜索

文档翻译

学术文献翻译模型,支持多种主流文档格式。

立即体验