Suppr超能文献

慢性雄性激素过多症在雌性小鼠中并不影响黄体生成素脉冲频率或 GnRH 神经元的 GABA 能传入。

Chronic androgen excess in female mice does not impact luteinizing hormone pulse frequency or putative GABAergic inputs to GnRH neurons.

机构信息

Centre for Neuroendocrinology and Department of Physiology, School of Biomedical Sciences, University of Otago, Dunedin, New Zealand.

Andrology Laboratory, ANZAC Research Institute, Concord Hospital, University of Sydney, Sydney, NSW, Australia.

出版信息

J Neuroendocrinol. 2022 Apr;34(4):e13110. doi: 10.1111/jne.13110. Epub 2022 Mar 10.

Abstract

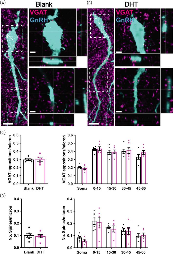
Polycystic ovary syndrome (PCOS) is associated with androgen excess and, frequently, hyperactive pulsatile luteinizing hormone (LH) secretion. Although the origins of PCOS are unclear, evidence from pre-clinical models implicates androgen signalling in the brain in the development of PCOS pathophysiology. Chronic exposure of female mice to dihydrotestosterone (DHT) from 3 weeks of age drives both reproductive and metabolic impairments that are ameliorated by selective androgen receptor (AR) loss from the brain. This suggests centrally driven mechanisms in hyperandrogen-mediated PCOS-like pathophysiology that remain to be defined. Acute prenatal DHT exposure can also model the hyperandrogenism of PCOS, and this is accompanied by increased LH pulse frequency and increased GABAergic innervation of gonadotrophin-releasing hormone (GnRH) neurons. We aimed to determine the impact of chronic exposure of female mice to DHT, which models the hyperandrogenism of PCOS, on pulsatile LH secretion and putative GABAergic input to GnRH neurons. To do this, GnRH-green fluorescent protein (GFP) female mice received either DHT or blank capsules for 90 days from postnatal day 21 (n = 6 or 7 per group). Serial tail-tip blood sampling was used to measure LH dynamics and perfusion-fixed brains were collected and immunolabelled for vesicular GABA transporter (VGAT) to assess putative GABAergic terminals associated with GFP-labelled GnRH neurons. As expected, chronic DHT resulted in acyclicity and significantly increased body weight. However, no differences in LH pulse frequency or the density of VGAT appositions to GnRH neurons were identified between ovary-intact DHT-treated females and controls. Chronic DHT exposure significantly increased the number of AR expressing cells in the hypothalamus, whereas oestrogen receptor α-expressing neuron number was unchanged. Therefore, although chronic DHT exposure from 3 weeks of age increases AR expressing neurons in the brain, the GnRH neuronal network changes and hyperactive LH secretion associated with prenatal androgen excess are not evident. These findings suggest that unique central mechanisms are involved in the reproductive impairments driven by exposure to androgen excess at different developmental stages.

摘要

多囊卵巢综合征(PCOS)与雄激素过多有关,并且经常伴有黄体生成素(LH)分泌的脉冲性过度活跃。虽然 PCOS 的起源尚不清楚,但来自临床前模型的证据表明,雄激素信号在大脑中参与了 PCOS 病理生理学的发展。从 3 周龄开始,雌性小鼠持续暴露于二氢睾酮(DHT)会导致生殖和代谢损伤,而选择性雄激素受体(AR)从大脑中丢失则可改善这些损伤。这表明在由高雄激素介导的 PCOS 样病理生理学中存在中枢驱动机制,但这些机制仍有待确定。急性产前 DHT 暴露也可以模拟 PCOS 的高雄激素血症,并且伴随着 LH 脉冲频率增加和促性腺激素释放激素(GnRH)神经元的 GABA 能传入增加。我们旨在确定雌性小鼠持续暴露于 DHT(模拟 PCOS 的高雄激素血症)对 LH 脉冲分泌和 GnRH 神经元的推定 GABA 能传入的影响。为此,GnRH-绿色荧光蛋白(GFP)雌性小鼠从出生后第 21 天(每组 6 或 7 只)开始接受 DHT 或空白胶囊 90 天。通过定期尾尖采血来测量 LH 动力学,并收集灌注固定的大脑进行囊泡 GABA 转运体(VGAT)免疫标记,以评估与 GFP 标记的 GnRH 神经元相关的推定 GABA 能末梢。正如预期的那样,慢性 DHT 导致无排卵并显著增加体重。然而,在卵巢完整的 DHT 处理的雌性小鼠和对照组之间,LH 脉冲频率或 VGAT 与 GnRH 神经元的附着密度没有差异。慢性 DHT 暴露显著增加了下丘脑 AR 表达细胞的数量,而雌激素受体α表达神经元的数量没有变化。因此,尽管从 3 周龄开始持续暴露于 DHT 会增加大脑中 AR 表达神经元的数量,但与产前雄激素过多相关的 GnRH 神经元网络变化和过度活跃的 LH 分泌并不明显。这些发现表明,在不同的发育阶段暴露于雄激素过多会导致生殖损伤,这涉及到独特的中枢机制。

https://cdn.ncbi.nlm.nih.gov/pmc/blobs/8bed/9286661/dcf9c6a7e093/JNE-34-0-g002.jpg

文献AI研究员

20分钟写一篇综述,助力文献阅读效率提升50倍。

立即体验

用中文搜PubMed

大模型驱动的PubMed中文搜索引擎

马上搜索

文档翻译

学术文献翻译模型,支持多种主流文档格式。

立即体验