Suppr超能文献

多囊卵巢综合征小鼠模型中的促性腺激素释放激素脉冲发生器活性

GnRH pulse generator activity in mouse models of polycystic ovary syndrome.

作者信息

Zhou Ziyue, Han Su Young, Pardo-Navarro Maria, Wall Ellen G, Desai Reena, Vas Szilvia, Handelsman David J, Herbison Allan E

机构信息

Department of Physiology, Development and Neuroscience, University of Cambridge, Cambridge, United Kingdom.

ANZAC Research Institute, University of Sydney, Sydney, Australia.

出版信息

Elife. 2025 Jan 6;13:RP97179. doi: 10.7554/eLife.97179.

Abstract

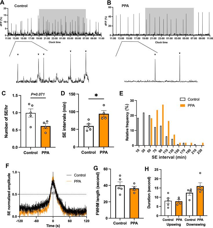
One in ten women in their reproductive age suffer from polycystic ovary syndrome (PCOS) that, alongside subfertility and hyperandrogenism, typically presents with increased luteinizing hormone (LH) pulsatility. As such, it is suspected that the arcuate kisspeptin (ARN) neurons that represent the GnRH pulse generator are dysfunctional in PCOS. We used here in vivo GCaMP fiber photometry and other approaches to examine the behavior of the GnRH pulse generator in two mouse models of PCOS. We began with the peripubertal androgen (PPA) mouse model of PCOS but found that it had a reduction in the frequency of ARN neuron synchronization events (SEs) that drive LH pulses. Examining the prenatal androgen (PNA) model of PCOS, we observed highly variable patterns of pulse generator activity with no significant differences detected in ARN neuron SEs, pulsatile LH secretion, or serum testosterone, estradiol, and progesterone concentrations. However, a machine learning approach identified that the ARN neurons of acyclic PNA mice continued to exhibit cyclical patterns of activity similar to that of normal mice. The frequency of ARN neuron SEs was significantly increased in algorithm-identified 'diestrous stage' PNA mice compared to controls. In addition, ARN neurons exhibited reduced feedback suppression to progesterone in PNA mice and their gonadotrophs were also less sensitive to GnRH. These observations demonstrate the importance of understanding GnRH pulse generator activity in mouse models of PCOS. The existence of cyclical GnRH pulse generator activity in the acyclic PNA mouse indicates the presence of a complex phenotype with deficits at multiple levels of the hypothalamo-pituitary-gonadal axis.

摘要

十分之一处于生育年龄的女性患有多囊卵巢综合征(PCOS),该疾病除了导致生育能力下降和雄激素过多外,通常还表现为促黄体生成素(LH)脉冲性增加。因此,有人怀疑代表GnRH脉冲发生器的弓状吻素(ARN)神经元在PCOS中功能失调。我们在此使用体内GCaMP光纤光度法和其他方法来研究PCOS两种小鼠模型中GnRH脉冲发生器的行为。我们首先研究了PCOS的青春期前雄激素(PPA)小鼠模型,但发现其驱动LH脉冲的ARN神经元同步事件(SEs)频率降低。在研究PCOS的产前雄激素(PNA)模型时,我们观察到脉冲发生器活动模式高度可变,在ARN神经元SEs、LH脉冲分泌或血清睾酮、雌二醇和孕酮浓度方面未检测到显著差异。然而,一种机器学习方法确定,无周期性PNA小鼠的ARN神经元继续表现出与正常小鼠相似的周期性活动模式。与对照组相比,算法识别出的“动情后期”PNA小鼠的ARN神经元SEs频率显著增加。此外,PNA小鼠的ARN神经元对孕酮的反馈抑制作用减弱,其促性腺激素细胞对GnRH也不太敏感。这些观察结果证明了了解PCOS小鼠模型中GnRH脉冲发生器活动的重要性。无周期性PNA小鼠中存在周期性GnRH脉冲发生器活动,表明存在一种复杂的表型,在下丘脑-垂体-性腺轴的多个水平存在缺陷。

https://cdn.ncbi.nlm.nih.gov/pmc/blobs/3a23/11703500/1f6dc9af7916/elife-97179-fig1.jpg

文献AI研究员

20分钟写一篇综述,助力文献阅读效率提升50倍。

立即体验

用中文搜PubMed

大模型驱动的PubMed中文搜索引擎

马上搜索

文档翻译

学术文献翻译模型,支持多种主流文档格式。

立即体验