Suppr超能文献

环状 RNA circ-ZNF609 是葡萄膜黑色素瘤中的新型预后生物标志物,并通过上皮-间充质转化促进肿瘤进展。

Is a Novel Prognostic Biomarker and Facilitates Tumor Progression Through Epithelial-Mesenchymal Transition in Uveal Melanoma.

机构信息

Department of Ophthalmology, The Second Xiangya Hospital, Central South University, Changsha, China.

Department of Radiation Oncology, Hunan Cancer Hospital and The Affiliated Cancer Hospital of Xiangya School of Medicine, Central South University, Changsha, China.

出版信息

Front Immunol. 2022 Feb 25;13:754645. doi: 10.3389/fimmu.2022.754645. eCollection 2022.

Abstract

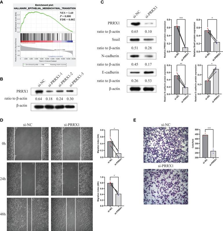
Uveal melanoma (UM) is the most common primary intraocular malignancy in adults. UM develops and is sustained by inflammation and immunosuppression from the tumor microenvironment (TME). This study sought to identify a reliable TME-related biomarker that could provide survival prediction and new insight into therapy for UM patients. Based on clinical characteristics and the RNA-seq transcriptome data of 80 samples from The Cancer Genome Atlas (TCGA) database, as a TME- and prognosis-related gene was identified using the ESTIMATE algorithm and the LASSO-Cox regression model. A prognostic model based on was constructed and validated with a Gene Expression Omnibus (GEO) dataset of 63 samples. High expression was associated with poorer overall survival (OS) and metastasis-free survival (MFS) in UM patients. Comprehensive results of the prognostic analysis showed that was an independent and reliable predictor of UM. Then the results of immunological characteristics demonstrated that higher expression of was accompanied by higher expression of immune checkpoint genes, lower tumor mutation burden (TMB), and greater tumor cell infiltration into the TME. Gene set enrichment analysis (GSEA) showed that high expression correlated with angiogenesis, epithelial-mesenchymal transition (EMT), and inflammation. Furthermore, downregulation of weakened the process of EMT, reduced cell invasion and migration of human UM cell line MuM-2B . Taken together, these findings indicated that increased expression is independently a prognostic factor of poorer OS and MFS in patients with UM, and that promotes malignant progression of UM by facilitating EMT, suggesting that may be a potential target for UM therapy.

摘要

葡萄膜黑色素瘤(UM)是成年人中最常见的原发性眼内恶性肿瘤。UM 的发生和维持依赖于肿瘤微环境(TME)的炎症和免疫抑制。本研究旨在确定一种可靠的 TME 相关生物标志物,为 UM 患者的生存预测和治疗提供新的见解。本研究基于 80 例来自癌症基因组图谱(TCGA)数据库的临床特征和 RNA-seq 转录组数据,使用 ESTIMATE 算法和 LASSO-Cox 回归模型确定了一个与 TME 和预后相关的基因。基于 构建了一个预后模型,并使用来自基因表达综合数据库(GEO)的 63 个样本数据集进行了验证。高 表达与 UM 患者的总生存期(OS)和无转移生存期(MFS)较差相关。预后分析的综合结果表明,是 UM 的一个独立且可靠的预测因子。然后,免疫特征的结果表明,较高的 表达伴随着免疫检查点基因的较高表达、较低的肿瘤突变负荷(TMB)和肿瘤细胞对 TME 的更大浸润。基因集富集分析(GSEA)显示,高 表达与血管生成、上皮-间充质转化(EMT)和炎症相关。此外,下调 减弱了 EMT 过程,降低了人 UM 细胞系 MuM-2B 的细胞侵袭和迁移能力。总之,这些发现表明,高表达 是 UM 患者 OS 和 MFS 较差的独立预后因素,并且 促进 UM 的恶性进展,通过促进 EMT,提示 可能是 UM 治疗的潜在靶点。

https://cdn.ncbi.nlm.nih.gov/pmc/blobs/b5cd/8914230/660dedddd50c/fimmu-13-754645-g001.jpg

文献AI研究员

20分钟写一篇综述,助力文献阅读效率提升50倍。

立即体验

用中文搜PubMed

大模型驱动的PubMed中文搜索引擎

马上搜索

文档翻译

学术文献翻译模型,支持多种主流文档格式。

立即体验