Suppr超能文献

CDKN2B 反义 RNA 1 通过作为竞争性内源性 RNA 通过 miR-199a-5p/Sestrin-2 轴缓解特发性肺纤维化。

CDKN2B antisense RNA 1 expression alleviates idiopathic pulmonary fibrosis by functioning as a competing endogenouse RNA through the miR-199a-5p/Sestrin-2 axis.

机构信息

Department of Respiration, The Sencond Affiliated Hospital of Kunming Medical University, Kunming, Yunnan, China.

Department of Respiratory and Critical Care, Affiliated Hospital of Yunnan University, Kunming, Yunnan, China.

出版信息

Bioengineered. 2022 Mar;13(3):7746-7759. doi: 10.1080/21655979.2022.2044252.

Abstract

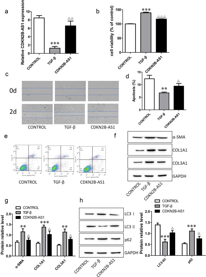
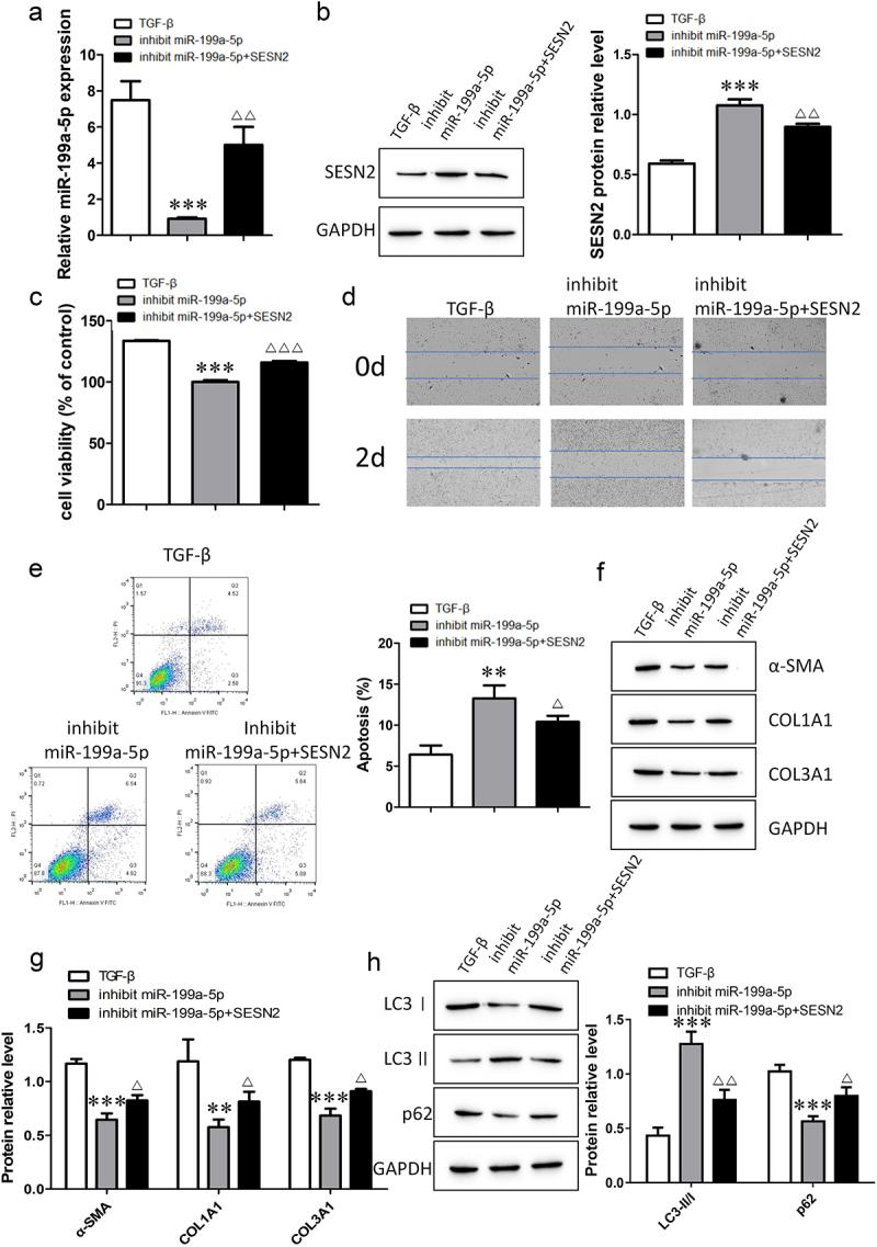
Idiopathic pulmonary fibrosis (IPF) is an idiopathic interstitial lung disease. At present, the pathogenesis of IPF has not been fully elucidated, which has affected the development of effective treatment methods. Here, we explored the function and potential mechanism of long noncoding RNA (lncRNA) CDKN2B antisense RNA 1 (CDKN2B-AS1) in IPF.Transforming growth factor-β (TGF-β) and bleomycin (BLM) were used to induce IPF in cells and animal models. Real Time quantitative Polymerase Chain Reaction (RT-qPCR) showed the expression of CDKN2B-AS1, miR-199a-5p and Sestrin-2 (SESN2) in cells and tissues. The double luciferase reporter gene assay confirmed the targeting relationship among CDKN2B-AS1, miR-199a-5p, and SESN2. Related protein levels were detected by Western blot combined with Cell Counting Kit-8 (CCK-8), wound healing, and flow cytometry to analyze cell proliferation, migration, and apoptosis. The pathological characteristics of mouse lung tissue were determined by Hematoxylin-eosin (HE) and Masson staining. We found that the expression of CDKN2B-AS1 was decreased in TGF-β-treated cells and BLM-treated mice. Overexpression of CDKN2B-AS1 inhibited cell proliferation and migration, promoted apoptosis, decreased the expression of fibrosis-related proteins and promoted autophagy. In addition, overexpression of CDKN2B-AS1 alleviated pulmonary fibrosis in BLM-treated mice. Mechanistically, CDKN2B-AS1 acts as a miR-199a-5p sponge to regulate SESN2 expression. Our results indicate the importance of the CDKN2B-AS1/miR-199a-5p/SESN2 axis.

摘要

特发性肺纤维化(IPF)是一种特发性间质性肺疾病。目前,IPF 的发病机制尚未完全阐明,这影响了有效治疗方法的发展。在这里,我们探讨了长非编码 RNA(lncRNA)CDKN2B 反义 RNA 1(CDKN2B-AS1)在 IPF 中的功能和潜在机制。转化生长因子-β(TGF-β)和博来霉素(BLM)用于诱导细胞和动物模型中的 IPF。实时定量聚合酶链反应(RT-qPCR)显示细胞和组织中 CDKN2B-AS1、miR-199a-5p 和 Sestrin-2(SESN2)的表达。双荧光素酶报告基因检测证实了 CDKN2B-AS1、miR-199a-5p 和 SESN2 之间的靶向关系。Western blot 结合细胞计数试剂盒-8(CCK-8)、划痕愈合和流式细胞术检测相关蛋白水平,分析细胞增殖、迁移和凋亡。苏木精-伊红(HE)和 Masson 染色确定小鼠肺组织的病理特征。我们发现,TGF-β处理的细胞和 BLM 处理的小鼠中 CDKN2B-AS1 的表达降低。CDKN2B-AS1 的过表达抑制细胞增殖和迁移,促进细胞凋亡,降低纤维化相关蛋白的表达,促进自噬。此外,过表达 CDKN2B-AS1 减轻了 BLM 处理小鼠的肺纤维化。机制上,CDKN2B-AS1 作为 miR-199a-5p 的海绵,调节 SESN2 的表达。我们的结果表明 CDKN2B-AS1/miR-199a-5p/SESN2 轴的重要性。

https://cdn.ncbi.nlm.nih.gov/pmc/blobs/e654/9208479/82f6da80eac8/KBIE_A_2044252_UF0001_OC.jpg

文献AI研究员

20分钟写一篇综述,助力文献阅读效率提升50倍。

立即体验

用中文搜PubMed

大模型驱动的PubMed中文搜索引擎

马上搜索

文档翻译

学术文献翻译模型,支持多种主流文档格式。

立即体验