Suppr超能文献

长非编码 RNA HAGLROS 通过海绵吸附 miR-26b-5p 来上调核输入蛋白 α2(KPNA2)并使 p53 信号失活,从而促进肝癌的发生和进展。

Long non-coding RNA HAGLROS facilitates tumorigenesis and progression in hepatocellular carcinoma by sponging miR-26b-5p to up-regulate karyopherin α2 (KPNA2) and inactivate p53 signaling.

机构信息

Department of Hepatobiliary and Pancreatic Surgery, Henan Provincial People's Hospital, Zhengzhou, China.

出版信息

Bioengineered. 2022 Mar;13(3):7829-7846. doi: 10.1080/21655979.2022.2049472.

Abstract

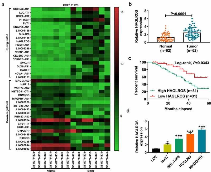
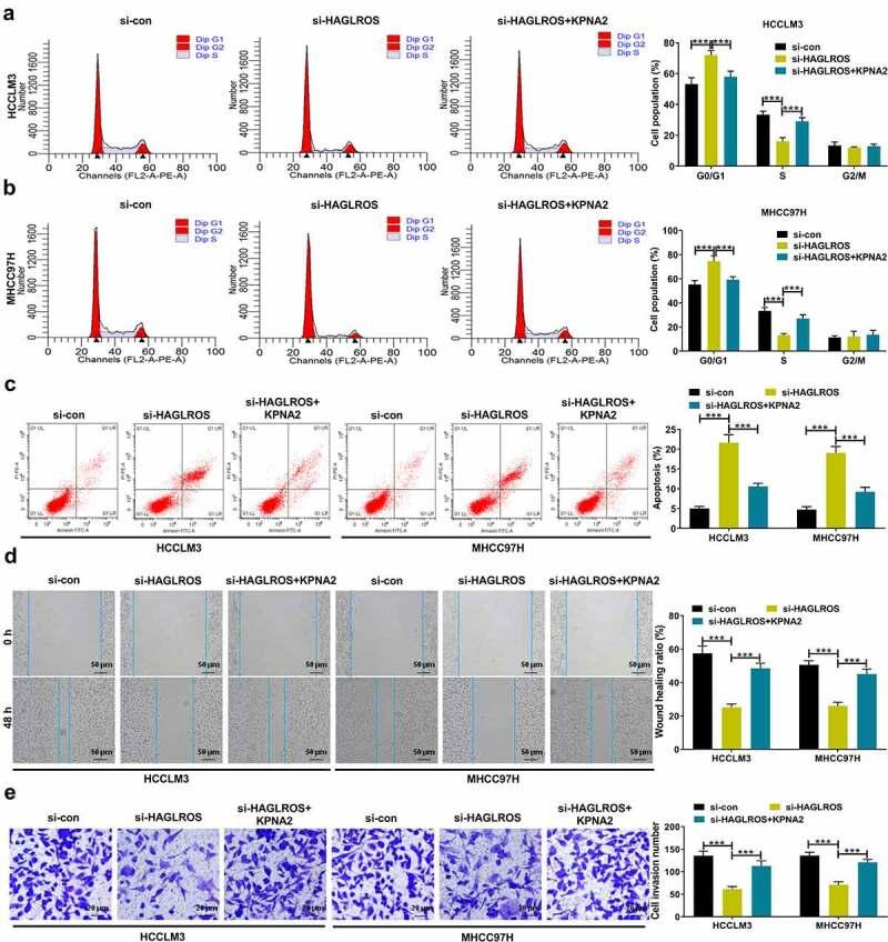
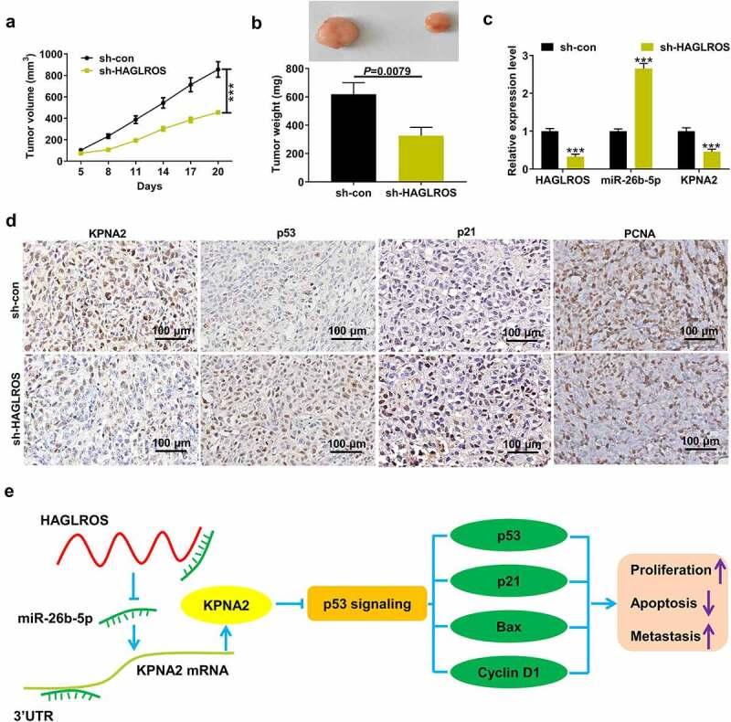
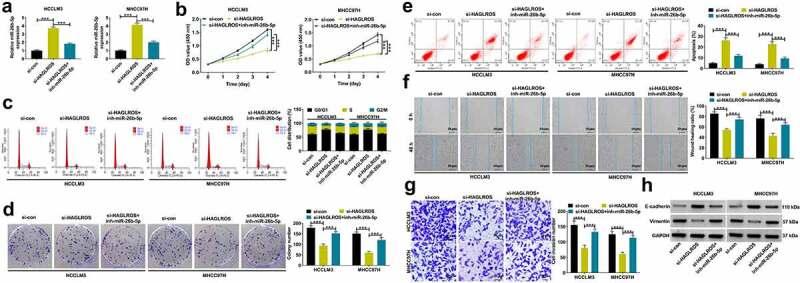
Hepatocellular carcinoma (HCC) is a principal histologic type of liver cancer with high mortality. Long non-coding RNAs (LncRNAs) exert a crucial role in the pathogenesis of human tumors. To date, the functions and mechanisms of lncRNA HAGLROS in HCC are rarely reported. In the current study, HAGLROS exhibited a higher level in HCC tissues and cells. HAGLROS expression was positively correlated with tumor size, TNM stage and poor clinical prognosis. Loss-of-function experiments showed that knockdown of HAGLROS significantly lowered cell proliferation, cell cycle progression, migration, invasion and epithelial to mesenchymal transition (EMT) but induced apoptosis . Consistently, tumor growth in the nude mice was effectively slowed by the depletion of HAGLROS. Mechanistically, HAGLROS could competitively bind to miR-26b-5p to prevent the suppression of miR-26b-5p on its downstream target gene Karyopherin α2 (KPNA2). Moreover, the inhibitory effects of HAGLROS knockdown on cell malignant behaviors were reversed due to the miR-26b-5p down-regulation or KPNA2 overexpression. It was interesting to note that HAGLROS inactivated p53 signaling through targeting miR-26b-5p/KPNA2. In conclusion, our results demonstrated that HAGLROS contributed to the malignant progression of HCC via serving as a sponge for miR-26b-5p to facilitate KPNA2 expression and inactivate p53 signaling. Targeting HAGLROS/miR-26b-5p/KPNA2 axis might be an alternative therapeutic strategy for HCC patients.

摘要

肝细胞癌(HCC)是一种主要的肝癌组织学类型,其死亡率很高。长链非编码 RNA(lncRNAs)在人类肿瘤的发病机制中发挥着关键作用。迄今为止,lncRNA HAGLROS 在 HCC 中的功能和机制很少有报道。在本研究中,HAGLROS 在 HCC 组织和细胞中表达水平较高。HAGLROS 的表达与肿瘤大小、TNM 分期和不良临床预后呈正相关。功能丧失实验表明,敲低 HAGLROS 显著降低了细胞增殖、细胞周期进程、迁移、侵袭和上皮间质转化(EMT),但诱导了细胞凋亡。一致地,HAGLROS 的耗竭有效地减缓了裸鼠肿瘤的生长。机制上,HAGLROS 可以与 miR-26b-5p 竞争性结合,以防止 miR-26b-5p 对其下游靶基因核转运蛋白α2(KPNA2)的抑制作用。此外,由于 miR-26b-5p 的下调或 KPNA2 的过表达,HAGLROS 敲低对细胞恶性行为的抑制作用被逆转。有趣的是,HAGLROS 通过靶向 miR-26b-5p/KPNA2 来使 p53 信号失活。总之,我们的研究结果表明,HAGLROS 通过作为 miR-26b-5p 的海绵来促进 KPNA2 的表达并使 p53 信号失活,从而促进 HCC 的恶性进展。靶向 HAGLROS/miR-26b-5p/KPNA2 轴可能是 HCC 患者的一种替代治疗策略。

https://cdn.ncbi.nlm.nih.gov/pmc/blobs/a368/9208501/0a06e95be1cd/KBIE_A_2049472_UF0001_OC.jpg

文献AI研究员

20分钟写一篇综述,助力文献阅读效率提升50倍。

立即体验

用中文搜PubMed

大模型驱动的PubMed中文搜索引擎

马上搜索

文档翻译

学术文献翻译模型,支持多种主流文档格式。

立即体验