Suppr超能文献

糖原合酶激酶 GSK3α 通过激活非小细胞肺癌肿瘤中的 HIF1/VEGFA 信号通路促进肿瘤发生。

Glycogen synthase kinase GSK3α promotes tumorigenesis by activating HIF1/VEGFA signaling pathway in NSCLC tumor.

机构信息

Department of Thoracic Surgery, Tongji Hospital, Tongji Medical College, Huazhong University of Science and Technology, Wuhan, 430030, China.

Department of Hepatopancreatobiliary Surgery, The Central Hospital of Wuhan, Tongji Medical College, Huazhong University of Science and Technology, Gusao Tree Road No. 16 of Jianghan District, Wuhan, 430000, Hubei Province, China.

出版信息

Cell Commun Signal. 2022 Mar 15;20(1):32. doi: 10.1186/s12964-022-00825-3.

Abstract

BACKGROUND

Lung cancer is one of the most common cancers and the leading cause of cancer-related death. Glycogen synthase kinase-3 (GSK-3) α, a member of the glycogen synthase kinase-3 family, reportedly plays a role in tumorigenesis. However, its biological function in tumorigenesis requires deeper exploration. Hypoxia is a major feature of solid tumor, along with decreasing availability of oxygen, inducing treatment resistance, and tumor progress.

METHODS

Levels of GSK3α expression in clinical samples were detected using western blot and IHC assays, while its biological function and underlying mechanism of action in tumor progression were investigated using western blot, CCK8, cell cycle, colony formation, Transwell, ELISA and tube formation assays. Furthermore, we investigated the relationship between GSK3α expression and the HIF1α/VEGFA signaling pathway in vivo using a mouse xenograft model.

RESULTS

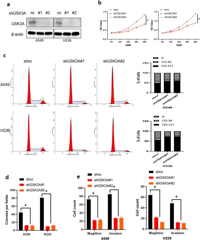
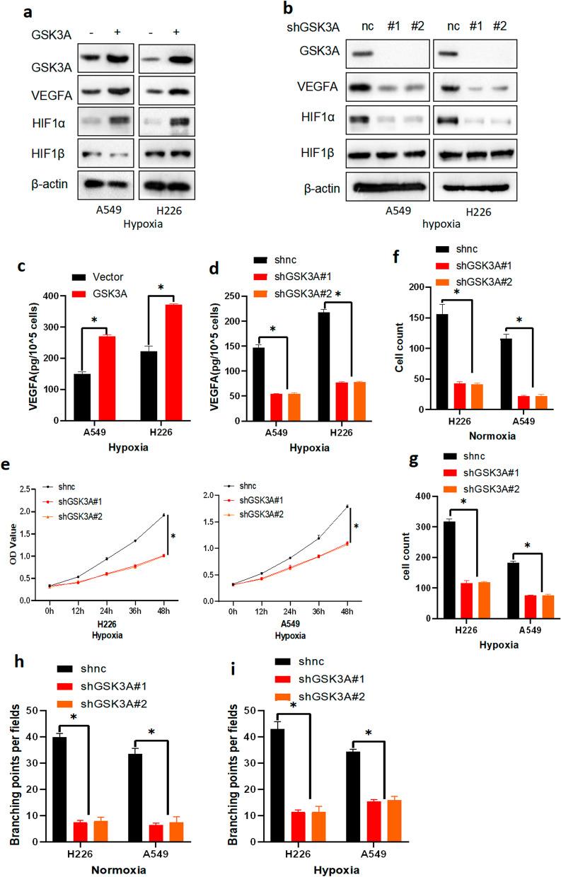
GSK3α was significantly upregulated in NSCLC patients with cases that exhibited high GSK3α levels recording shorter survival times. Moreover, GSK3α overexpression promoted proliferation, migration, invasion and clone formation ability of NSCLC cells, while its silencing resulted in an opposite phenomenon. Moreover, GSK3α not only activated the HIF1α/VEGFA signaling pathway, but also regulated HIF1α stabilization independently via the PHDs-pVHL signaling pathway. Moreover, GSK3α-mediated tumor angiogenesis depended on HIF1α expression both in vitro and in vivo.

CONCLUSION

GSK3α functioned as an oncogene in NSCLC tumorigenesis by regulating the HIF1/VEGFA signaling pathway in an independent manner through the PHDs-pVHL signaling pathway. These findings were expected to provide novel sights to guide future development of therapies for effective treatment of NSCLC. Video abstract.

摘要

背景

肺癌是最常见的癌症之一,也是癌症相关死亡的主要原因。糖原合酶激酶-3(GSK-3)α是糖原合酶激酶-3 家族的成员,据报道在肿瘤发生中起作用。然而,其在肿瘤发生中的生物学功能需要更深入的探索。缺氧是实体瘤的主要特征,随着氧气供应减少,导致治疗耐药和肿瘤进展。

方法

使用 Western blot 和 IHC 检测临床样本中 GSK3α 表达水平,使用 Western blot、CCK8、细胞周期、集落形成、Transwell、ELISA 和管形成实验研究其在肿瘤进展中的生物学功能和作用机制。此外,我们使用小鼠异种移植模型研究了 GSK3α 表达与 HIF1α/VEGFA 信号通路之间的关系。

结果

非小细胞肺癌(NSCLC)患者中 GSK3α 明显上调,且表现出高 GSK3α 水平的病例记录的生存时间更短。此外,GSK3α 过表达促进 NSCLC 细胞的增殖、迁移、侵袭和克隆形成能力,而其沉默则产生相反的现象。此外,GSK3α 不仅激活了 HIF1α/VEGFA 信号通路,还通过 PHDs-pVHL 信号通路独立调节 HIF1α 稳定性。此外,GSK3α 介导的肿瘤血管生成在体外和体内都依赖于 HIF1α 的表达。

结论

GSK3α 通过 PHDs-pVHL 信号通路独立调节 HIF1/VEGFA 信号通路,在 NSCLC 肿瘤发生中发挥癌基因作用。这些发现有望为指导未来 NSCLC 有效治疗的治疗方法的开发提供新的思路。视频摘要。

https://cdn.ncbi.nlm.nih.gov/pmc/blobs/be10/8922767/e98f6d8430ad/12964_2022_825_Fig1_HTML.jpg

文献AI研究员

20分钟写一篇综述,助力文献阅读效率提升50倍。

立即体验

用中文搜PubMed

大模型驱动的PubMed中文搜索引擎

马上搜索

文档翻译

学术文献翻译模型,支持多种主流文档格式。

立即体验