Suppr超能文献

ATF5 和 HIF1α 在食管癌中协同激活 HIF1 信号通路。

ATF5 and HIF1α cooperatively activate HIF1 signaling pathway in esophageal cancer.

机构信息

Department of Thoracic Surgery, Tongji Hospital, Tongji Medical College Huazhong University of Science and Technology, Wuhan, 430030, China.

出版信息

Cell Commun Signal. 2021 May 12;19(1):53. doi: 10.1186/s12964-021-00734-x.

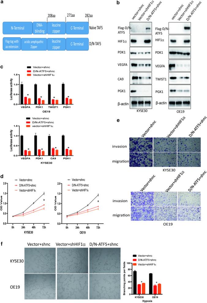
Abstract

BACKGROUND

Esophageal cancer (ESCA) is one of the most common cancers worldwide and has a very poor prognosis. Hypoxia-inducible factor 1 (HIF1) signaling pathway plays a critical role in tumorigenesis and is therefore considered a potential therapeutic target in the treatment of many cancers. Activating transcription factor 5 (ATF5) facilitates the expression of various genes and has been extensively studied for its potential role in cancer treatment.

METHODS

The expression level of ATF5 in clinic sample was detected by quantitative real time PCR and immunohistochemistry. ATF5 biological function was investigated by western blot, cell cycle analysis, cell viability assay, luciferase reporter assays, colony formation assay, transwell assay, wound healing assay, tube formation assay, and ELISA assay. CHIP and Re-CHIP assay, GST-pulldown, and RNA-sequencing were used to study the cross-talks between ATF5 and HIF1 complex. Mouse xenograft study was utilized to study the correlation of ATF5 and tumor growth in vivo. Student's t-test or Chi-square test was used for statistical analysis.

RESULTS

Here, we first found ATF5 was dramatically upregulated in ESCA cancer and related with poor survival time. Next, we found that the expression level of ATF5 had a positive relationship with the proliferation, migration, and invasion ability of ESCA cells. Besides, we innovatively found that ATF5 functions as a novel coactivator in HIF1 transcription complex by binding to HIF1α. Further, we demonstrated that silencing ATF5 phenocopies HIF1α knockdown in tumorigenic properties in vitro and inhibited ESCA tumor angiogenesis and proliferation in vivo.

CONCLUSION

Herein, we found ATF5 as a novel component of the HIF1 transcription complex. The findings of the present study may provide new insights into the development of a novel and more efficient therapeutic strategy against ESCA. Video abstract.

摘要

背景

食管癌(ESCA)是全球最常见的癌症之一,预后极差。缺氧诱导因子 1(HIF1)信号通路在肿瘤发生中起着关键作用,因此被认为是治疗许多癌症的潜在治疗靶点。激活转录因子 5(ATF5)促进各种基因的表达,其在癌症治疗中的潜在作用已得到广泛研究。

方法

通过实时定量 PCR 和免疫组织化学检测临床样本中 ATF5 的表达水平。通过 Western blot、细胞周期分析、细胞活力测定、荧光素酶报告基因测定、集落形成测定、Transwell 测定、划痕愈合测定、管形成测定和 ELISA 测定研究 ATF5 的生物学功能。CHIP 和 Re-CHIP 测定、GST 下拉和 RNA 测序用于研究 ATF5 和 HIF1 复合物之间的相互作用。利用小鼠异种移植研究来研究 ATF5 与体内肿瘤生长的相关性。使用 Student's t 检验或卡方检验进行统计分析。

结果

在这里,我们首先发现 ATF5 在 ESCA 癌症中显著上调,并与不良生存时间相关。接下来,我们发现 ATF5 的表达水平与 ESCA 细胞的增殖、迁移和侵袭能力呈正相关。此外,我们创新性地发现 ATF5 通过与 HIF1α 结合作为 HIF1 转录复合物的新型共激活因子发挥作用。进一步,我们证明沉默 ATF5 在体外肿瘤发生特性上模拟了 HIF1α 敲低,并抑制了体内 ESCA 肿瘤血管生成和增殖。

结论

本研究发现 ATF5 是 HIF1 转录复合物的一个新组成部分。本研究的结果可能为开发针对 ESCA 的新型、更有效的治疗策略提供新的思路。

https://cdn.ncbi.nlm.nih.gov/pmc/blobs/784c/8117505/724a0092c6b4/12964_2021_734_Fig1_HTML.jpg

文献AI研究员

20分钟写一篇综述,助力文献阅读效率提升50倍。

立即体验

用中文搜PubMed

大模型驱动的PubMed中文搜索引擎

马上搜索

文档翻译

学术文献翻译模型,支持多种主流文档格式。

立即体验