Suppr超能文献

结直肠癌肝转移中肿瘤免疫微环境特征的单细胞转录组分析

Single-cell transcriptome analysis of tumor immune microenvironment characteristics in colorectal cancer liver metastasis.

作者信息

Geng Yiting, Feng Jun, Huang Hao, Wang Ying, Yi Xing, Wei Shanshan, Zhang Mingyue, Li Zhong, Wang Wei, Hu Wenwei

机构信息

Department of Oncology, The Third Affiliated Hospital of Soochow University, Changzhou, China.

Department of Tumor Biological Treatment, The Third Affiliated Hospital of Soochow University, Changzhou, China.

出版信息

Ann Transl Med. 2022 Nov;10(21):1170. doi: 10.21037/atm-22-5270.

Abstract

BACKGROUND

Liver metastasis is the leading cause of death in colorectal cancer (CRC) patients, and the precise mechanisms remain unclear. In this study, single-cell RNA sequencing (scRNA-seq) was used to analyze the cellular and molecular heterogeneity between CRC primary lesion and corresponding liver metastasis, and to clarify the characteristics of the tumor microenvironment (TME) in synchronous liver metastasis of CRC.

METHODS

A case of microsatellite stable (MSS) sigmoid carcinoma with synchronous liver metastasis was selected, and tissues from the primary tumor and the liver metastasis were collected for scRNA-seq. The EdgeR package software was used to identify the differentially expressed genes between cells. Gene Set Enrichment Analysis (GSEA) was performed and the clusterProfiler R package was used for Gene Ontology (GO) enrichment analysis. The SCENIC and CellphoneDB packages were used to reconstruct the transcriptional regulatory networks and to analyze the intercellular interaction network, respectively.

RESULTS

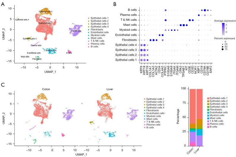
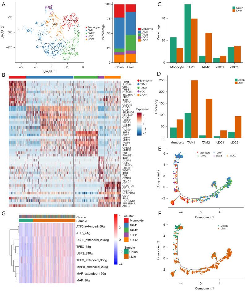
Compared to the primary tumor, the proportion of myeloid cells in the metastatic tumor was significantly increased, while B cells and plasma cells were decreased. In the metastatic tumor, the myeloid-derived suppressor cell (MDSC) characteristic gene, mannose receptor C-type 1 (MRC1) and tumor associated macrophage 2 (TAM2)-related gene, were highly expressed. Furthermore, angiogenesis, oxidative phosphorylation, and endothelial mesenchymal transition (EMT) of myeloid cells were also significantly enhanced. There were less myeloid cells in primary tumors, and these were mainly monocytes and TAM1; while the number of TAM2 was significantly upregulated in the metastatic samples. In liver metastasis, the T cell population was exhausted, and this was accompanied by a significant increase in the number of CD4 T cells and a decrease in the number of CD8 T cells. Furthermore, some immune checkpoint molecules were highly expressed. Interactions between myeloid cells and other cell populations appeared to be strong.

CONCLUSIONS

The TME of CRC liver metastasis is significantly immunosuppressed. Interactions between myeloid cells and other cell populations in the TME contribute to the establishment of a pro-metastatic niche that promotes colonization and growth of CRC cells in the liver. TAMs may be a potential immunotherapeutic target for MSS CRC.

摘要

背景

肝转移是结直肠癌(CRC)患者的主要死亡原因,其确切机制尚不清楚。在本研究中,采用单细胞RNA测序(scRNA-seq)分析CRC原发灶与相应肝转移灶之间的细胞和分子异质性,并阐明CRC同步肝转移中肿瘤微环境(TME)的特征。

方法

选取1例微卫星稳定(MSS)乙状结肠癌伴同步肝转移患者,收集原发肿瘤和肝转移灶组织进行scRNA-seq。使用EdgeR软件包识别细胞间差异表达基因。进行基因集富集分析(GSEA),并使用clusterProfiler R软件包进行基因本体(GO)富集分析。分别使用SCENIC和CellphoneDB软件包重建转录调控网络并分析细胞间相互作用网络。

结果

与原发肿瘤相比,转移瘤中髓系细胞比例显著增加,而B细胞和浆细胞减少。在转移瘤中,髓系来源的抑制细胞(MDSC)特征基因甘露糖受体C型1(MRC1)和肿瘤相关巨噬细胞2(TAM2)相关基因高表达。此外,髓系细胞的血管生成、氧化磷酸化和内皮间质转化(EMT)也显著增强。原发肿瘤中髓系细胞较少,主要为单核细胞和TAM1;而转移样本中TAM2数量显著上调。在肝转移中,T细胞群体耗竭,同时CD4 T细胞数量显著增加,CD8 T细胞数量减少。此外,一些免疫检查点分子高表达。髓系细胞与其他细胞群体之间的相互作用似乎很强。

结论

CRC肝转移的TME显著免疫抑制。TME中髓系细胞与其他细胞群体之间的相互作用有助于建立促进CRC细胞在肝脏中定植和生长的促转移微环境。TAM可能是MSS CRC的潜在免疫治疗靶点。

https://cdn.ncbi.nlm.nih.gov/pmc/blobs/481d/9708492/34e24bae3147/atm-10-21-1170-f1.jpg

文献AI研究员

20分钟写一篇综述,助力文献阅读效率提升50倍。

立即体验

用中文搜PubMed

大模型驱动的PubMed中文搜索引擎

马上搜索

文档翻译

学术文献翻译模型,支持多种主流文档格式。

立即体验