Suppr超能文献

一种新型细菌蛋白酶抑制剂佐剂在含有铝佐剂的基于 RBD 的 COVID-19 疫苗制剂中的应用,可增加中和抗体、特异性生发中心 B 细胞,并赋予小鼠对 SARS-CoV-2 感染的保护作用。

A Novel Bacterial Protease Inhibitor Adjuvant in RBD-Based COVID-19 Vaccine Formulations Containing Alum Increases Neutralizing Antibodies, Specific Germinal Center B Cells and Confers Protection Against SARS-CoV-2 Infection in Mice.

机构信息

Instituto de Investigaciones Biotecnológicas Dr. Rodolfo A. Ugalde, Universidad Nacional de San Martín, Consejo Nacional de Investigaciones Científicas y Técnicas (UNSAM-CONICET), San Martín, Argentina.

Instituto de Virología e Innovaciones Tecnológicas (IVIT), Centro de Investigaciones en Ciencias Veterinarias y Agronómicas (CICVyA), Instituto Nacional de Tecnología Agropecuaria (INTA)-Consejo Nacional de Investigaciones Científicas y Técnicas (CONICET), Buenos Aires, Argentina.

出版信息

Front Immunol. 2022 Feb 28;13:844837. doi: 10.3389/fimmu.2022.844837. eCollection 2022.

Abstract

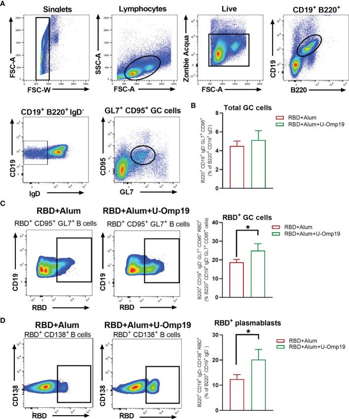
In this work, we evaluated recombinant receptor binding domain (RBD)-based vaccine formulation prototypes with potential for further clinical development. We assessed different formulations containing RBD plus alum, AddaS03, AddaVax, or the combination of alum and U-Omp19: a novel spp. protease inhibitor vaccine adjuvant. Results show that the vaccine formulation composed of U-Omp19 and alum as adjuvants has a better performance: it significantly increased mucosal and systemic neutralizing antibodies in comparison to antigen plus alum, AddaVax, or AddaS03. Antibodies induced with the formulation containing U-Omp19 and alum not only increased their neutralization capacity against the ancestral virus but also cross-neutralized alpha, lambda, and gamma variants with similar potency. Furthermore, the addition of U-Omp19 to alum vaccine formulation increased the frequency of RBD-specific geminal center B cells and plasmablasts. Additionally, U-Omp19+alum formulation induced RBD-specific Th1 and CD8 T-cell responses in spleens and lungs. Finally, this vaccine formulation conferred protection against an intranasal severe acute respiratory syndrome coronavirus 2 (SARS-CoV-2) challenge of K18-hACE2 mice.

摘要

在这项工作中,我们评估了具有进一步临床开发潜力的基于重组受体结合域(RBD)的疫苗配方原型。我们评估了含有 RBD 加铝佐剂、AddaS03、AddaVax 或铝和 U-Omp19(一种新型 spp.蛋白酶抑制剂疫苗佐剂)组合的不同配方。结果表明,由 U-Omp19 和铝作为佐剂组成的疫苗配方具有更好的性能:与抗原加铝佐剂、AddaVax 或 AddaS03 相比,它显著增加了粘膜和全身中和抗体。用含有 U-Omp19 和铝佐剂的配方诱导的抗体不仅增加了对原始病毒的中和能力,而且对 alpha、lambda 和 gamma 变体具有相似的中和效力。此外,将 U-Omp19 添加到铝佐剂疫苗配方中增加了 RBD 特异性生发中心 B 细胞和浆母细胞的频率。此外,U-Omp19+铝佐剂配方在脾脏和肺部诱导了 RBD 特异性 Th1 和 CD8 T 细胞反应。最后,这种疫苗配方赋予了 K18-hACE2 小鼠免受鼻腔内严重急性呼吸综合征冠状病毒 2(SARS-CoV-2)挑战的保护。

https://cdn.ncbi.nlm.nih.gov/pmc/blobs/d544/8919065/9496c4648974/fimmu-13-844837-g001.jpg

文献AI研究员

20分钟写一篇综述,助力文献阅读效率提升50倍。

立即体验

用中文搜PubMed

大模型驱动的PubMed中文搜索引擎

马上搜索

文档翻译

学术文献翻译模型,支持多种主流文档格式。

立即体验