Suppr超能文献

Obacunone 通过上调 Nrf2 依赖性抗氧化反应缓解脂多糖诱导的急性肺损伤中的铁死亡。

Obacunone alleviates ferroptosis during lipopolysaccharide-induced acute lung injury by upregulating Nrf2-dependent antioxidant responses.

机构信息

The First Affiliated Hospital of Chengdu Medical College, Chengdu, Sichuan, 610500, People's Republic of China.

School of Clinical Medicine, Chengdu Medical College, Chengdu, Sichuan, 610500, People's Republic of China.

出版信息

Cell Mol Biol Lett. 2022 Mar 19;27(1):29. doi: 10.1186/s11658-022-00318-8.

Abstract

BACKGROUND

Acute lung injury (ALI) has received considerable attention in the field of intensive care as it is associated with a high mortality rate. Obacunone (OB), widely found in citrus fruits, is a natural bioactive compound with anti-inflammatory and antioxidant activities. However, it is not clear whether OB protects against lipopolysaccharide (LPS)-induced ALI. Therefore, in this study, we aimed to evaluate the protective effects of OB and the potential mechanisms against LPS-induced ALI and BEAS-2B cell injury.

METHODS

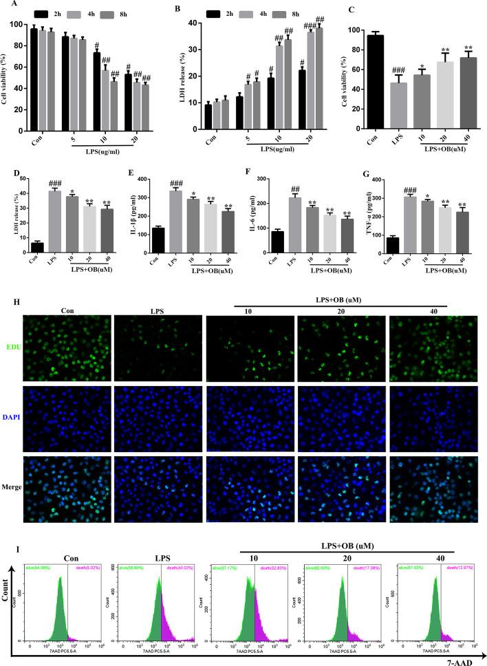
We established a model of BEAS-2B cell injury and a mouse model of ALI by treating with LPS. Samples of in vitro model were subjected to cell death, Cell Counting Kit-8, and lactate dehydrogenase (LDH) release assays. The total number of cells and neutrophils, protein content, and levels of IL-6, TNF-α, and IL-1β were determined in bronchoalveolar lavage fluid (BALF). Glutathione, reactive oxygen species, and malondialdehyde levels were determined in lung tissue. Additionally, immunohistochemical analysis, immunofluorescence, western blot, quantitative real-time PCR, and enzyme-linked immunosorbent assay were conducted to examine the effects of OB. Furthermore, mice were treated with an Nrf2 inhibitor (ML385) to verify its role in ferroptosis. Data were analyzed using one-way analysis of variance or paired t-tests.

RESULTS

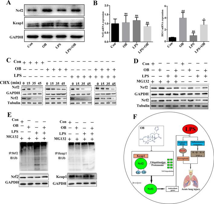
Compared with the LPS group, OB effectively alleviated LPS-induced ALI by decreasing lung wet/dry weight ratio, reactive oxygen species and malondialdehyde production, and superoxide dismutase and glutathione consumption in vivo. In addition, OB significantly alleviated lung histopathological injury, reduced inflammatory cytokine secretion and Fe and 4-HNE levels, and upregulated GPX4, SLC7A11, and Nrf2 expression. Mechanistically, OB activated Nrf2 by inhibiting Nrf2 ubiquitinated proteasome degradation. ML385 reversed the protective effects of OB against LPS-induced ALI.

CONCLUSION

Overall, OB alleviates LPS-induced ALI, making it a potential novel protective agent against LPS-induced ALI.

摘要

背景

急性肺损伤(ALI)在重症监护领域受到了广泛关注,因为它与高死亡率有关。Obacunone(OB)广泛存在于柑橘类水果中,是一种具有抗炎和抗氧化活性的天然生物活性化合物。然而,目前尚不清楚 OB 是否对脂多糖(LPS)诱导的 ALI 具有保护作用。因此,在本研究中,我们旨在评估 OB 对 LPS 诱导的 ALI 和 BEAS-2B 细胞损伤的保护作用及其潜在机制。

方法

我们通过 LPS 处理建立了 BEAS-2B 细胞损伤模型和小鼠 ALI 模型。对体外模型样本进行细胞死亡、细胞计数试剂盒-8 和乳酸脱氢酶(LDH)释放检测。测定支气管肺泡灌洗液(BALF)中的总细胞和中性粒细胞数、蛋白含量以及白细胞介素-6(IL-6)、肿瘤坏死因子-α(TNF-α)和白细胞介素-1β(IL-1β)水平。测定肺组织中的谷胱甘肽、活性氧和丙二醛水平。此外,还进行了免疫组化分析、免疫荧光、western blot、实时定量 PCR 和酶联免疫吸附测定,以研究 OB 的作用。此外,用 Nrf2 抑制剂(ML385)处理小鼠以验证其在铁死亡中的作用。采用单因素方差分析或配对 t 检验对数据进行分析。

结果

与 LPS 组相比,OB 通过降低肺湿重/干重比、体内活性氧和丙二醛生成以及超氧化物歧化酶和谷胱甘肽消耗,有效缓解了 LPS 诱导的 ALI。此外,OB 显著减轻了肺组织病理损伤,减少了炎症细胞因子的分泌和 Fe 和 4-HNE 水平,并上调了 GPX4、SLC7A11 和 Nrf2 的表达。机制上,OB 通过抑制 Nrf2 泛素蛋白酶体降解来激活 Nrf2。ML385 逆转了 OB 对 LPS 诱导的 ALI 的保护作用。

结论

总的来说,OB 缓解了 LPS 诱导的 ALI,使其成为一种潜在的新型 LPS 诱导 ALI 保护剂。

https://cdn.ncbi.nlm.nih.gov/pmc/blobs/84d4/8933916/5b6a1225d938/11658_2022_318_Fig1_HTML.jpg

文献AI研究员

20分钟写一篇综述,助力文献阅读效率提升50倍。

立即体验

用中文搜PubMed

大模型驱动的PubMed中文搜索引擎

马上搜索

文档翻译

学术文献翻译模型,支持多种主流文档格式。

立即体验