Suppr超能文献

MYBL2是一种新型独立预后生物标志物,与前列腺癌中的免疫浸润相关。

MYBL2 is a Novel Independent Prognostic Biomarker and Correlated with Immune Infiltrates in Prostate Cancer.

作者信息

Jiao Meng, Zhang Facai, Teng Wei, Zhou Chengjun

机构信息

Department of Pathology, The Second Hospital, Cheeloo College of Medicine, Shandong University, Jinan, People's Republic of China.

Department of Urology, Institute of Urology, West China Hospital, Sichuan University, Chengdu, Sichuan Province, People's Republic of China.

出版信息

Int J Gen Med. 2022 Mar 15;15:3003-3030. doi: 10.2147/IJGM.S351638. eCollection 2022.

Abstract

PURPOSE

MYB proto-oncogene like 2 (MYBL2) is a member of the MYB family of transcription factor genes and overexpressed in many cancers. We investigated the role of MYBL2 in the malignant progression of prostate cancer (PCa) and its relationship with immune infiltrates in PCa.

METHODS

Gene expression level, clinicopathological parameters, Gene Ontology (GO) and Kyoto encyclopedia of genes and genomes (KEGG) pathway, tumor immune infiltration analysis were based on The Cancer Genome Atlas (TCGA) dataset. Gene set enrichment analysis (GSEA) and single-sample gene set enrichment analysis (ssGSEA) were conducted to analyze the correlation between MYBL2 and immune infiltrates. The data processing analysis based on R language. The relationship between MYBL2 expression and immune response in PCa was analyzed on TIMER 2.0.

RESULTS

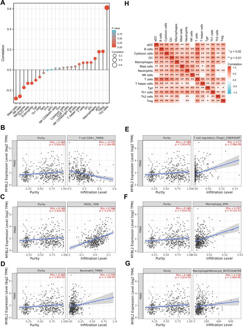
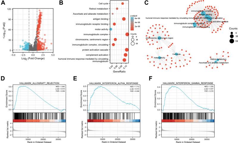
MYBL2 was overexpressed in PCa patients, and correlated with T-stage, Gleason score, primary therapy outcome and progress free interval (PFI) event. The multivariate Cox regression analysis revealed MYBL2 was an independent risk factor for PFI (HR=1.250, 95% CI=1.016-1.537, p=0.035). The receiver operating characteristic (ROC) curve for MYBL2 (AUC=0.887) and nomogram also confirmed the diagnostic value of MYBL2 in the treatment of PCa patients. Based on mRNA expression of MYBL2, PCa patients were divided into MYBL2-high group and MYBL2-low group, and analysis of MYBL2 associated KEGG and GO pathways using R language revealed that 6 immune-related signaling pathways were enriched in MYBL2-high expression phenotype. GSEA analysis showed that 3 hallmark gene sets related to immune response were significantly enriched in MYBL2-high group, ssGSEA analysis found that MYBL2 expression correlated with the expression of many tumor immune lymphocytes (CD8+T cells, neutrophil cells, macrophage cells and so on) and immune check point inhibitors (CD276, BTLA, TNFRSF18, HAVCR2 and CD70).

CONCLUSION

MYBL2 is a novel independent prognostic biomarker and MYBL2 may play a crucial role in tumor immune microenvironment of PCa.

摘要

目的

MYB原癌基因样2(MYBL2)是转录因子基因MYB家族的成员,在多种癌症中过表达。我们研究了MYBL2在前列腺癌(PCa)恶性进展中的作用及其与PCa中免疫浸润的关系。

方法

基于癌症基因组图谱(TCGA)数据集进行基因表达水平、临床病理参数、基因本体论(GO)和京都基因与基因组百科全书(KEGG)通路、肿瘤免疫浸润分析。进行基因集富集分析(GSEA)和单样本基因集富集分析(ssGSEA)以分析MYBL2与免疫浸润之间的相关性。基于R语言进行数据处理分析。在TIMER 2.0上分析MYBL2表达与PCa免疫反应之间的关系。

结果

MYBL2在PCa患者中过表达,且与T分期、Gleason评分、初始治疗结果和无进展生存期(PFI)事件相关。多因素Cox回归分析显示MYBL2是PFI的独立危险因素(HR=1.250,95%CI=1.016-1.537,p=0.035)。MYBL2的受试者工作特征(ROC)曲线(AUC=0.887)和列线图也证实了MYBL2在PCa患者治疗中的诊断价值。基于MYBL2的mRNA表达,将PCa患者分为MYBL2高表达组和MYBL2低表达组,使用R语言分析与MYBL2相关的KEGG和GO通路发现,6条免疫相关信号通路在MYBL2高表达表型中富集。GSEA分析显示,与免疫反应相关的3个标志性基因集在MYBL2高表达组中显著富集,ssGSEA分析发现MYBL2表达与许多肿瘤免疫淋巴细胞(CD8+T细胞、中性粒细胞、巨噬细胞等)和免疫检查点抑制剂(CD276、BTLA、TNFRSF18、HAVCR2和CD70)的表达相关。

结论

MYBL2是一种新型独立预后生物标志物,且MYBL2可能在PCa的肿瘤免疫微环境中起关键作用。

https://cdn.ncbi.nlm.nih.gov/pmc/blobs/36ec/8934167/786b03f27477/IJGM-15-3003-g0001.jpg

文献AI研究员

20分钟写一篇综述,助力文献阅读效率提升50倍。

立即体验

用中文搜PubMed

大模型驱动的PubMed中文搜索引擎

马上搜索

文档翻译

学术文献翻译模型,支持多种主流文档格式。

立即体验