Suppr超能文献

系统分析确定MYBL2为转移性前列腺癌的一种新型致癌基因靶点。

System Analysis Identifies MYBL2 As a Novel Oncogene Target for Metastatic Prostate Cancer.

作者信息

Huang Renlun, Li Jing, Zhu Jiawei, Deng Wei, Wang Zhichao, Xiang Songtao

机构信息

The Second Clinical College of Guangzhou University of Chinese Medicine, Guangzhou, Guangdong, China.

Department of Urology, Guangdong Provincial Hospital of Chinese Medicine, Guangzhou, Guangdong, China.

出版信息

J Cancer. 2025 Feb 11;16(6):1768-1781. doi: 10.7150/jca.107232. eCollection 2025.

Abstract

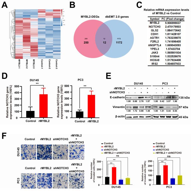
Bone metastasis significantly contributes to the unfavorable prognosis observed in patients with prostate cancer. MYB proto-oncogene like 2 (MYBL2) has been identified as a potential target gene implicated in tumor progression. Nevertheless, the oncogenic role and underlying mechanisms of MYBL2 in bone metastasis of prostate cancer (PCa) have yet to be elucidated. Bioinformatics analyses were employed to identify genes pivotal to metastatic PCa. Subsequently, a series of molecular biology experiments in vitro, alongside a model of PCa bone metastasis in vivo, were utilized to validate the pro-metastatic effects and underlying mechanisms of MYBL2. A bioinformatics analysis identified a candidate set of 72 genes, which was used to establish a PFS prognostic model highlighting 16 key genes. Based on the expression of these 16 key genes, 498 patients with PCa from the TCGA database were divided into four subgroups. Patients in the C1 and C4 subgroups had poorer prognoses. Through the analysis of sequencing data from the C1 and C4 cohorts in comparison to the C2 and C3 cohorts, we identified MYBL2 as a critical prognostic gene in metastatic PCa. Notably, we found that MYBL2 was significantly expressed in metastatic PCa and positively related to poor prognosis. Mechanistic studies revealed that MYBL2 overexpression promoted PCa cells invasion and EMT, while NOTCH3 knockdown partly abrogated that. Moreover, MYBL2 overexpression can promote PCa xenograft growth and bone metastasis in vivo. This study found that MYBL2 overexpression in PCa were positively related to metastasis and poor prognosis. MYBL2 promoted PCa bone metastasis via activating NOTCH3. Targeting the MYBL2/NOTCH3 axis could help prevent metastatic PCa.

摘要

骨转移显著影响前列腺癌患者的不良预后。MYB原癌基因样2(MYBL2)已被确定为与肿瘤进展相关的潜在靶基因。然而,MYBL2在前列腺癌(PCa)骨转移中的致癌作用及潜在机制尚未阐明。本研究采用生物信息学分析来确定转移性PCa的关键基因。随后,一系列体外分子生物学实验以及PCa骨转移体内模型被用于验证MYBL2的促转移作用及潜在机制。生物信息学分析确定了一组72个候选基因,用于建立一个突出16个关键基因的无进展生存期(PFS)预后模型。根据这16个关键基因的表达情况,将来自TCGA数据库的498例PCa患者分为四个亚组。C1和C4亚组的患者预后较差。通过比较C1和C4队列与C2和C3队列的测序数据,我们确定MYBL2是转移性PCa的关键预后基因。值得注意的是,我们发现MYBL2在转移性PCa中显著表达,且与不良预后呈正相关。机制研究表明,MYBL2过表达促进PCa细胞侵袭和上皮-间质转化(EMT),而NOTCH3基因敲低部分消除了这种作用。此外,MYBL2过表达可促进PCa异种移植瘤在体内的生长和骨转移。本研究发现PCa中MYBL2过表达与转移和不良预后呈正相关。MYBL2通过激活NOTCH3促进PCa骨转移。靶向MYBL2/NOTCH3轴可能有助于预防转移性PCa。

https://cdn.ncbi.nlm.nih.gov/pmc/blobs/67a3/11905402/bee4a425ef4e/jcav16p1768g001.jpg

文献AI研究员

20分钟写一篇综述,助力文献阅读效率提升50倍。

立即体验

用中文搜PubMed

大模型驱动的PubMed中文搜索引擎

马上搜索

文档翻译

学术文献翻译模型,支持多种主流文档格式。

立即体验