Suppr超能文献

BTLA 信号在常规和调节性淋巴细胞中协调调节肠道黏膜中的体液免疫。

Btla signaling in conventional and regulatory lymphocytes coordinately tempers humoral immunity in the intestinal mucosa.

机构信息

Immunity and Pathogenesis Program, Sanford Burnham Prebys Medical Discovery Institute, La Jolla, CA 92037, USA.

Tumor Microenvironment and Cancer Immunology Program, Sanford Burnham Prebys Medical Discovery Institute, La Jolla, CA 92037, USA.

出版信息

Cell Rep. 2022 Mar 22;38(12):110553. doi: 10.1016/j.celrep.2022.110553.

Abstract

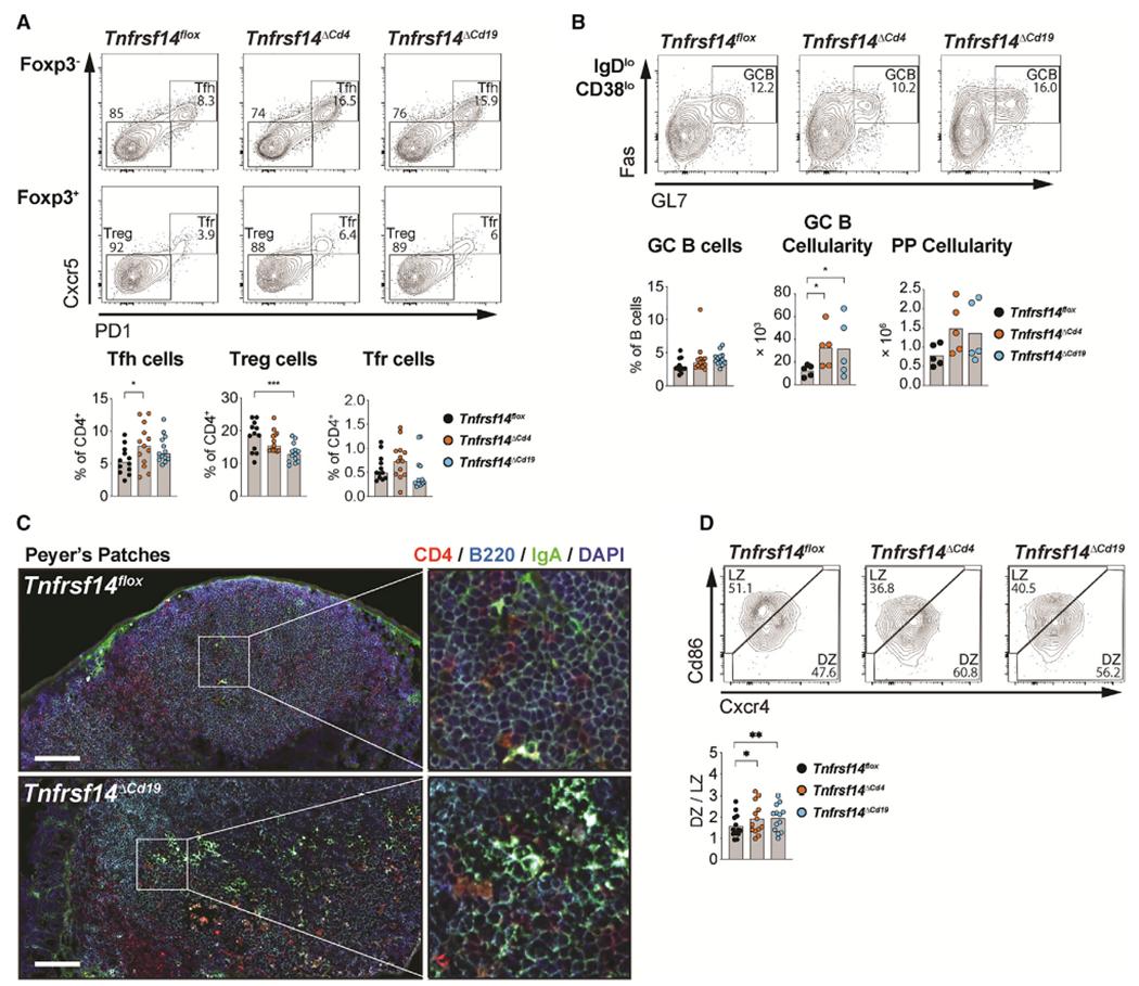
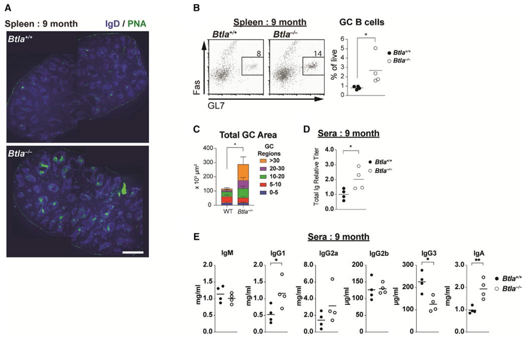
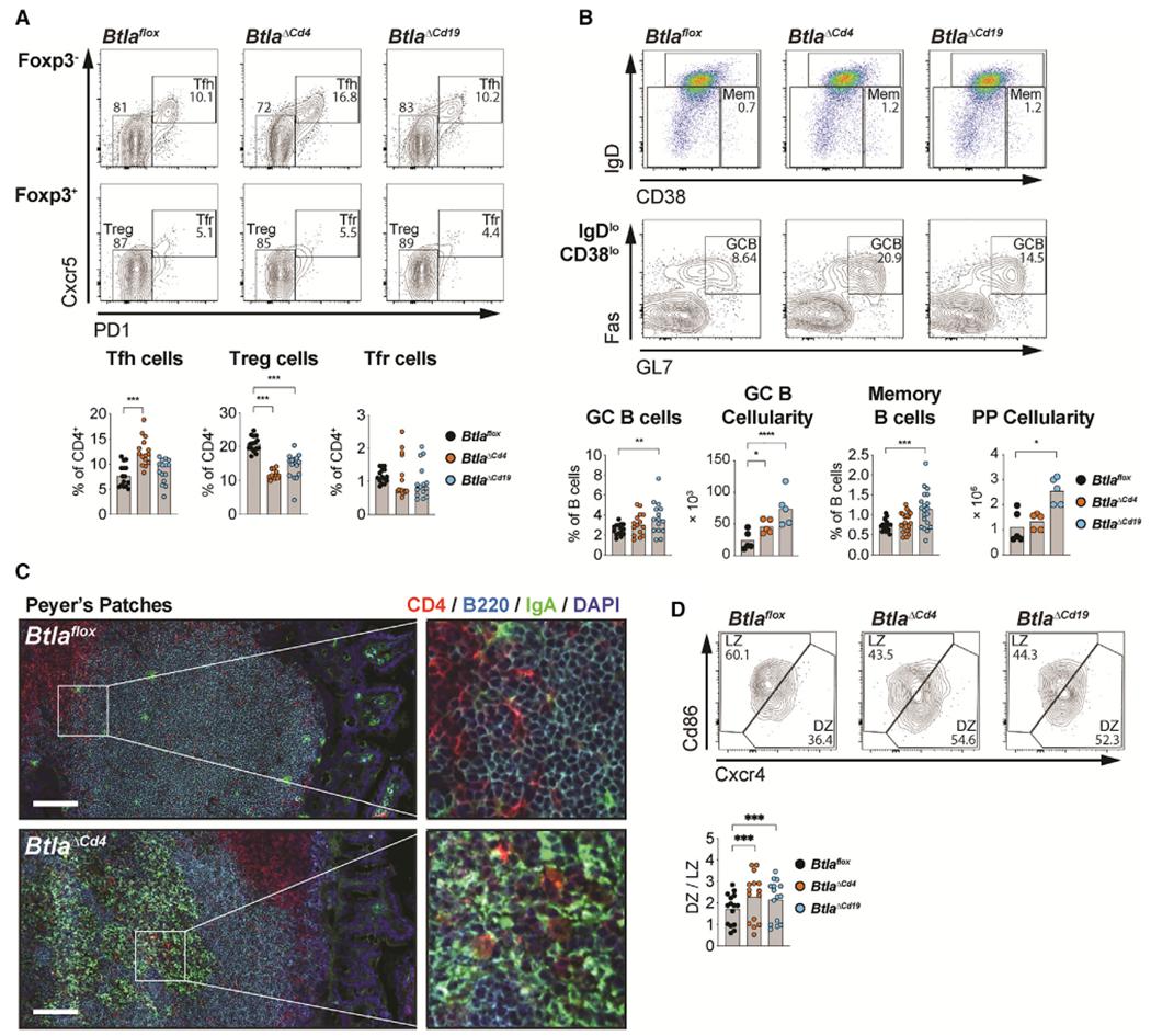
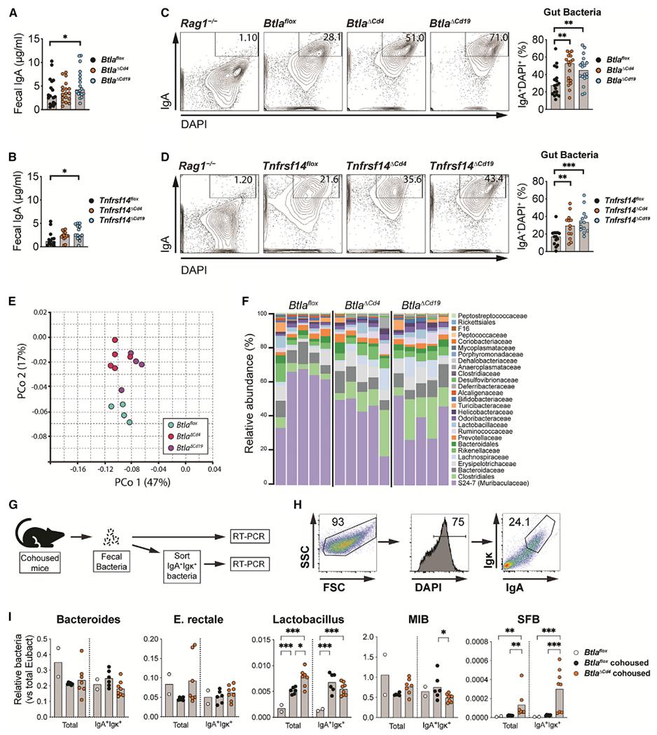
The Btla inhibitory receptor limits innate and adaptive immune responses, both preventing the development of autoimmune disease and restraining anti-viral and anti-tumor responses. It remains unclear how the functions of Btla in diverse lymphocytes contribute to immunoregulation. Here, we show that Btla inhibits activation of genes regulating metabolism and cytokine signaling, including Il6 and Hif1a, indicating a regulatory role in humoral immunity. Within mucosal Peyer's patches, we find T-cell-expressed Btla-regulated Tfh cells, while Btla in T or B cells regulates GC B cell numbers. Treg-expressed Btla is required for cell-intrinsic Treg homeostasis that subsequently controls GC B cells. Loss of Btla in lymphocytes results in increased IgA bound to intestinal bacteria, correlating with altered microbial homeostasis and elevations in commensal and pathogenic bacteria. Together our studies provide important insights into how Btla functions as a checkpoint in diverse conventional and regulatory lymphocyte subsets to influence systemic immune responses.

摘要

BTLA 抑制性受体限制先天和适应性免疫反应,既能防止自身免疫性疾病的发展,又能抑制抗病毒和抗肿瘤反应。目前尚不清楚 BTLA 在各种淋巴细胞中的功能如何有助于免疫调节。在这里,我们表明 BTLA 抑制调节代谢和细胞因子信号的基因的激活,包括 Il6 和 Hif1a,表明其在体液免疫中具有调节作用。在黏膜派尔集合淋巴结中,我们发现 T 细胞表达的 BTLA 调节性滤泡辅助 T 细胞,而 T 细胞或 B 细胞中的 BTLA 调节生发中心 B 细胞的数量。Treg 表达的 BTLA 是细胞内 Treg 自身稳态所必需的,随后控制生发中心 B 细胞。淋巴细胞中 BTLA 的缺失导致与微生物稳态改变和共生菌及病原菌升高相关的结合到肠道细菌的 IgA 增加。我们的研究为 BTLA 如何作为多种传统和调节性淋巴细胞亚群中的检查点发挥作用,影响全身免疫反应提供了重要的见解。

https://cdn.ncbi.nlm.nih.gov/pmc/blobs/f58f/9032671/4d5db99785cc/nihms-1791869-f0001.jpg

文献AI研究员

20分钟写一篇综述,助力文献阅读效率提升50倍。

立即体验

用中文搜PubMed

大模型驱动的PubMed中文搜索引擎

马上搜索

文档翻译

学术文献翻译模型,支持多种主流文档格式。

立即体验