Suppr超能文献

黄连素与穿心莲的联合治疗通过抑制结直肠癌中的DNA复制展现出增强的抗癌活性。

A Combined Treatment with Berberine and Andrographis Exhibits Enhanced Anti-Cancer Activity through Suppression of DNA Replication in Colorectal Cancer.

作者信息

Zhao Yinghui, Roy Souvick, Wang Chuanxin, Goel Ajay

机构信息

Department of Molecular Diagnostics and Experimental Therapeutics, Beckman Research Institute of City of Hope, Monrovia, CA 91010, USA.

Department of Clinical Laboratory, The Second Hospital, Cheeloo College of Medicine, Shandong University, Jinan 250033, China.

出版信息

Pharmaceuticals (Basel). 2022 Feb 22;15(3):262. doi: 10.3390/ph15030262.

Abstract

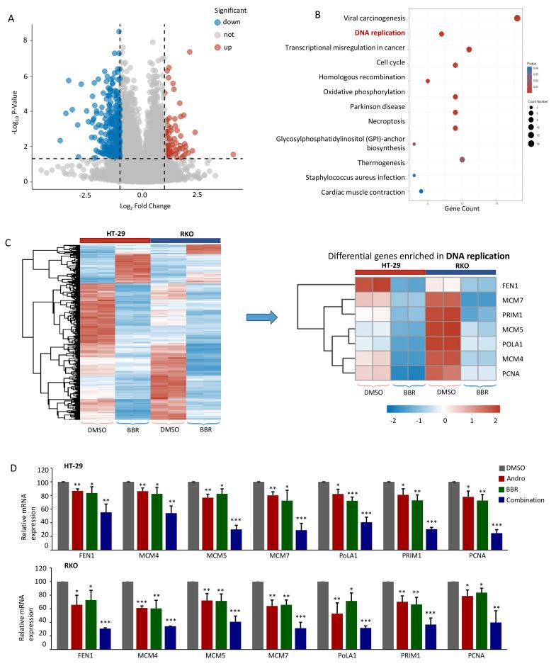
The high morbidity and mortality associated with colorectal cancer (CRC) are largely due to the invariable development of chemoresistance to classic chemotherapies, as well as intolerance to their significant toxicity. Many pharmaceutical formulations screened from natural plant extracts offer safe, inexpensive, and multi-target therapeutic options. In this study, we demonstrated that L. (Berberine) and (Burm. f.) Nees (Andrographis) extracts exerted their synergistic amplified anti-cancer effects by jointly inhibiting cell viability, suppressing colony formation, and inducing cell cycle arrest. Consistent with our in-vitro findings, the amplified synergistic anti-cancer effects were also observed in subcutaneous xenograft preclinical animal models, as well as patient-derived primary tumor organoids. To explore the molecular mechanisms underlying the amplified synergistic anti-cancer effects, RNA sequencing was performed to identify candidate pathways and genes. A transcriptome analysis revealed that DNA-replication-related genes, including FEN1, MCM7, PRIM1, MCM5, POLA1, MCM4, and PCNA, may be responsible for the enhanced anticancer effects of these two natural extracts. Taken together, our data revealed the powerful enhanced synergistic anti-CRC effects of berberine and Andrographis and provide evidence for the combinational targeting of DNA-replication-related genes as a promising new strategy for the therapeutic option in the management of CRC patients.

摘要

结直肠癌(CRC)相关的高发病率和死亡率主要归因于对经典化疗药物不可避免地产生化疗耐药性,以及对其显著毒性的不耐受性。从天然植物提取物中筛选出的许多药物制剂提供了安全、廉价且多靶点的治疗选择。在本研究中,我们证明了黄连(黄连素)和穿心莲(爵床科植物穿心莲)提取物通过联合抑制细胞活力、抑制集落形成和诱导细胞周期停滞发挥协同增强的抗癌作用。与我们的体外研究结果一致,在皮下异种移植临床前动物模型以及患者来源的原发性肿瘤类器官中也观察到了增强的协同抗癌作用。为了探索增强的协同抗癌作用背后的分子机制,进行了RNA测序以鉴定候选途径和基因。转录组分析表明,包括FEN1、MCM7、PRIM1、MCM5、POLA1、MCM4和PCNA在内的与DNA复制相关的基因可能是这两种天然提取物增强抗癌作用的原因。综上所述,我们的数据揭示了黄连素和穿心莲强大的增强协同抗结直肠癌作用,并为联合靶向与DNA复制相关的基因作为结直肠癌患者治疗选择的一种有前景的新策略提供了证据。

https://cdn.ncbi.nlm.nih.gov/pmc/blobs/6af8/8953248/5cebd9c56e6b/pharmaceuticals-15-00262-g001.jpg

文献AI研究员

20分钟写一篇综述,助力文献阅读效率提升50倍。

立即体验

用中文搜PubMed

大模型驱动的PubMed中文搜索引擎

马上搜索

文档翻译

学术文献翻译模型,支持多种主流文档格式。

立即体验