Suppr超能文献

灭活的 SARS-CoV-2 疫苗在人 ACE2 转基因小鼠中显示出对蝙蝠 SARS 相关冠状病毒的交叉保护作用。

Inactivated SARS-CoV-2 Vaccine Shows Cross-Protection against Bat SARS-Related Coronaviruses in Human ACE2 Transgenic Mice.

机构信息

Wuhan Institute of Virology, Chinese Academy of Sciences, Wuhan, China.

University of Chinese Academy of Sciences, Beijing, China.

出版信息

J Virol. 2022 Apr 27;96(8):e0016922. doi: 10.1128/jvi.00169-22. Epub 2022 Mar 28.

Abstract

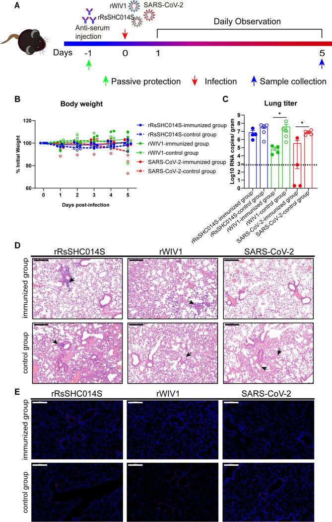
Severe acute respiratory syndrome coronavirus (SARS-CoV-1) and SARS-CoV-2 are highly pathogenic to humans and have caused pandemics in 2003 and 2019, respectively. Genetically diverse SARS-related coronaviruses (SARSr-CoVs) have been detected or isolated from bats, and some of these viruses have been demonstrated to utilize human angiotensin-converting enzyme 2 (ACE2) as a receptor and to have the potential to spill over to humans. A pan-sarbecovirus vaccine that provides protection against SARSr-CoV infection is urgently needed. In this study, we evaluated the protective efficacy of an inactivated SARS-CoV-2 vaccine against recombinant SARSr-CoVs carrying two different spike proteins (named rWIV1 and rRsSHC014S, respectively). Although serum neutralizing assays showed limited cross-reactivity between the three viruses, the inactivated SARS-CoV-2 vaccine provided full protection against SARS-CoV-2 and rWIV1 and partial protection against rRsSHC014S infection in human ACE2 transgenic mice. Passive transfer of SARS-CoV-2-vaccinated mouse sera provided low protection for rWIV1 but not for rRsSHC014S infection in human ACE2 mice. A specific cellular immune response induced by WIV1 membrane protein peptides was detected in the vaccinated animals, which may explain the cross-protection of the inactivated vaccine. This study shows the possibility of developing a pan-sarbecovirus vaccine against SARSr-CoVs for future preparedness. The genetic diversity of SARSr-CoVs in wildlife and their potential risk of cross-species infection highlight the necessity of developing wide-spectrum vaccines against infection of various SARSr-CoVs. In this study, we tested the protective efficacy of the SARS-CoV-2 inactivated vaccine (IAV) against two SARSr-CoVs with different spike proteins in human ACE2 transgenic mice. We demonstrate that the SARS-CoV-2 IAV provides full protection against rWIV1 and partial protection against rRsSHC014S. The T-cell response stimulated by the M protein may account for the cross protection against heterogeneous SARSr-CoVs. Our findings suggest the feasibility of the development of pan-sarbecovirus vaccines, which can be a strategy of preparedness for future outbreaks caused by novel SARSr-CoVs from wildlife.

摘要

严重急性呼吸系统综合症冠状病毒(SARS-CoV-1)和 SARS-CoV-2 对人类具有高度致病性,分别于 2003 年和 2019 年引发了大流行。从蝙蝠中检测或分离到了遗传多样性的 SARS 相关冠状病毒(SARSr-CoV),其中一些病毒已被证明可利用人类血管紧张素转换酶 2(ACE2)作为受体,并有可能溢出到人类。迫切需要一种针对 SARSr-CoV 感染的泛 SARS-CoV 疫苗。在这项研究中,我们评估了一种灭活的 SARS-CoV-2 疫苗对携带两种不同刺突蛋白的重组 SARSr-CoV 的保护效力(分别命名为 rWIV1 和 rRsSHC014S)。尽管血清中和试验显示三种病毒之间的交叉反应性有限,但该灭活的 SARS-CoV-2 疫苗为人类 ACE2 转基因小鼠提供了针对 SARS-CoV-2 和 rWIV1 的完全保护,以及针对 rRsSHC014S 感染的部分保护。SARS-CoV-2 疫苗接种小鼠血清的被动转移为 rWIV1 提供了低保护,但对 rRsSHC014S 感染没有保护。在接种动物中检测到针对 WIV1 膜蛋白肽的特异性细胞免疫反应,这可能解释了灭活疫苗的交叉保护作用。这项研究表明,针对 SARSr-CoV 开发泛 SARS-CoV 疫苗用于未来的准备是可能的。野生动物中 SARSr-CoV 的遗传多样性及其跨物种感染的潜在风险突出表明,有必要开发广谱疫苗来预防各种 SARSr-CoV 的感染。在这项研究中,我们在携带不同 Spike 蛋白的人类 ACE2 转基因小鼠中测试了 SARS-CoV-2 灭活疫苗(IAV)对两种 SARSr-CoV 的保护效力。我们证明 SARS-CoV-2 IAV 对 rWIV1 提供完全保护,对 rRsSHC014S 提供部分保护。M 蛋白刺激的 T 细胞反应可能解释了对异源 SARSr-CoV 的交叉保护。我们的研究结果表明开发泛 SARS-CoV 疫苗的可行性,这可能是为未来由野生动物中新 SARSr-CoV 引起的爆发做好准备的一种策略。

https://cdn.ncbi.nlm.nih.gov/pmc/blobs/3df0/9044931/6516fab2179e/jvi.00169-22-f001.jpg

文献AI研究员

20分钟写一篇综述,助力文献阅读效率提升50倍。

立即体验

用中文搜PubMed

大模型驱动的PubMed中文搜索引擎

马上搜索

文档翻译

学术文献翻译模型,支持多种主流文档格式。

立即体验