Suppr超能文献

子痫前期和妊娠期 COVID-19 内皮和血管生成特征的差异和相似之处。

Differences and similarities in endothelial and angiogenic profiles of preeclampsia and COVID-19 in pregnancy.

机构信息

Josep Carreras Leukaemia Research Institute, Hospital Clinic, University of Barcelona, Barcelona, Spain; Laboratory of Hemostasis and Eritropathology, Hematopathology, Pathology Department, Centre Diagnòstic Biomèdic, Hospital Clinic, University of Barcelona, Barcelona, Spain; Barcelona Endothelium Team, Barcelona, Spain.

BCNatal (Hospital Clínic and Hospital Sant Joan de Déu), Barcelona, Spain.

出版信息

Am J Obstet Gynecol. 2022 Aug;227(2):277.e1-277.e16. doi: 10.1016/j.ajog.2022.03.048. Epub 2022 Mar 26.

Abstract

BACKGROUND

COVID-19 presents a spectrum of signs and symptoms in pregnant women that might resemble preeclampsia. Differentiation between severe COVID-19 and preeclampsia is difficult in some cases.

OBJECTIVE

To study biomarkers of endothelial damage, coagulation, innate immune response, and angiogenesis in preeclampsia and COVID-19 in pregnancy in addition to in vitro alterations in endothelial cells exposed to sera from pregnant women with preeclampsia and COVID-19.

STUDY DESIGN

Plasma and sera samples were obtained from pregnant women with COVID-19 infection classified into mild (n=10) or severe (n=9) and from women with normotensive pregnancies as controls (n=10) and patients with preeclampsia (n=13). A panel of plasmatic biomarkers was assessed, including vascular cell adhesion molecule-1, soluble tumor necrosis factor-receptor I, heparan sulfate, von Willebrand factor antigen (activity and multimeric pattern), α2-antiplasmin, C5b9, neutrophil extracellular traps, placental growth factor, soluble fms-like tyrosine kinase-1, and angiopoietin 2. In addition, microvascular endothelial cells were exposed to patients' sera, and changes in the cell expression of intercellular adhesion molecule 1 on cell membranes and von Willebrand factor release to the extracellular matrix were evaluated through immunofluorescence. Changes in inflammation cell signaling pathways were also assessed by of p38 mitogen-activated protein kinase phosphorylation. Statistical analysis included univariate and multivariate methods.

RESULTS

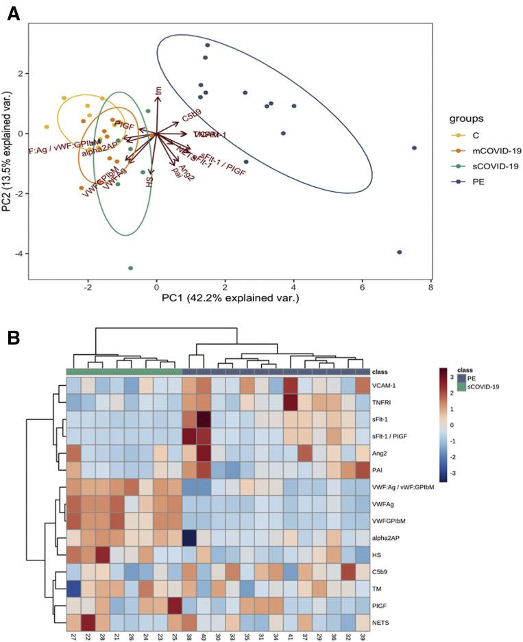
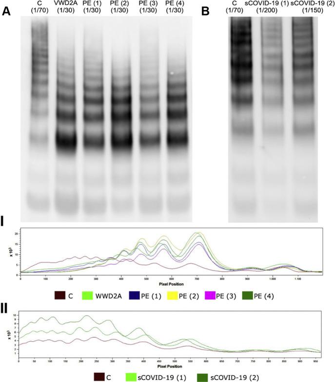
Biomarker profiles of patients with mild COVID-19 were similar to those of controls. Both preeclampsia and severe COVID-19 showed significant alterations in most circulating biomarkers with distinctive profiles. Whereas severe COVID-19 exhibited higher concentrations of vascular cell adhesion molecule-1, soluble tumor necrosis factor-α receptor I, heparan sulfate, von Willebrand factor antigen, and neutrophil extracellular traps, with a significant reduction of placental growth factor compared with controls, preeclampsia presented a marked increase in vascular cell adhesion molecule-1 and soluble tumor necrosis factor-α receptor I (significantly increased compared with controls and patients with severe COVID-19), with a striking reduction in von Willebrand factor antigen, von Willebrand factor activity, and α2-antiplasmin. As expected, reduced placental growth factor, increased soluble fms-like tyrosine kinase-1 and angiopoietin 2, and a very high soluble fms-like tyrosine kinase-1 to placental growth factor ratio were also observed in preeclampsia. In addition, a significant increase in C5b9 and neutrophil extracellular traps was also detected in preeclampsia compared with controls. Principal component analysis demonstrated a clear separation between patients with preeclampsia and the other groups (first and second components explained 42.2% and 13.5% of the variance), mainly differentiated by variables related to von Willebrand factor, soluble tumor necrosis factor-receptor I, heparan sulfate, and soluble fms-like tyrosine kinase-1. Von Willebrand factor multimeric analysis revealed the absence of von Willebrand factor high-molecular-weight multimers in preeclampsia (similar profile to von Willebrand disease type 2A), whereas in healthy pregnancies and COVID-19 patients, von Willebrand factor multimeric pattern was normal. Sera from both preeclampsia and severe COVID-19 patients induced an overexpression of intercellular adhesion molecule 1 and von Willebrand factor in endothelial cells in culture compared with controls. However, the effect of preeclampsia was less pronounced than the that of severe COVID-19. Immunoblots of lysates from endothelial cells exposed to mild and severe COVID-19 and preeclampsia sera showed an increase in p38 mitogen-activated protein kinase phosphorylation. Patients with severe COVID-19 and preeclampsia were statistically different from controls, suggesting that both severe COVID-19 and preeclampsia sera can activate inflammatory signaling pathways.

CONCLUSION

Although similar in in vitro endothelial dysfunction, preeclampsia and severe COVID-19 exhibit distinctive profiles of circulating biomarkers related to endothelial damage, coagulopathy, and angiogenic imbalance that could aid in the differential diagnosis of these entities.

摘要

背景

COVID-19 在孕妇中表现出一系列的症状和体征,这些症状和体征可能与子痫前期相似。在某些情况下,区分严重 COVID-19 和子痫前期较为困难。

目的

研究内皮细胞损伤、凝血、先天免疫反应和血管生成的生物标志物,以及子痫前期和 COVID-19 孕妇血清对体外内皮细胞的改变。

研究设计

从 COVID-19 感染的孕妇中获得血浆和血清样本,分为轻度(n=10)或重度(n=9),并从正常妊娠的孕妇(n=10)和子痫前期患者(n=13)中获得对照组。评估了包括血管细胞黏附分子-1、可溶性肿瘤坏死因子受体 I、硫酸乙酰肝素、血管性血友病因子抗原(活性和多聚体模式)、α2-抗纤溶酶、C5b9、中性粒细胞胞外诱捕网、胎盘生长因子、可溶性 fms 样酪氨酸激酶-1 和血管生成素 2 等在内的一组血浆生物标志物。此外,还将微血管内皮细胞暴露于患者的血清中,并通过免疫荧光评估细胞间黏附分子 1 在细胞膜上的表达变化和血管性血友病因子释放到细胞外基质的情况。还通过磷酸化 p38 丝裂原激活蛋白激酶评估炎症细胞信号通路的变化。统计分析包括单变量和多变量方法。

结果

轻度 COVID-19 患者的生物标志物谱与对照组相似。子痫前期和重度 COVID-19 患者的大多数循环生物标志物均有明显改变,且具有独特的特征。与对照组相比,重度 COVID-19 患者的血管细胞黏附分子-1、可溶性肿瘤坏死因子-α受体 I、硫酸乙酰肝素、血管性血友病因子抗原和中性粒细胞胞外诱捕网的浓度明显升高,而胎盘生长因子的浓度明显降低,与对照组和重度 COVID-19 患者相比,子痫前期患者的血管细胞黏附分子-1 和可溶性肿瘤坏死因子-α受体 I 显著升高(与对照组和重度 COVID-19 患者相比),血管性血友病因子抗原、血管性血友病因子活性和 α2-抗纤溶酶显著降低。正如预期的那样,子痫前期患者也观察到胎盘生长因子降低、可溶性 fms 样酪氨酸激酶-1 和血管生成素 2 增加,以及可溶性 fms 样酪氨酸激酶-1 与胎盘生长因子的比值非常高。此外,与对照组相比,子痫前期患者的 C5b9 和中性粒细胞胞外诱捕网也明显增加。主成分分析表明,子痫前期患者与其他组(第一和第二成分分别解释了 42.2%和 13.5%的方差)之间有明显的分离,主要由与血管性血友病因子、可溶性肿瘤坏死因子受体 I、硫酸乙酰肝素和可溶性 fms 样酪氨酸激酶-1 相关的变量区分。血管性血友病因子多聚体分析显示,子痫前期患者缺乏血管性血友病因子高分子量多聚体(与血管性血友病 2A 类型相似),而在健康妊娠和 COVID-19 患者中,血管性血友病因子多聚体模式正常。与对照组相比,子痫前期和重度 COVID-19 患者的血清均能诱导内皮细胞中细胞间黏附分子 1 和血管性血友病因子的过度表达。然而,子痫前期的效果不如重度 COVID-19 明显。用轻度和重度 COVID-19 以及子痫前期患者的血清处理的内皮细胞的免疫印迹显示,p38 丝裂原激活蛋白激酶磷酸化增加。重度 COVID-19 和子痫前期患者与对照组有统计学差异,表明重度 COVID-19 和子痫前期患者的血清均能激活炎症信号通路。

结论

尽管体外内皮功能障碍相似,但子痫前期和重度 COVID-19 表现出与内皮损伤、凝血障碍和血管生成失衡相关的循环生物标志物的独特特征,这可能有助于这些疾病的鉴别诊断。

https://cdn.ncbi.nlm.nih.gov/pmc/blobs/2750/8957356/7faaa76872c3/gr1_lrg.jpg

文献AI研究员

20分钟写一篇综述,助力文献阅读效率提升50倍。

立即体验

用中文搜PubMed

大模型驱动的PubMed中文搜索引擎

马上搜索

文档翻译

学术文献翻译模型,支持多种主流文档格式。

立即体验