Suppr超能文献

循环细胞外囊泡和中性粒细胞胞外诱捕网促成子痫前期的内皮功能障碍。

Circulating extracellular vesicles and neutrophil extracellular traps contribute to endothelial dysfunction in preeclampsia.

作者信息

Ramos Alex, Youssef Lina, Molina Patricia, Torramadé-Moix Sergi, Martinez-Sanchez Julia, Moreno-Castaño Ana Belen, Blasco Miquel, Guillén-Olmos Elena, De Moner Blanca, Pino Marc, Tortajada Marta, Camacho Marta, Borrell Maria, Crovetto Francesca, Ramirez-Bajo Maria Jose, Ventura-Aguiar Pedro, Banon-Maneus Elisenda, Rovira Jordi, Escolar Gines, Carreras Enric, Gratacos Eduard, Diaz-Ricart Maribel, Crispi Fatima, Palomo Marta

机构信息

Hemostasis and Erythropathology Laboratory, Hematopathology, Department of Pathology, Centre de Diagnòstic Biomèdic (CDB), Hospital Clínic de Barcelona, Institut d'Investigacions Biomèdiques August Pi i Sunyer (IDIBAPS), Universitat de Barcelona, Barcelona, Spain.

Barcelona Endothelium Team, Hospital Clínic de Barcelona, Institut d'Investigacions Biomèdiques August Pi i Sunyer (IDIBAPS), Barcelona, Spain.

出版信息

Front Immunol. 2024 Dec 13;15:1488127. doi: 10.3389/fimmu.2024.1488127. eCollection 2024.

Abstract

BACKGROUND

Preeclampsia (PE) is a pregnancy complication characterized by hypertension, proteinuria, endothelial dysfunction, and complement dysregulation. Placenta-derived extracellular vesicles (EVs), necessary in maternal-fetal communication, might contribute to PE pathogenesis. Moreover, neutrophil extracellular traps (NETs) play a pathogenic role in other complement-mediated pathologies, and their contribution in PE remains unexplored.

MATERIALS AND METHODS

EVs were isolated from PE (peEVs) and normotensive pregnant women sera. NETs were obtained incubating donor-pre-activated neutrophils with PE or control sera. Microvascular (HMEC) endothelial cells (ECs) were incubated with PE or control sera with or without (depleted sera) EVs or NETs, to assess changes in VCAM-1, ICAM-1, VE-cadherin, eNOS, VWF, ROS, and C5b-9 deposits. Results were expressed as fold increase vs. control.

RESULTS

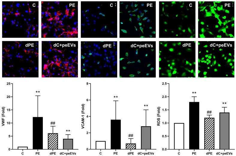
VWF, VCAM-1, and ROS expression was significantly higher in cells exposed to PE sera vs. control (12.3 ± 8.1, 3.6 ± 2.3, and 1.8 ± 0.2, respectively, < 0.05), though significantly lower in cells exposed to depleted PE (dPE) sera (6.1 ± 2.7, 0.7 ± 0.6, and 1.2 ± 0.1, respectively, vs. control, < 0.05). EC exposure to depleted control sera supplemented with peEVs (dC+peEVs) significantly increased VWF, VCAM-1, and ROS compared to non-supplemented sera (4.5 ± 0.3, 2.8 ± 2.0, and 1.4 ± 0.2, respectively, < 0.05). ICAM-1, VE-cadherin, and C5b-9 did not differ among groups. ECs incubated with PE-NETs increased VWF and VCAM-1 and decreased VE-cadherin expression vs. control (4 ± 1.6, 5.9 ± 1.2, and 0.5 ± 0.1, respectively, < 0.05), and notably increased C5b-9 deposit (7.5 ± 2.9, < 0.05). ICAM-1 and ROS did not differ.

CONCLUSIONS

Both circulating EVs and NETs from PE pregnant women exhibit a deleterious effect on ECs. Whereas EVs trigger a pro-oxidant and proinflammatory state, NETs potentiate the activation of the complement system, as already described in PE.

摘要

背景

子痫前期(PE)是一种妊娠并发症,其特征为高血压、蛋白尿、内皮功能障碍和补体失调。胎盘来源的细胞外囊泡(EVs)在母婴交流中必不可少,可能参与了PE的发病机制。此外,中性粒细胞胞外诱捕网(NETs)在其他补体介导的疾病中起致病作用,但其在PE中的作用尚待探索。

材料与方法

从PE孕妇(peEVs)和血压正常的孕妇血清中分离出EVs。通过将供体预先激活的中性粒细胞与PE或对照血清孵育来获得NETs。将微血管(HMEC)内皮细胞(ECs)与含有或不含有(去除血清)EVs或NETs的PE或对照血清孵育,以评估血管细胞黏附分子-1(VCAM-1)、细胞间黏附分子-1(ICAM-1)、血管内皮钙黏蛋白(VE-cadherin)、内皮型一氧化氮合酶(eNOS)、血管性血友病因子(VWF)、活性氧(ROS)和C5b-9沉积物的变化。结果以相对于对照的增加倍数表示。

结果

与对照组相比,暴露于PE血清的细胞中VWF、VCAM-1和ROS表达显著更高(分别为12.3±8.1、3.6±2.3和1.8±0.2,P<0.05),而暴露于去除PE(dPE)血清的细胞中则显著更低(分别为6.1±2.7、0.7±0.6和1.2±0.1,相对于对照,P<0.05)。与未补充血清相比,EC暴露于补充了peEVs的去除对照血清(dC+peEVs)中,VWF、VCAM-1和ROS显著增加(分别为4.5±0.3、2.8±2.0和1.4±0.2,P<0.05)。ICAM-1、VE-cadherin和C5b-9在各组之间无差异。与对照组相比,与PE-NETs孵育的ECs中VWF和VCAM-1增加,VE-cadherin表达降低(分别为4±1.6、5.9±1.2和0.5±0.1,P<0.05),并且C5b-9沉积物显著增加(7.5±2.9,P<0.05)。ICAM-1和ROS无差异。

结论

PE孕妇的循环EVs和NETs均对ECs表现出有害作用。EVs引发促氧化和促炎状态,而NETs增强补体系统的激活,正如在PE中已描述的那样。

https://cdn.ncbi.nlm.nih.gov/pmc/blobs/cee5/11671372/1db6e6def6fc/fimmu-15-1488127-g001.jpg

文献AI研究员

20分钟写一篇综述,助力文献阅读效率提升50倍。

立即体验

用中文搜PubMed

大模型驱动的PubMed中文搜索引擎

马上搜索

文档翻译

学术文献翻译模型,支持多种主流文档格式。

立即体验