Suppr超能文献

一种新型的肾血管周间充质细胞亚群可产生不同于经典肌成纤维细胞的成纤维细胞。

A novel renal perivascular mesenchymal cell subset gives rise to fibroblasts distinct from classic myofibroblasts.

机构信息

Department of Nephrology, Nagoya University Graduate School of Medicine, 65 Tsurumai-Cho, Showa-Ku, Nagoya, Aichi, 466-8550, Japan.

Department of Pathology, Nagoya University Graduate School of Medicine, Nagoya, Aichi, Japan.

出版信息

Sci Rep. 2022 Mar 30;12(1):5389. doi: 10.1038/s41598-022-09331-5.

Abstract

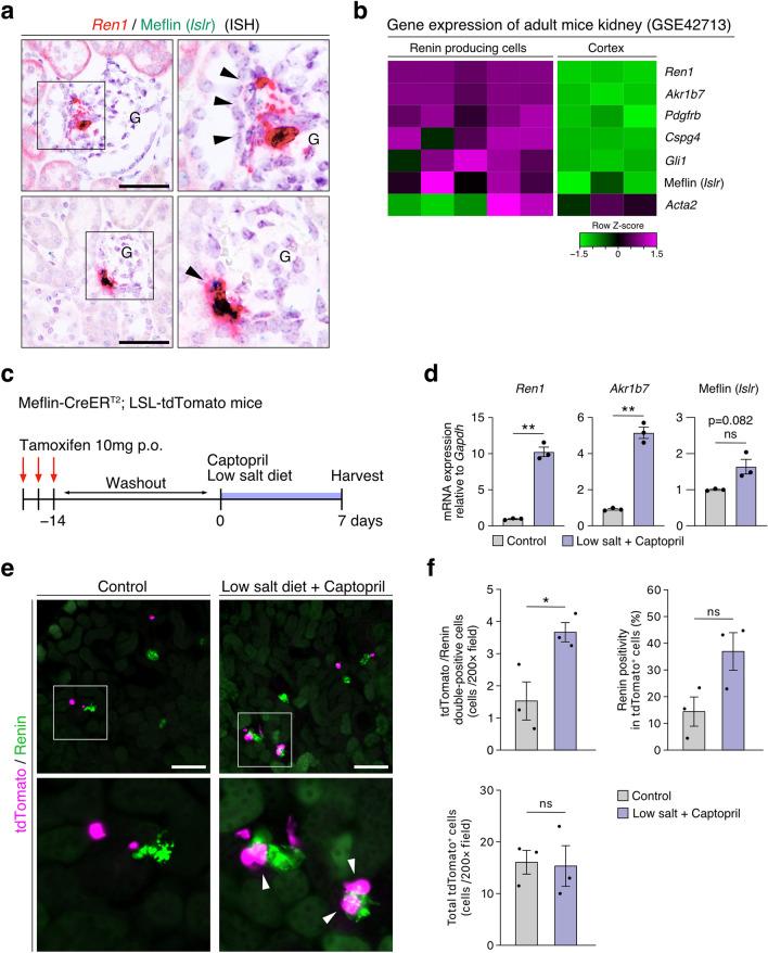
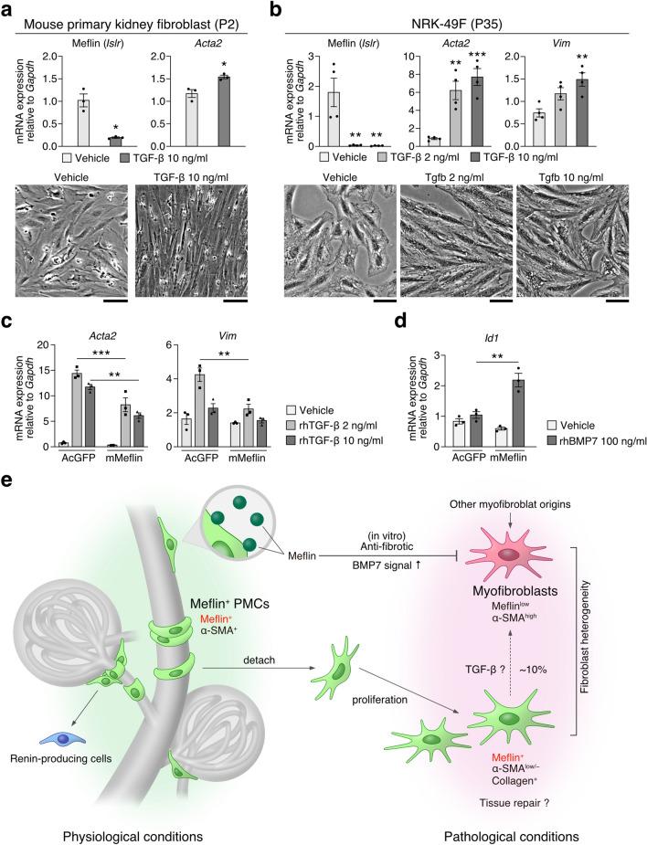
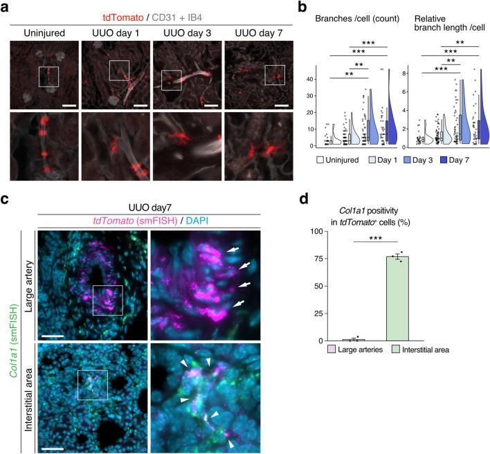
Perivascular mesenchymal cells (PMCs), which include pericytes, give rise to myofibroblasts that contribute to chronic kidney disease progression. Several PMC markers have been identified; however, PMC heterogeneity and functions are not fully understood. Here, we describe a novel subset of renal PMCs that express Meflin, a glycosylphosphatidylinositol-anchored protein that was recently identified as a marker of fibroblasts essential for cardiac tissue repair. Tracing the lineage of Meflin PMCs, which are found in perivascular and periglomerular areas and exhibit renin-producing potential, showed that they detach from the vasculature and proliferate under disease conditions. Although the contribution of Meflin PMCs to conventional α-SMA myofibroblasts is low, they give rise to fibroblasts with heterogeneous α-SMA expression patterns. Genetic ablation of Meflin PMCs in a renal fibrosis mouse model revealed their essential role in collagen production. Consistent with this, human biopsy samples showed that progressive renal diseases exhibit high Meflin expression. Furthermore, Meflin overexpression in kidney fibroblasts promoted bone morphogenetic protein 7 signals and suppressed myofibroblastic differentiation, implicating the roles of Meflin in suppressing tissue fibrosis. These findings demonstrate that Meflin marks a PMC subset that is functionally distinct from classic pericytes and myofibroblasts, highlighting the importance of elucidating PMC heterogeneity.

摘要

血管周间质细胞 (PMCs),包括周细胞,可分化为肌成纤维细胞,促进慢性肾脏病的进展。目前已经鉴定出多种 PMC 标志物,但 PMC 的异质性和功能尚未完全阐明。在这里,我们描述了一种新型的肾 PMCs 亚群,其表达 Meflin,这是一种最近被鉴定为心脏组织修复所必需的成纤维细胞标志物的糖基磷脂酰肌醇锚定蛋白。追踪在血管周和肾小球旁区表达并具有产生肾素潜能的 Meflin PMCs 的谱系,表明它们从脉管系统分离出来,并在疾病条件下增殖。尽管 Meflin PMCs 对传统的 α-SMA 肌成纤维细胞的贡献较低,但它们产生具有异质 α-SMA 表达模式的成纤维细胞。在肾纤维化小鼠模型中敲除 Meflin PMCs ,揭示了它们在胶原产生中的重要作用。与此一致,人类活检样本表明,进行性肾脏疾病表现出高 Meflin 表达。此外,Meflin 在肾成纤维细胞中的过表达促进了骨形态发生蛋白 7 信号的传递并抑制了肌成纤维细胞的分化,提示 Meflin 在抑制组织纤维化中的作用。这些发现表明,Meflin 标记了一种与经典周细胞和肌成纤维细胞在功能上不同的 PMC 亚群,突出了阐明 PMC 异质性的重要性。

https://cdn.ncbi.nlm.nih.gov/pmc/blobs/4397/8967907/37a5eb93e58f/41598_2022_9331_Fig1_HTML.jpg

文献AI研究员

20分钟写一篇综述,助力文献阅读效率提升50倍。

立即体验

用中文搜PubMed

大模型驱动的PubMed中文搜索引擎

马上搜索

文档翻译

学术文献翻译模型,支持多种主流文档格式。

立即体验