Suppr超能文献

一种由 N6-甲基腺苷修饰的环状 MAP3K4 编码的新型肽可防止肝癌细胞凋亡。

A novel peptide encoded by N6-methyladenosine modified circMAP3K4 prevents apoptosis in hepatocellular carcinoma.

机构信息

State Key Laboratory of Oncology in South China, Collaborative Innovation Center for Cancer Medicine, Sun Yat-Sen University Cancer Center, Guangzhou, 510060, Guangdong, China.

Department of Pathology, Sun Yat-Sen University Cancer Center, Guangzhou, 510060, Guangdong, China.

出版信息

Mol Cancer. 2022 Apr 2;21(1):93. doi: 10.1186/s12943-022-01537-5.

Abstract

BACKGROUND

Circular RNAs (circRNAs) regulate various biological activities and have been shown to play crucial roles in hepatocellular carcinoma (HCC) progression. However, only a few coding circRNAs have been identified in cancers, and their roles in HCC remain elusive. This study aimed to identify coding circRNAs and explore their function in HCC.

METHODS

CircMAP3K4 was selected from the CIRCpedia database. We performed a series of experiments to determine the characteristics and coding capacity of circMAP3K4. We then used in vivo and in vitro assays to investigate the biological function and mechanism of circMAP3K4 and its protein product, circMAP3K4-455aa, in HCC.

RESULTS

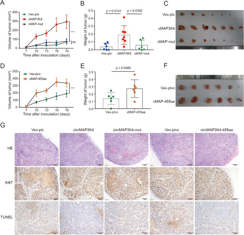
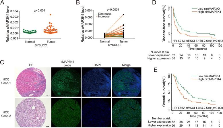
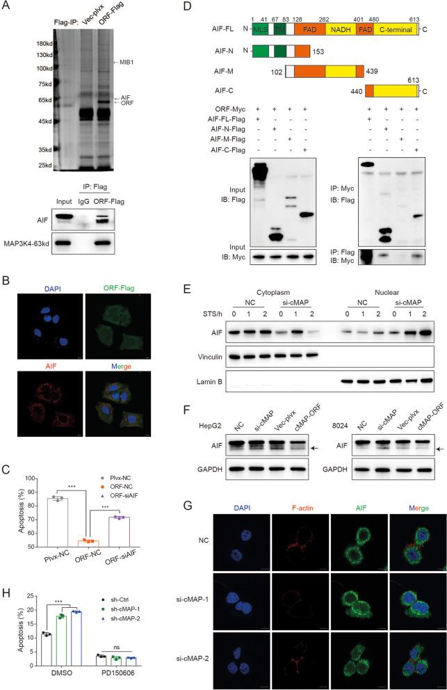
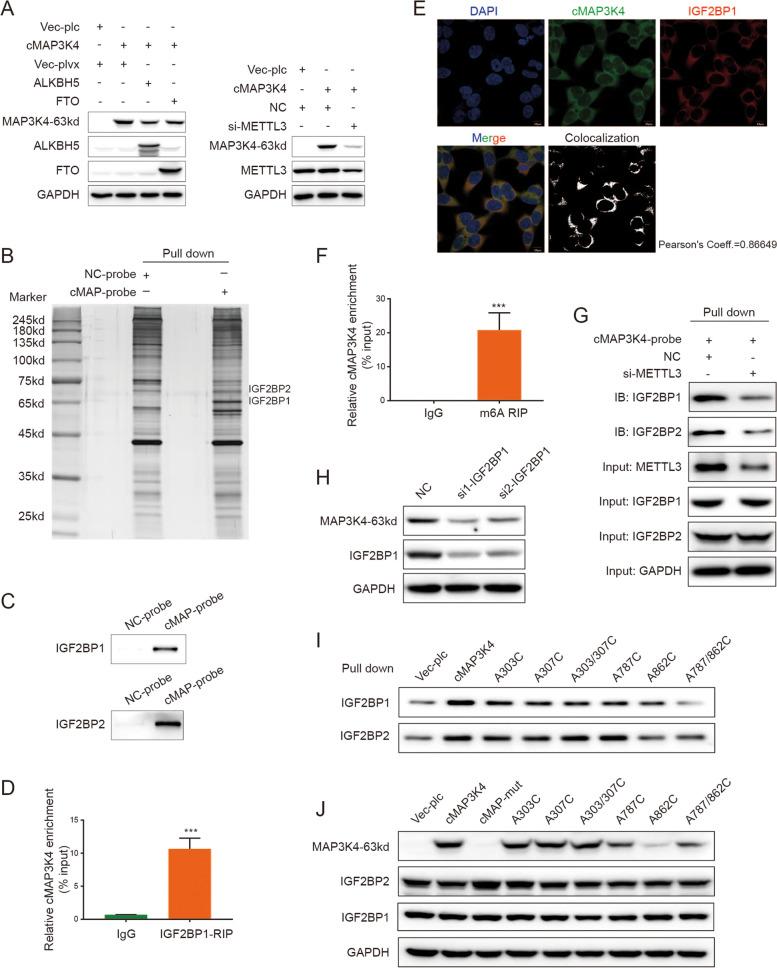
We found circMAP3K4 to be an upregulated circRNA with coding potential in HCC. IGF2BP1 recognized the circMAP3K4 N6-methyladenosine modification and promoted its translation into circMAP3K4-455aa. Functionally, circMAP3K4-455aa prevented cisplatin-induced apoptosis in HCC cells by interacting with AIF, thus protecting AIF from cleavage and decreasing its nuclear distribution. Moreover, circMAP3K4-455aa was degraded through the ubiquitin-proteasome E3 ligase MIB1 pathway. Clinically, a high level of circMAP3K4 is an independent prognostic factor for adverse overall survival and adverse disease-free survival of HCC patients.

CONCLUSIONS

CircMAP3K4 is a highly expressed circRNA in HCC. Driven by m6A modification, circMAP3K4 encoded circMAP3K4-455aa, protected HCC cells from cisplatin exposure, and predicted worse prognosis of HCC patients. Targeting circMAP3K4-455aa may provide a new therapeutic strategy for HCC patients, especially for those with chemoresistance. CircMAP3K4 is a highly expressed circRNA in HCC. Driven by m6A modification, IGF2BP1 facilitates circMAP3K4 peptide translation, then the circMAP3K4 peptide inhibits AIF cleavage and nuclear distribution, preventing HCC cells from cell death under stress and promoting HCC progression.

摘要

背景

环状 RNA(circRNAs)调节各种生物活性,并已被证明在肝细胞癌(HCC)进展中发挥关键作用。然而,仅在几种癌症中鉴定出编码 circRNAs,其在 HCC 中的作用仍不清楚。本研究旨在鉴定编码 circRNAs 并探索其在 HCC 中的功能。

方法

从 CIRCpedia 数据库中选择 circMAP3K4。我们进行了一系列实验来确定 circMAP3K4 的特征和编码能力。然后,我们使用体内和体外实验来研究 circMAP3K4 及其蛋白质产物 circMAP3K4-455aa 在 HCC 中的生物学功能和机制。

结果

我们发现 circMAP3K4 是一种在 HCC 中上调的具有编码潜力的环状 RNA。IGF2BP1 识别 circMAP3K4 的 N6-甲基腺苷修饰并促进其翻译成 circMAP3K4-455aa。功能上,circMAP3K4-455aa 通过与 AIF 相互作用防止 HCC 细胞中顺铂诱导的凋亡,从而防止 AIF 切割并减少其核分布。此外,circMAP3K4-455aa 通过泛素-蛋白酶体 E3 连接酶 MIB1 途径降解。临床上,高水平的 circMAP3K4 是 HCC 患者不良总生存期和无病生存期的独立预后因素。

结论

circMAP3K4 是 HCC 中高度表达的环状 RNA。在 m6A 修饰的驱动下,circMAP3K4 编码 circMAP3K4-455aa,保护 HCC 细胞免受顺铂暴露,并预测 HCC 患者的预后更差。靶向 circMAP3K4-455aa 可能为 HCC 患者提供一种新的治疗策略,特别是对那些具有化疗耐药性的患者。

https://cdn.ncbi.nlm.nih.gov/pmc/blobs/c2b7/8976336/0817509ae5d5/12943_2022_1537_Fig1_HTML.jpg

文献AI研究员

20分钟写一篇综述,助力文献阅读效率提升50倍。

立即体验

用中文搜PubMed

大模型驱动的PubMed中文搜索引擎

马上搜索

文档翻译

学术文献翻译模型,支持多种主流文档格式。

立即体验