Suppr超能文献

1α,25-二羟基维生素D3通过上调TGF-β/Smad2/3信号通路促进大鼠脑缺血损伤后的血管生成。

1α,25-Dihydroxyvitamin D3 Promotes Angiogenesis After Cerebral Ischemia Injury in Rats by Upregulating the TGF-β/Smad2/3 Signaling Pathway.

作者信息

Zhang Yajie, Mu Yingfeng, Ding Hongmei, Du Bo, Zhou Mingyue, Li Qingqing, Gong Shitong, Zhang Fuchi, Geng Deqin, Wang Yanqiang

机构信息

Department of Neurology, Xuzhou Medical University, Xuzhou, China.

Department of Neurology, The Affiliated Hospital of Xuzhou Medical University, Xuzhou, China.

出版信息

Front Cardiovasc Med. 2022 Mar 16;9:769717. doi: 10.3389/fcvm.2022.769717. eCollection 2022.

Abstract

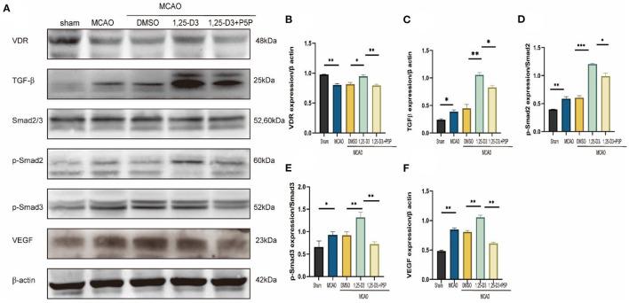
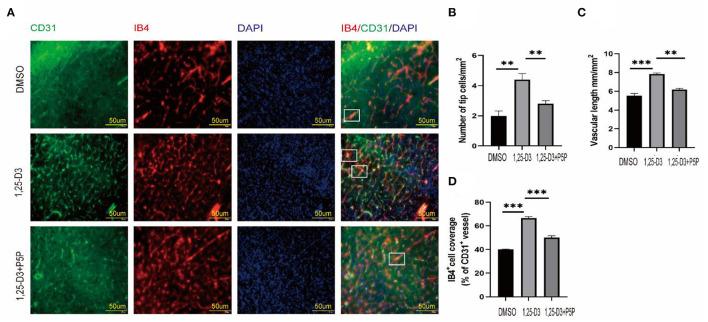
Stroke is a disease with high morbidity, disability and mortality, which seriously endangers the life span and quality of life of people worldwide. Angiogenesis and neuroprotection are the key to the functional recovery of penumbra function after acute cerebral infarction. In this study, we used the middle cerebral artery occlusion (MCAO) model to investigate the effects of 1α,25-dihydroxyvitamin D3 (1,25-D3) on transforming growth factor-β (TGF-β)/Smad2/3 signaling pathway. Cerebral infarct volume was measured by TTC staining. A laser speckle flow imaging system was used to measure cerebral blood flow (CBF) around the ischemic cortex of the infarction, followed by platelet endothelial cell adhesion molecule-1 (PECAM-1/CD31) and isolectin-B4 (IB4) immunofluorescence. The expression of vitamin D receptor (VDR), TGF-β, Smad2/3, p-Smad2, p-Smad3, and vascular endothelial growth factor (VEGF) was analyzed by western blot and RT-qPCR. Results showed that compared with the sham group, the cerebral infarction volume was significantly increased while the CBF was reduced remarkably in the MCAO group. 1,25-D3 reduced cerebral infarction volume, increased the recovery of CBF and expressions of VDR, TGF-β, p-Smad2, p-Smad3, and VEGF, significantly increased IB4 tip cells and CD31 vascular length in the peri-infarct area compared with the DMSO group. The VDR antagonist pyridoxal-5-phosphate (P5P) partially reversed the neuroprotective effects of 1,25-D3 described above. In summary, 1,25-D3 plays a neuroprotective role in stroke by activating VDR and promoting the activation of TGF-β, which in turn up-regulates the TGF-β/Smad2/3 signaling pathway, increases the release of VEGF and thus promotes angiogenesis, suggesting that this signaling pathway may be an effective target for ischemic stroke treatment. 1,25-D3 is considered to be a neuroprotective agent and is expected to be an effective drug for the treatment of ischemic stroke and related diseases.

摘要

中风是一种发病率、致残率和死亡率都很高的疾病,严重危及全球人们的寿命和生活质量。血管生成和神经保护是急性脑梗死半暗带功能恢复的关键。在本研究中,我们使用大脑中动脉闭塞(MCAO)模型来研究1α,25 - 二羟基维生素D3(1,25 - D3)对转化生长因子 - β(TGF - β)/ Smad2 / 3信号通路的影响。通过TTC染色测量脑梗死体积。使用激光散斑血流成像系统测量梗死灶缺血皮层周围的脑血流量(CBF),随后进行血小板内皮细胞黏附分子 - 1(PECAM - 1 / CD31)和异凝集素 - B4(IB4)免疫荧光检测。通过蛋白质免疫印迹法(western blot)和逆转录 - 定量聚合酶链反应(RT - qPCR)分析维生素D受体(VDR)、TGF - β、Smad2 / 3、磷酸化Smad2(p - Smad2)、磷酸化Smad3(p - Smad3)和血管内皮生长因子(VEGF)的表达。结果显示,与假手术组相比,MCAO组脑梗死体积显著增加,而CBF明显降低。与二甲基亚砜(DMSO)组相比,1,25 - D3减小了脑梗死体积,增加了CBF的恢复以及VDR、TGF - β、p - Smad2、p - Smad3和VEGF的表达,显著增加了梗死周边区域的IB4尖端细胞和CD31血管长度。VDR拮抗剂磷酸吡哆醛(P5P)部分逆转了上述1,25 - D3的神经保护作用。综上所述,1,25 - D3通过激活VDR并促进TGF - β的活化在中风中发挥神经保护作用,进而上调TGF - β / Smad2 / 3信号通路,增加VEGF的释放,从而促进血管生成,表明该信号通路可能是缺血性中风治疗的有效靶点。1,25 - D3被认为是一种神经保护剂,有望成为治疗缺血性中风及相关疾病的有效药物。

https://cdn.ncbi.nlm.nih.gov/pmc/blobs/fc93/8966232/bb6b7a09a613/fcvm-09-769717-g0001.jpg

文献AI研究员

20分钟写一篇综述,助力文献阅读效率提升50倍。

立即体验

用中文搜PubMed

大模型驱动的PubMed中文搜索引擎

马上搜索

文档翻译

学术文献翻译模型,支持多种主流文档格式。

立即体验