Suppr超能文献

唾液酸结合免疫球蛋白样凝集素9(Siglec-9),一种可能与多种癌症进展相关的免疫检查点标志物。

Siglec-9, a Putative Immune Checkpoint Marker for Cancer Progression Across Multiple Cancer Types.

作者信息

Wu Yuliang, Huang Wei, Xie Yutong, Wang Chunyan, Luo Ning, Chen Yingying, Wang Liefu, Cheng Zhongping, Gao Zhengliang, Liu Shupeng

机构信息

Department of Obstetrics and Gynecology, Shanghai Tenth People's Hospital, Tongji University, Shanghai, China.

Yangzhi Rehabilitation Hospital (Shanghai Sunshine Rehabilitation Center), Tongji University School of Medicine, Shanghai, China.

出版信息

Front Mol Biosci. 2022 Mar 17;9:743515. doi: 10.3389/fmolb.2022.743515. eCollection 2022.

Abstract

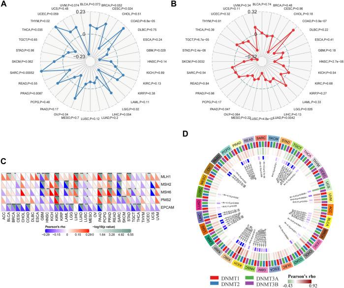
Siglec-9, a cell surface transmembrane receptor mainly expressed on B cells, CD56 NK cells, and CD4 and CD8 T cells, is strongly related to the tumor immune microenvironment. However, the expression pattern of Siglec-9 and its prognostic potential have not been investigated in a pan-cancer perspective. This study aimed to explore the association of Siglec-9 with prognosis, tumor stage, molecular subtype, and the immune microenvironment in pan-cancer. The mRNA expression of Siglec-9 was obtained from The Cancer Genome Atlas (TCGA), the Broad Institute Cancer Cell Line Encyclopedia (CCLE), and Genotype-Tissue Expression (GTEx). The relationship between Siglec-9 mRNA expression and prognosis was evaluated by the Kaplan-Meier analysis. The correlation between Siglec-9 and tumor-infiltrating immune cells, immune subtype, and molecular subtype was evaluated on Tumor Immune Estimation Resource (TIMER) and Integrated Repository Portal for Tumor-Immune System Interactions (TISIDB). The correlation between Siglec-9 expression and immune checkpoint, mismatch repair (MMR), DNA methyltransferase (DNMT), tumor mutation burden (TMB), and microsatellite instability (MSI) was also analyzed. It showed that Siglec-9 expression was significantly altered in most TCGA tumors. Siglec-9 expression was associated with the prognosis of patients with adrenocortical carcinoma (ACC), lung adenocarcinoma (LUSC), thymoma (THYM), colon adenocarcinoma (COAD), glioblastoma multiforme (GBM), prostate adenocarcinoma (PRAD), esophageal carcinoma (ESCA), and brain lower-grade glioma (LGG). Particularly, increased Siglec-9 expression was strongly correlated with poor prognosis in LGG. Correlation between Siglec-9 expression and tumor stage was also observed in various cancers. In addition, Siglec-9 was positively associated with infiltration of immune cells including neutrophils, dendritic cells (DCs), macrophage, and CD4 and CD8 T cells. Moreover, a significant correlation between Siglec-9 and MSI, TMB, MMR, DNMT, immune checkpoint, immune subtype, molecular subtype, and immunomodulators was observed in multiple cancers. Specifically, poor prognostic value and strong correlation to immune cell infiltration were verified with the LGG dataset from the Chinese Glioma Genome Atlas (CGGA). These findings indicated that Siglec-9 can be a novel biomarker and a potential target for cancer immunotherapy.

摘要

唾液酸结合免疫球蛋白样凝集素9(Siglec-9)是一种主要表达于B细胞、CD56自然杀伤细胞以及CD4和CD8 T细胞表面的跨膜受体,与肿瘤免疫微环境密切相关。然而,尚未从泛癌角度研究Siglec-9的表达模式及其预后潜力。本研究旨在探讨Siglec-9在泛癌中与预后、肿瘤分期、分子亚型及免疫微环境的关联。Siglec-9的mRNA表达数据来自癌症基因组图谱(TCGA)、布罗德研究所癌细胞系百科全书(CCLE)以及基因型-组织表达数据库(GTEx)。通过Kaplan-Meier分析评估Siglec-9 mRNA表达与预后的关系。在肿瘤免疫评估资源库(TIMER)和肿瘤-免疫系统相互作用综合数据库门户(TISIDB)上评估Siglec-9与肿瘤浸润免疫细胞、免疫亚型及分子亚型的相关性。还分析了Siglec-9表达与免疫检查点、错配修复(MMR)、DNA甲基转移酶(DNMT)、肿瘤突变负荷(TMB)及微卫星不稳定性(MSI)的相关性。结果显示,在大多数TCGA肿瘤中Siglec-9表达有显著改变。Siglec-9表达与肾上腺皮质癌(ACC)、肺腺癌(LUSC)、胸腺瘤(THYM)、结肠腺癌(COAD)、多形性胶质母细胞瘤(GBM)、前列腺腺癌(PRAD)、食管癌(ESCA)及脑低级别胶质瘤(LGG)患者的预后相关。特别地,Siglec-9表达增加与LGG的不良预后密切相关。在多种癌症中也观察到Siglec-9表达与肿瘤分期的相关性。此外,Siglec-9与包括中性粒细胞、树突状细胞(DC)、巨噬细胞以及CD4和CD8 T细胞在内的免疫细胞浸润呈正相关。而且,在多种癌症中观察到Siglec-9与MSI、TMB、MMR、DNMT、免疫检查点、免疫亚型、分子亚型及免疫调节剂之间存在显著相关性。具体而言,来自中国胶质瘤基因组图谱(CGGA)的LGG数据集验证了Siglec-9预后价值不佳且与免疫细胞浸润密切相关。这些发现表明,Siglec-9可能是一种新型生物标志物及癌症免疫治疗的潜在靶点。

https://cdn.ncbi.nlm.nih.gov/pmc/blobs/806d/8968865/b20be131333f/fmolb-09-743515-g001.jpg

文献AI研究员

20分钟写一篇综述,助力文献阅读效率提升50倍。

立即体验

用中文搜PubMed

大模型驱动的PubMed中文搜索引擎

马上搜索

文档翻译

学术文献翻译模型,支持多种主流文档格式。

立即体验