Suppr超能文献

卡瑞利珠单抗联合阿帕替尼用于可切除肝细胞癌围手术期治疗的有效性和安全性:一项单臂、开放标签、Ⅱ期临床研究。

Efficacy and safety of camrelizumab plus apatinib during the perioperative period in resectable hepatocellular carcinoma: a single-arm, open label, phase II clinical trial.

机构信息

Hepatobiliary Center, The First Affiliated Hospital of Nanjing Medical University, Key Laboratory of Liver Transplantation, Chinese Academy of Medical Sciences, NHC Key Laboratory of Living Donor Liver Transplantation, Nanjing, China

Hepatobiliary Center, The First Affiliated Hospital of Nanjing Medical University, Key Laboratory of Liver Transplantation, Chinese Academy of Medical Sciences, NHC Key Laboratory of Living Donor Liver Transplantation, Nanjing, China.

出版信息

J Immunother Cancer. 2022 Apr;10(4). doi: 10.1136/jitc-2022-004656.

Abstract

OBJECTIVE

This study aimed to assess the efficacy and safety of camrelizumab plus apatinib in patients with resectable hepatocellular carcinoma (HCC) as neoadjuvant therapy.

METHODS

Initially, 20 patients with HCC were screened and 18 patients with resectable HCC were enrolled in this open-label, single-arm, phase II clinical trial. Patients received three cycles of neoadjuvant therapy including three doses of camrelizumab concurrent with apatinib for 21 days followed by surgery. Four to 8 weeks after surgery, patients received eight cycles of adjuvant therapy with camrelizumab in combination with apatinib. Major pathological reactions (MPR), complete pathological reactions (pCR), objective response rate (ORR), relapse-free survival (RFS), and adverse events (AE) were assessed. In addition, cancer tissue and plasma samples were collected before and after treatment, and genetic differences between responding and non-responding lesions were compared by tumor immune microenvironment (TIME) analysis, circulating tumor DNA (ctDNA) analysis and proteomics analysis.

RESULTS

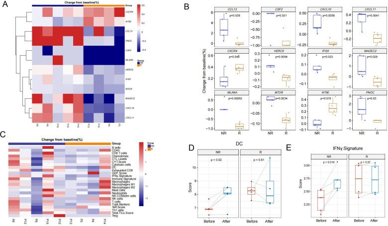
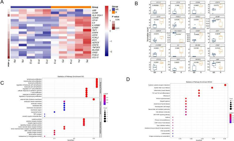
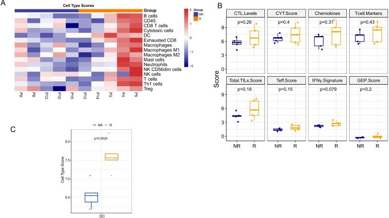
In 18 patients with HCC who completed neoadjuvant therapy, 3 (16.7%) and 6 (33.3%) patients with HCC reached ORR based on Response Evaluation Criteria in Solid Tumors (RECIST) V.1.1 and modified RECIST criteria, respectively. Of the 17 patients with HCC who received surgical resection, 3 (17.6%) patients with HCC reported MPR and 1 (5.9%) patient with HCC achieved pCR. The 1-year RFS rate of the enrolled patients was 53.85% (95% CI: 24.77% to 75.99%). Grade 3/4 AEs were reported in 3 (16.7%) of the 18 patients, with the most common AEs being rash (11.1%), hypertension (5.6%), drug-induced liver damage (5.6%), and neutropenia (5.6%) in the preoperative phase. The 289 NanoString panel RNA sequencing showed that TIME cell infiltration especially dendritic cells (DCs) infiltration was better in responding tumors than in non-responding tumors. Our results of ctDNA revealed a higher positive rate (100%) among patients with HCC with stage IIb-IIIa disease. When comparing patients with pCR/MPR and non-MPR, we observed more mutations in patients who achieved pCR/MPR at baseline (6 mutations vs 2.5 mutations, p=0.025). Patients who were ctDNA positive after adjuvant therapy presented a trend of shorter RFS than those who were ctDNA negative. Proteomic analysis suggested that abnormal glucose metabolism in patients with multifocal HCC might be related to different sensitivity of treatment in different lesions.

CONCLUSION

Perioperative camrelizumab plus apatinib displays a promising efficacy and manageable toxicity in patients with resectable HCC. DCs infiltration might be a predictive marker of response to camrelizumab and apatinib as well as patients' recurrence. ctDNA as a compose biomarker can predict pathological response and relapse. Abnormal glucose metabolism in patients with multifocal HCC may be related to different sensitivity of treatment in different lesions.

TRIAL REGISTRATION NUMBER

NCT04297202.

摘要

目的

本研究旨在评估卡瑞利珠单抗联合阿帕替尼作为可切除肝细胞癌(HCC)新辅助治疗的疗效和安全性。

方法

最初筛选了 20 例 HCC 患者,18 例可切除 HCC 患者入组本项开放标签、单臂、Ⅱ期临床试验。患者接受三个周期的新辅助治疗,包括三个剂量的卡瑞利珠单抗联合阿帕替尼,每 21 天为一个周期,随后进行手术。手术后 4-8 周,患者接受卡瑞利珠单抗联合阿帕替尼的 8 个周期辅助治疗。主要病理缓解(MPR)、完全病理缓解(pCR)、客观缓解率(ORR)、无复发生存率(RFS)和不良事件(AE)均进行评估。此外,治疗前后采集肿瘤组织和血浆样本,通过肿瘤免疫微环境(TIME)分析、循环肿瘤 DNA(ctDNA)分析和蛋白质组学分析,比较应答和非应答病变之间的遗传差异。

结果

在完成新辅助治疗的 18 例 HCC 患者中,根据实体瘤反应评估标准(RECIST)V.1.1 和改良 RECIST 标准,分别有 3(16.7%)和 6(33.3%)例 HCC 患者达到 ORR。在接受手术切除的 17 例 HCC 患者中,3(17.6%)例 HCC 患者报告 MPR,1(5.9%)例 HCC 患者达到 pCR。纳入患者的 1 年 RFS 率为 53.85%(95%CI:24.77%至 75.99%)。18 例患者中有 3(16.7%)例报告了 3/4 级 AE,术前最常见的 AE 是皮疹(11.1%)、高血压(5.6%)、药物性肝损伤(5.6%)和中性粒细胞减少症(5.6%)。289 个 NanoString 面板 RNA 测序显示,在应答肿瘤中,TIME 细胞浸润,尤其是树突状细胞(DC)浸润优于非应答肿瘤。我们的 ctDNA 结果显示,疾病分期为 IIb-IIIa 的 HCC 患者阳性率(100%)较高。比较 pCR/MPR 与非 MPR 患者时,我们观察到基线时 pCR/MPR 患者的突变更多(6 个突变 vs 2.5 个突变,p=0.025)。辅助治疗后 ctDNA 阳性的患者 RFS 较短,ctDNA 阴性的患者 RFS 较长。蛋白质组学分析表明,多灶性 HCC 患者的异常葡萄糖代谢可能与不同病变的治疗敏感性不同有关。

结论

围手术期卡瑞利珠单抗联合阿帕替尼在可切除 HCC 患者中显示出有希望的疗效和可管理的毒性。DC 浸润可能是预测卡瑞利珠单抗和阿帕替尼应答以及患者复发的标志物。ctDNA 作为一个组成生物标志物,可以预测病理缓解和复发。多灶性 HCC 患者的异常葡萄糖代谢可能与不同病变的治疗敏感性不同有关。

试验注册

NCT04297202。

https://cdn.ncbi.nlm.nih.gov/pmc/blobs/2904/8981365/443845d55808/jitc-2022-004656f01.jpg

文献AI研究员

20分钟写一篇综述,助力文献阅读效率提升50倍。

立即体验

用中文搜PubMed

大模型驱动的PubMed中文搜索引擎

马上搜索

文档翻译

学术文献翻译模型,支持多种主流文档格式。

立即体验