Suppr超能文献

乳腺癌脑转移通过膜联蛋白 A1/甲酰肽受体信号转导招募和激活小胶质细胞。

Breast cancer metastasis to brain results in recruitment and activation of microglia through annexin-A1/formyl peptide receptor signaling.

机构信息

Immunology Translational Research Program, Yong Loo Lin School of Medicine, National University of Singapore (NUS), 28 Medical Drive, Life Sciences Institute #03-06J, Singapore, 117456, Singapore.

Department of Physiology, Yong Loo Lin School of Medicine, National University of Singapore (NUS), Singapore, Singapore.

出版信息

Breast Cancer Res. 2022 Apr 5;24(1):25. doi: 10.1186/s13058-022-01514-2.

Abstract

BACKGROUND

Despite advancements in therapies, brain metastasis in patients with triple negative subtype of breast cancer remains a therapeutic challenge. Activated microglia are often observed in close proximity to, or within, malignant tumor masses, suggesting a critical role that microglia play in brain tumor progression. Annexin-A1 (ANXA1), a glucocorticoid-regulated protein with immune-regulatory properties, has been implicated in the growth and metastasis of many cancers. Its role in breast cancer-microglia signaling crosstalk is not known.

METHODS

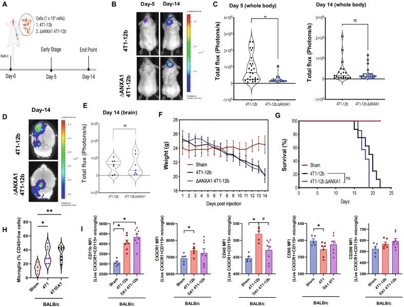
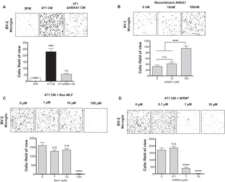
The importance of microglia proliferation and activation in breast cancer to brain metastasis was evaluated in MMTV-Wnt1 spontaneous mammary tumor mice and BALBc mice injected with 4T1 murine breast cancer cells into the carotid artery using flow cytometry. 4T1 induced-proliferation and migration of primary microglia and BV2 microglia cells were evaluated using 2D and coculture transwell assays. The requirement of ANXA1 in these functions was examined using a Crispr/Cas9 deletion mutant of ANXA1 in 4T1 breast cancer cells as well as BV2 microglia. Small molecule inhibition of the ANXA1 receptor FPR1 and FPR2 were also examined. The signaling pathways involved in these interactions were assessed using western blotting. The association between lymph node positive recurrence-free patient survival and distant metastasis-free patient survival and ANXA1 and FPR1 and FPR2 expression was examined using TCGA datasets.

RESULTS

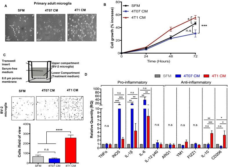
Microglia activation is observed prior to brain metastasis in MMTV-Wnt1 mice with primary and secondary metastasis in the periphery. Metastatic 4T1 mammary cancer cells secrete ANXA1 to promote microglial migration, which in turn, enhances tumor cell migration. Silencing of ANXA1 in 4T1 cells by Crispr/Cas9 deletion, or using inhibitors of FPR1 or FPR2 inhibits microglia migration and leads to reduced activation of STAT3. Finally, elevated ANXA1, FPR1 and FPR2 is significantly associated with poor outcome in lymph node positive patients, particularly, for distant metastasis free patient survival.

CONCLUSIONS

The present study uncovered a network encompassing autocrine/paracrine ANXA1 signaling between metastatic mammary cancer cells and microglia that drives microglial recruitment and activation. Inhibition of ANXA1 and/or its receptor may be therapeutically rewarding in the treatment of breast cancer and secondary metastasis to the brain.

摘要

背景

尽管治疗方法有所进步,但三阴性乳腺癌患者的脑转移仍然是一个治疗挑战。活化的小胶质细胞通常在恶性肿瘤附近或内部观察到,这表明小胶质细胞在脑肿瘤进展中起着关键作用。膜联蛋白 A1(ANXA1)是一种具有免疫调节特性的糖皮质激素调节蛋白,已被牵连到许多癌症的生长和转移中。它在乳腺癌-小胶质细胞信号转导串扰中的作用尚不清楚。

方法

通过流式细胞术评估了 MMTV-Wnt1 自发乳腺肿瘤小鼠和 BALBc 小鼠中微胶质细胞增殖和活化在乳腺癌向脑转移中的重要性,这些小鼠被注射了 4T1 鼠乳腺癌细胞到颈动脉中。使用 2D 和共培养 Transwell 测定法评估了 4T1 诱导的原代小胶质细胞和 BV2 小胶质细胞的增殖和迁移。使用 4T1 乳腺癌细胞和 BV2 小胶质细胞中的 ANXA1 的 Crispr/Cas9 缺失突变体以及小分子抑制物 ANXA1 受体 FPR1 和 FPR2 来检查 ANXA1 在这些功能中的作用。使用 Western blot 评估了这些相互作用涉及的信号通路。使用 TCGA 数据集评估了淋巴结阳性无复发生存患者和无远处转移患者的生存与 ANXA1、FPR1 和 FPR2 表达之间的关联。

结果

在 MMTV-Wnt1 小鼠中,在发生原发性和继发性转移的外周部位观察到小胶质细胞活化,然后发生脑转移。转移的 4T1 乳腺癌细胞分泌 ANXA1 以促进小胶质细胞迁移,而小胶质细胞迁移又增强了肿瘤细胞的迁移。使用 Crispr/Cas9 缺失或使用 FPR1 或 FPR2 的抑制剂对 4T1 细胞中的 ANXA1 进行沉默,抑制了小胶质细胞的迁移,并导致 STAT3 的激活减少。最后,升高的 ANXA1、FPR1 和 FPR2 与淋巴结阳性患者的不良预后显著相关,尤其是无远处转移患者的生存。

结论

本研究揭示了一个包含转移性乳腺癌细胞和小胶质细胞之间的自分泌/旁分泌 ANXA1 信号的网络,该网络驱动小胶质细胞的募集和激活。抑制 ANXA1 和/或其受体可能在治疗乳腺癌和继发性脑转移方面具有治疗意义。

https://cdn.ncbi.nlm.nih.gov/pmc/blobs/86d6/8985313/3a4da9753820/13058_2022_1514_Fig1_HTML.jpg

文献AI研究员

20分钟写一篇综述,助力文献阅读效率提升50倍。

立即体验

用中文搜PubMed

大模型驱动的PubMed中文搜索引擎

马上搜索

文档翻译

学术文献翻译模型,支持多种主流文档格式。

立即体验