Suppr超能文献

SARS-CoV-2 抗原暴露史塑造记忆 CD8 T 细胞的表型和特异性。

SARS-CoV-2 antigen exposure history shapes phenotypes and specificity of memory CD8 T cells.

机构信息

Department of Immunology, St. Jude Children's Research Hospital, Memphis, TN, USA.

Department of Infectious Diseases, St. Jude Children's Research Hospital, Memphis, TN, USA.

出版信息

Nat Immunol. 2022 May;23(5):781-790. doi: 10.1038/s41590-022-01184-4. Epub 2022 Apr 5.

Abstract

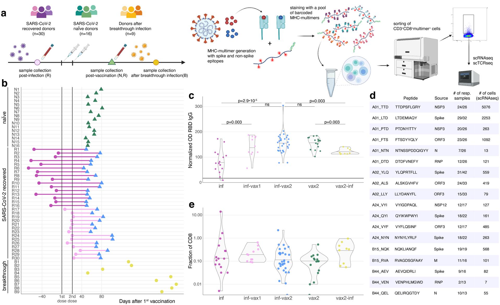
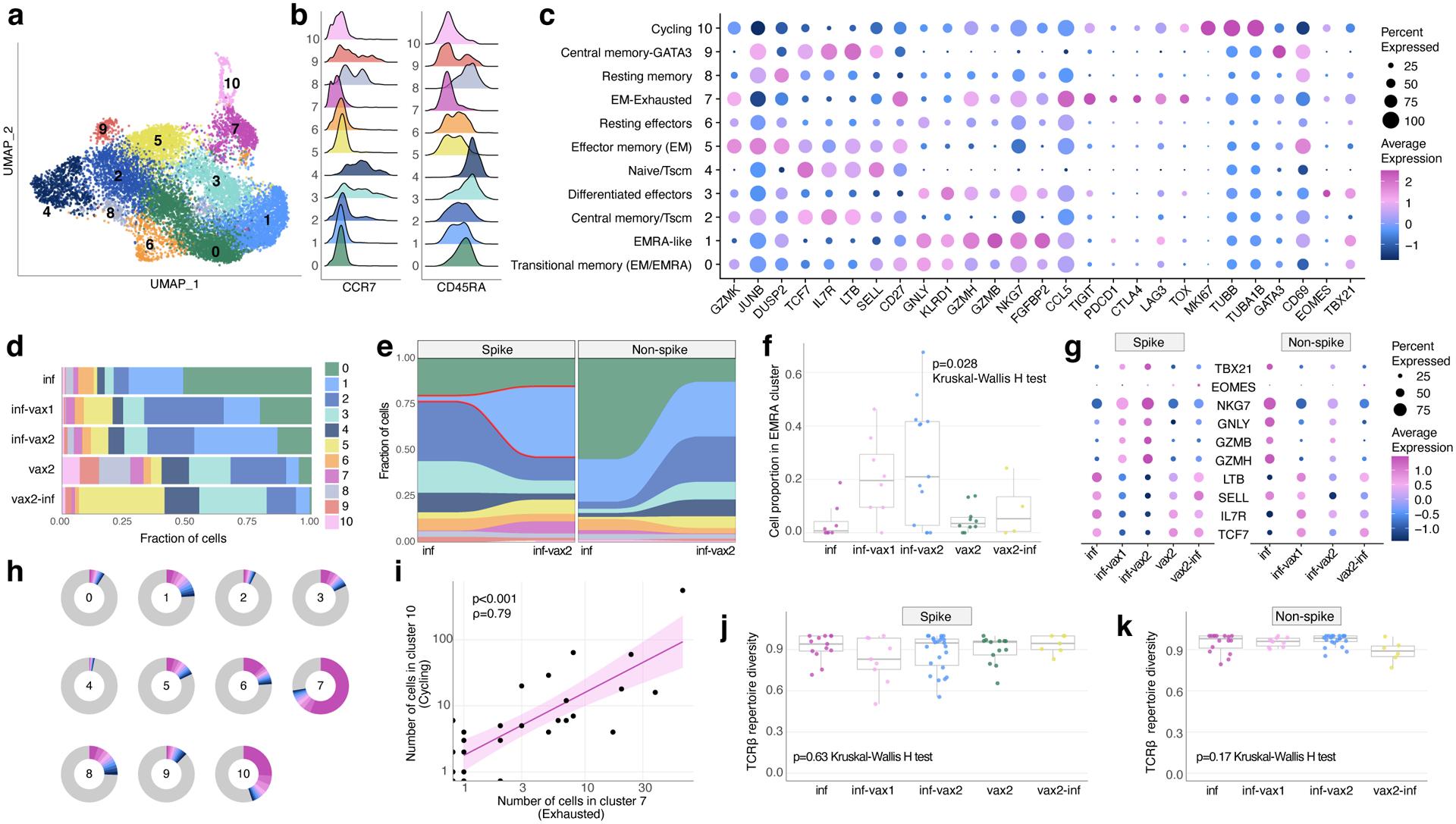
Although mRNA vaccine efficacy against severe coronavirus disease 2019 remains high, variant emergence has prompted booster immunizations. However, the effects of repeated exposures to severe acute respiratory syndrome coronavirus 2 (SARS-CoV-2) antigens on memory T cells are poorly understood. Here, we utilize major histocompatibility complex multimers with single-cell RNA sequencing to profile SARS-CoV-2-responsive T cells ex vivo from humans with one, two or three antigen exposures, including vaccination, primary infection and breakthrough infection. Exposure order determined the distribution between spike-specific and non-spike-specific responses, with vaccination after infection leading to expansion of spike-specific T cells and differentiation to CCR7CD45RA effectors. In contrast, individuals after breakthrough infection mount vigorous non-spike-specific responses. Analysis of over 4,000 epitope-specific T cell antigen receptor (TCR) sequences demonstrates that all exposures elicit diverse repertoires characterized by shared TCR motifs, confirmed by monoclonal TCR characterization, with no evidence for repertoire narrowing from repeated exposure. Our findings suggest that breakthrough infections diversify the T cell memory repertoire and current vaccination protocols continue to expand and differentiate spike-specific memory.

摘要

尽管 mRNA 疫苗对严重的 2019 年冠状病毒病的疗效仍然很高,但变异的出现促使了加强免疫。然而,人们对反复接触严重急性呼吸综合征冠状病毒 2(SARS-CoV-2)抗原对记忆 T 细胞的影响知之甚少。在这里,我们利用主要组织相容性复合物多聚体和单细胞 RNA 测序来描述来自经历过一次、两次或三次抗原暴露(包括接种疫苗、初次感染和突破性感染)的人类的体外 SARS-CoV-2 反应性 T 细胞。暴露顺序决定了刺突特异性和非刺突特异性反应之间的分布,感染后接种疫苗会导致刺突特异性 T 细胞的扩增和向 CCR7CD45RA 效应物的分化。相比之下,突破性感染后的个体则会产生强烈的非刺突特异性反应。对超过 4000 个表位特异性 T 细胞抗原受体(TCR)序列的分析表明,所有暴露都会引发多样化的 T 细胞记忆库,这些记忆库的特征是共享的 TCR 基序,这通过单克隆 TCR 特征得到证实,没有证据表明从反复暴露中出现库变窄。我们的研究结果表明,突破性感染使 T 细胞记忆库多样化,而当前的疫苗接种方案继续扩大和分化刺突特异性记忆。

https://cdn.ncbi.nlm.nih.gov/pmc/blobs/ced5/9106845/2bd4b0f1ce49/nihms-1788551-f0005.jpg

文献AI研究员

20分钟写一篇综述,助力文献阅读效率提升50倍。

立即体验

用中文搜PubMed

大模型驱动的PubMed中文搜索引擎

马上搜索

文档翻译

学术文献翻译模型,支持多种主流文档格式。

立即体验