Suppr超能文献

在易感人群和健康人群中,重复接种新型冠状病毒2疫苗后未出现免疫耗竭的迹象。

No evidence of immune exhaustion after repeated SARS-CoV-2 vaccination in vulnerable and healthy populations.

作者信息

Benoit Jenna M, Breznik Jessica A, Wu Ying, Kennedy Allison, Liu Li-Min, Cowbrough Braeden, Baker Barbara, Hagerman Megan, Andary Catherine M, Mushtaha Maha, Abdalla Nora, McNicol Jamie D, Gauvreau Gail, Kim Paul Y, Denburg Judah A, Costa Andrew P, Leong Darryl P, Nazy Ishac, Duong MyLinh, Bramson Jonathan L, Larché Maggie J, Verschoor Chris P, Bowdish Dawn M E

机构信息

Department of Medicine, McMaster University, Hamilton, ON, Canada.

McMaster Immunology Research Centre, Hamilton, ON, Canada.

出版信息

Nat Commun. 2025 Jun 5;16(1):5219. doi: 10.1038/s41467-025-60216-3.

Abstract

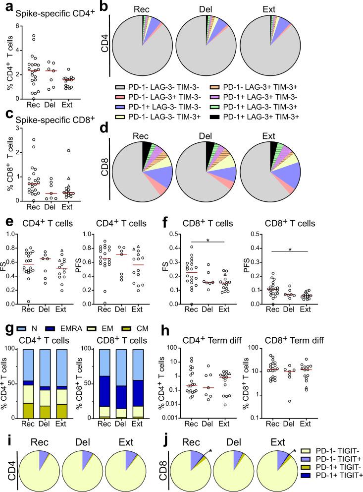
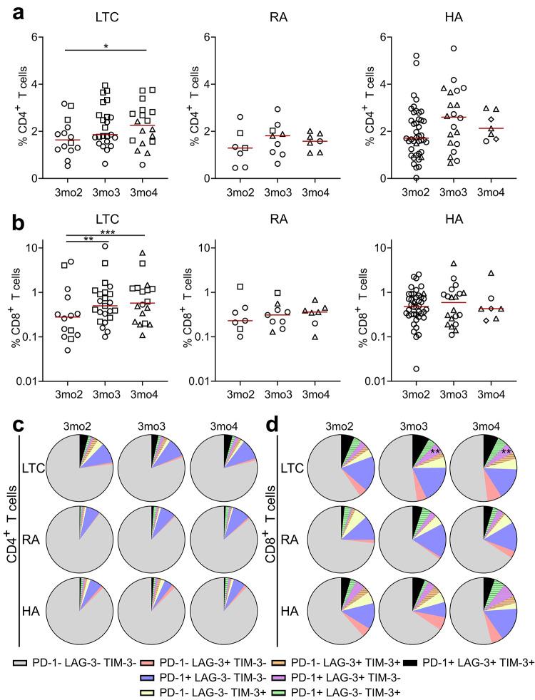
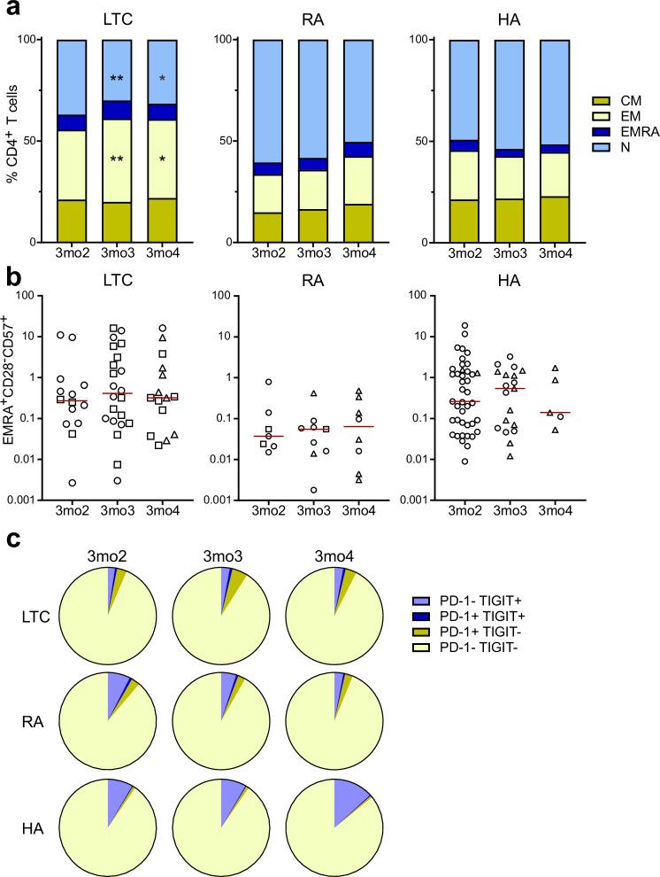
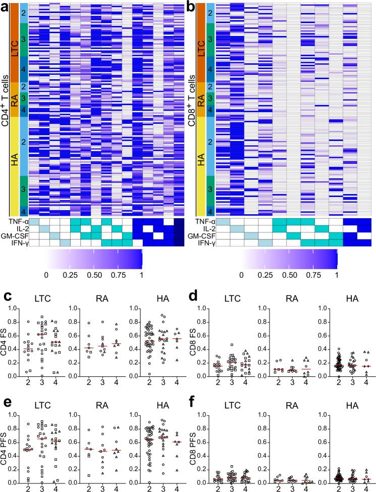
Frequent SARS-CoV-2 vaccination in vulnerable populations has raised concerns that this may contribute to T cell exhaustion, which could negatively affect the quality of immune protection. Herein, we examined the impact of repeated SARS-CoV-2 vaccination on T cell phenotypic and functional exhaustion in frail older adults in long-term care (n = 23), individuals on immunosuppressive drugs (n = 10), and healthy adults (n = 43), in Canada. Spike-specific CD4 and CD8 T cell levels did not decline in any cohort following repeated SARS-CoV-2 vaccination, nor did the expression of exhaustion markers on spike-specific or total T cells increase. T cell production of multiple cytokines (i.e. polyfunctionality) in response to the spike protein of SARS-CoV-2 did not decline in any cohort following repeated vaccination. None of the cohorts displayed elevated levels of terminally differentiated T cells following multiple SARS-CoV-2 vaccinations. Thus, repeated SARS-CoV-2 vaccination was not associated with increased T cell exhaustion in older frail adults, immunosuppressed individuals, or healthy adults.

摘要

在脆弱人群中频繁接种严重急性呼吸综合征冠状病毒2(SARS-CoV-2)疫苗引发了人们的担忧,即这可能会导致T细胞耗竭,进而对免疫保护质量产生负面影响。在此,我们研究了在加拿大,重复接种SARS-CoV-2疫苗对长期护理机构中的体弱老年人(n = 23)、服用免疫抑制药物的个体(n = 10)以及健康成年人(n = 43)的T细胞表型和功能耗竭的影响。在重复接种SARS-CoV-2疫苗后,任何队列中的刺突特异性CD4和CD8 T细胞水平均未下降,刺突特异性或总T细胞上耗竭标志物的表达也未增加。在重复接种疫苗后,任何队列中T细胞对SARS-CoV-2刺突蛋白产生多种细胞因子的能力(即多功能性)均未下降。在多次接种SARS-CoV-2疫苗后,没有一个队列显示终末分化T细胞水平升高。因此,重复接种SARS-CoV-2疫苗与体弱老年人、免疫抑制个体或健康成年人中T细胞耗竭增加无关。

https://cdn.ncbi.nlm.nih.gov/pmc/blobs/86b7/12141600/ba80bc838a1a/41467_2025_60216_Fig1_HTML.jpg

文献AI研究员

20分钟写一篇综述,助力文献阅读效率提升50倍。

立即体验

用中文搜PubMed

大模型驱动的PubMed中文搜索引擎

马上搜索

文档翻译

学术文献翻译模型,支持多种主流文档格式。

立即体验