Suppr超能文献

低强度聚焦超声响应性纳米药物可实现声致液滴汽化诱导巨噬细胞凋亡,从而稳定易损性动脉粥样硬化斑块。

LIFU-responsive nanomedicine enables acoustic droplet vaporization-induced apoptosis of macrophages for stabilizing vulnerable atherosclerotic plaques.

作者信息

Hou Jingxin, Zhou Jun, Chang Meiqi, Bao Guangcheng, Xu Jie, Ye Man, Zhong Yixin, Liu Shuling, Wang Junrui, Zhang Wei, Ran Haitao, Wang Zhigang, Chen Yu, Guo Dajing

机构信息

Department of Radiology, Second Affiliated Hospital of Chongqing Medical University, Chongqing, 400010, PR China.

State Key Laboratory of High Performance Ceramics and Superfine Microstructure, Shanghai Institute of Ceramics, Chinese Academy of Sciences, Shanghai, 200050, PR China.

出版信息

Bioact Mater. 2022 Mar 3;16:120-133. doi: 10.1016/j.bioactmat.2022.02.022. eCollection 2022 Oct.

Abstract

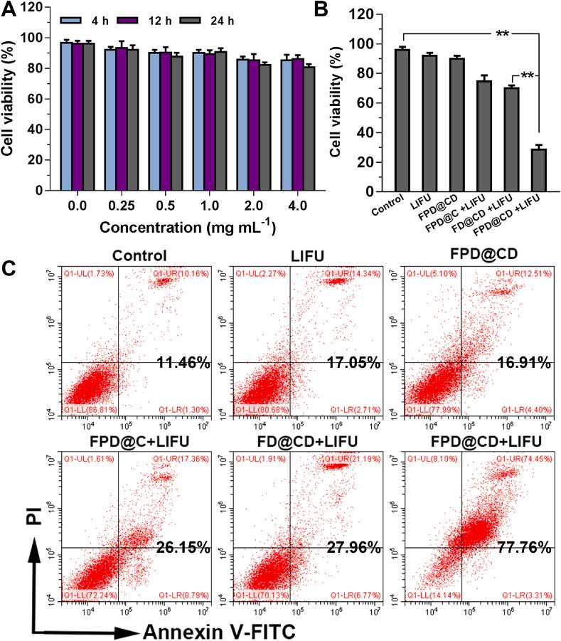
Due to the high risk of tearing and rupture, vulnerable atherosclerotic plaques would induce serious cardiovascular and cerebrovascular diseases. Despite the available clinical methods can evaluate the vulnerability of plaques and specifically treat vulnerable plaques before a cardiovascular event, but the efficiency is still low and undesirable. Herein, we rationally design and engineer the low-intensity focused ultrasound (LIFU)-responsive FPD@CD nanomedicine for the highly efficient treatment of vulnerable plaques by facilely loading phase transition agent perfluorohexane (PFH) into biocompatible PLGA-PEG-PLGA nanoparticles (PPP NPs) and then attaching dextran sulphate (DS) onto the surface of PPP NPs for targeting delivery. DS, as a typical macrophages-targeted molecule, can achieve the precise vaporization of NPs and subsequently controllable apoptosis of RAW 264.7 macrophages as induced by acoustic droplet vaporization (ADV) effect. In addition, the introduction of DiR and FeO endows nanomedicine with near-infrared fluorescence (NIRF) and magnetic resonance (MR) imaging capabilities. The engineered FPD@CD nanomedicine that uses macrophages as therapeutic targets achieve the conspicuous therapeutic effect of shrinking vulnerable plaques based on and evaluation outcomes. A reduction of 49.4% of vascular stenosis degree in gross pathology specimens were achieved throughout the treatment period. This specific, efficient and biosafe treatment modality potentiates the biomedical application in patients with cardiovascular and cerebrovascular diseases based on the relief of the plaque rupture concerns.

摘要

由于存在撕裂和破裂的高风险,易损性动脉粥样硬化斑块会引发严重的心脑血管疾病。尽管现有的临床方法能够评估斑块的易损性并在心血管事件发生前对易损斑块进行特异性治疗,但其效率仍然较低且不尽人意。在此,我们通过将相变剂全氟己烷(PFH)轻松负载到生物相容性聚乳酸-羟基乙酸共聚物-聚乙二醇-聚乳酸-羟基乙酸共聚物纳米颗粒(PPP NPs)中,然后在PPP NPs表面连接硫酸葡聚糖(DS)用于靶向递送,合理设计并构建了低强度聚焦超声(LIFU)响应型FPD@CD纳米药物,以高效治疗易损斑块。DS作为一种典型的巨噬细胞靶向分子,可实现纳米颗粒的精确汽化,并随后通过声滴汽化(ADV)效应诱导RAW 264.7巨噬细胞可控凋亡。此外,DiR和FeO的引入赋予了纳米药物近红外荧光(NIRF)和磁共振(MR)成像能力。基于[具体评估指标1]和[具体评估指标2]的评估结果,以巨噬细胞为治疗靶点设计的FPD@CD纳米药物在缩小易损斑块方面取得了显著的治疗效果。在整个治疗期间,大体病理标本中的血管狭窄程度降低了49.4%。这种特异性、高效且生物安全的治疗方式基于缓解斑块破裂问题,增强了在心血管疾病患者中的生物医学应用。

https://cdn.ncbi.nlm.nih.gov/pmc/blobs/8585/8958425/0e48cea9e803/sc1.jpg

文献AI研究员

20分钟写一篇综述,助力文献阅读效率提升50倍。

立即体验

用中文搜PubMed

大模型驱动的PubMed中文搜索引擎

马上搜索

文档翻译

学术文献翻译模型,支持多种主流文档格式。

立即体验