Suppr超能文献

在COVID-19疫苗接种后未产生血清转化的异基因造血干细胞移植受者中,不到一半的人产生了SARS-CoV-2特异性T细胞。

SARS-CoV-2-specific T cells are generated in less than half of allogeneic HSCT recipients failing to seroconvert after COVID-19 vaccination.

作者信息

Jarisch Andrea, Wiercinska Eliza, Daqiq-Mirdad Shabnam, Hellstern Helen, Ajib Salem, Cremer Anjali, Nguyen Ngoc Thien Thu, Dukat Alexandra, Ullrich Evelyn, Ciesek Sandra, Chow Kai-Uwe, Serve Hubert, Seifried Erhard, Bader Peter, Bonig Halvard, Bug Gesine

机构信息

Division of Pediatric Stem Cell Transplantation and Immunology, Goethe University, Frankfurt, Germany.

German Red Cross Blood Service BaWüHe, Frankfurt, Germany.

出版信息

Eur J Immunol. 2022 Jul;52(7):1194-1197. doi: 10.1002/eji.202149771. Epub 2022 Apr 28.

Abstract

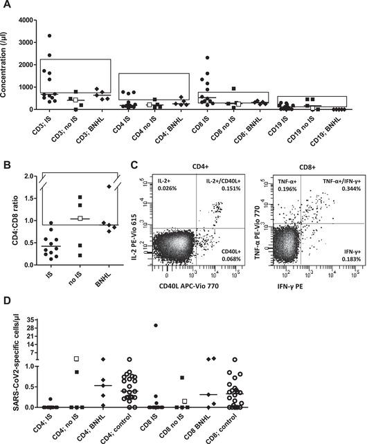
Little is known about the cellular immune response to SARS-CoV-2 vaccination in patients after HSCT and B-NHL with iatrogenic B-cell aplasia. In nonseroconverted HSCT patients, induction of specific T-cell responses was assessed. The majority of allogeneic HSCT patients not showing humoral responses to vaccination also fail to mount antigen-specific T-cell responses.

摘要

关于异基因造血干细胞移植(HSCT)后及患有医源性B细胞发育不全的B细胞非霍奇金淋巴瘤(B-NHL)患者对SARS-CoV-2疫苗接种的细胞免疫反应,目前所知甚少。在血清未转化的HSCT患者中,评估了特异性T细胞反应的诱导情况。大多数对接种疫苗无体液反应的异基因HSCT患者也无法产生抗原特异性T细胞反应。

https://cdn.ncbi.nlm.nih.gov/pmc/blobs/d7d7/9087431/1e5e62bd9bdf/EJI-52-1194-g001.jpg

文献AI研究员

20分钟写一篇综述,助力文献阅读效率提升50倍。

立即体验

用中文搜PubMed

大模型驱动的PubMed中文搜索引擎

马上搜索

文档翻译

学术文献翻译模型,支持多种主流文档格式。

立即体验