Suppr超能文献

ZIP8/SIRT1 轴调节衰老和特发性肺纤维化中肺泡祖细胞的更新。

The ZIP8/SIRT1 axis regulates alveolar progenitor cell renewal in aging and idiopathic pulmonary fibrosis.

机构信息

Department of Medicine and Women's Guild Lung Institute and.

Genomics Core, Cedars-Sinai Medical Center, Los Angeles, California, USA.

出版信息

J Clin Invest. 2022 Jun 1;132(11). doi: 10.1172/JCI157338.

Abstract

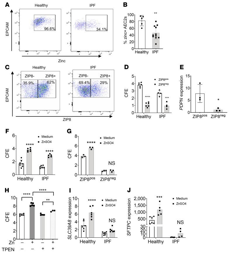
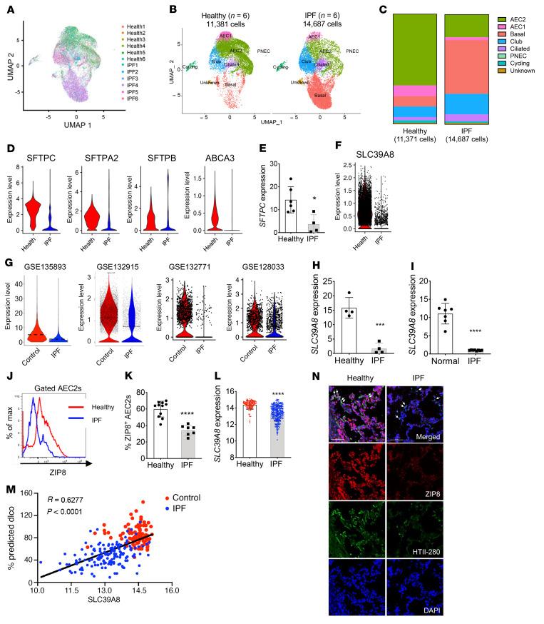
Type 2 alveolar epithelial cells (AEC2s) function as progenitor cells in the lung. We have shown previously that failure of AEC2 regeneration results in progressive lung fibrosis in mice and is a cardinal feature of idiopathic pulmonary fibrosis (IPF). In this study, we identified deficiency of a specific zinc transporter, SLC39A8 (ZIP8), in AEC2s from both IPF lungs and lungs of old mice. Loss of ZIP8 expression was associated with impaired renewal capacity of AEC2s and enhanced lung fibrosis. ZIP8 regulation of AEC2 progenitor function was dependent on SIRT1. Replenishment with exogenous zinc and SIRT1 activation promoted self-renewal and differentiation of AEC2s from lung tissues of IPF patients and old mice. Deletion of Zip8 in AEC2s in mice resulted in impaired AEC2 renewal, increased susceptibility to bleomycin injury, and development of spontaneous lung fibrosis. Therapeutic strategies to restore zinc metabolism and appropriate SIRT1 signaling could improve AEC2 progenitor function and mitigate ongoing fibrogenesis.

摘要

2 型肺泡上皮细胞(AEC2)是肺中的祖细胞。我们之前已经表明,AEC2 再生的失败会导致小鼠的进行性肺纤维化,这是特发性肺纤维化(IPF)的主要特征。在这项研究中,我们在来自 IPF 肺和老年小鼠肺的 AEC2 中鉴定出特定锌转运蛋白 SLC39A8(ZIP8)的缺乏。ZIP8 表达的丧失与 AEC2 再生能力受损和肺纤维化增强有关。ZIP8 对 AEC2 祖细胞功能的调节依赖于 SIRT1。外源性锌的补充和 SIRT1 的激活促进了来自 IPF 患者和老年小鼠肺组织的 AEC2 的自我更新和分化。在小鼠的 AEC2 中删除 Zip8 会导致 AEC2 再生受损、对博来霉素损伤的敏感性增加以及自发性肺纤维化的发展。恢复锌代谢和适当的 SIRT1 信号的治疗策略可以改善 AEC2 祖细胞功能并减轻持续的纤维化。

https://cdn.ncbi.nlm.nih.gov/pmc/blobs/7d8e/9151700/1e2b7011b370/jci-132-157338-g098.jpg

文献AI研究员

20分钟写一篇综述,助力文献阅读效率提升50倍。

立即体验

用中文搜PubMed

大模型驱动的PubMed中文搜索引擎

马上搜索

文档翻译

学术文献翻译模型,支持多种主流文档格式。

立即体验