Suppr超能文献

靶向 ARID1A 缺陷型肝细胞癌中的 USP9X-AMPK 轴。

Targeting USP9X-AMPK Axis in ARID1A-Deficient Hepatocellular Carcinoma.

机构信息

CAS Key Laboratory of Nutrition, Metabolism and Food Safety, Shanghai Institute of Nutrition and Health, University of Chinese Academy of Sciences, Chinese Academy of Sciences, Shanghai, China.

CAS Key Laboratory of Nutrition, Metabolism and Food Safety, Shanghai Institute of Nutrition and Health, University of Chinese Academy of Sciences, Chinese Academy of Sciences, Shanghai, China; Department of Hepatic Surgery VI, Eastern Hepatobiliary Surgery Hospital, Naval Medical University, Shanghai, China.

出版信息

Cell Mol Gastroenterol Hepatol. 2022;14(1):101-127. doi: 10.1016/j.jcmgh.2022.03.009. Epub 2022 Apr 4.

Abstract

BACKGROUND & AIMS: Hepatocellular carcinoma (HCC) is a highly heterogeneous solid tumor with high morbidity and mortality. AT-rich interaction domain 1A (ARID1A) accounts for up to 10% of mutations in liver cancer, however, its role in HCC remains controversial, and no targeted therapy has been established.

METHODS

The expression of ARID1A in clinical samples was examined by Western blot and immunohistochemical staining. ARID1A was knocked out by Clustered Regularly Interspaced Short Palindromic Repeats (CRISPR)/CRISPR-associated protein 9 (Cas9) in HCC cell lines, and the effects of glucose deprivation on cell viability, proliferation, and apoptosis were measured. Mass spectrometry analysis was used to find ARID1A-interacting proteins, and the result was verified by co-immunoprecipitation and Glutathione S Transferase (GST) pull-down. The regulation of ARID1A target gene USP9X was investigated by chromatin immunoprecipitation, Glutathione S Transferase (GST) pull-down, luciferase reporter assay, and so forth. Finally, drug treatments were performed to explore the therapeutic potential of the agents targeting ARID1A-deficient HCC in vitro and in vivo.

RESULTS

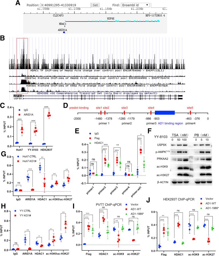
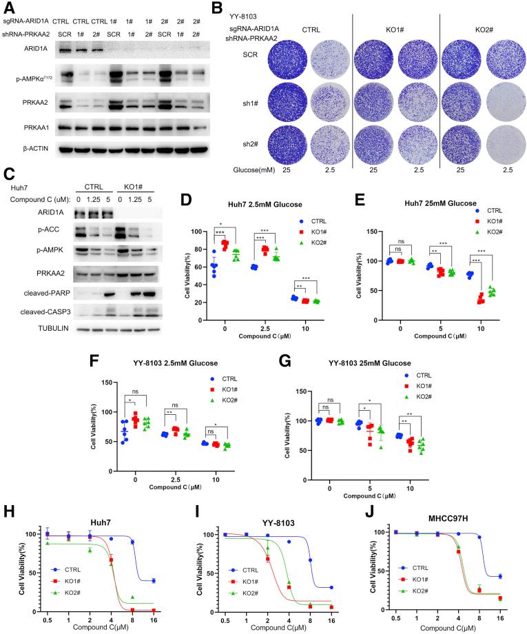
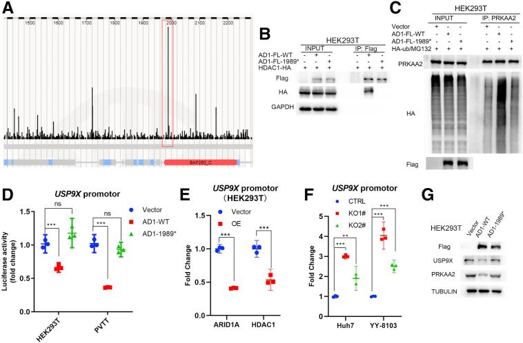
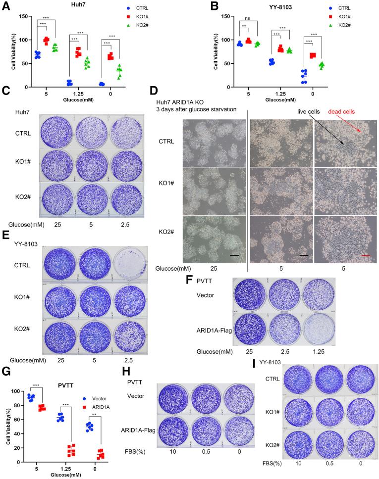
Our study has shown that ARID1A loss protected cells from glucose deprivation-induced cell death. A mechanism study disclosed that AIRD1A recruited histone deacetylase 1 via its C-terminal region DUF3518 to the promoter of USP9X, resulting in down-regulation of USP9X and its target protein kinase AMP-activated catalytic subunit α2 (PRKAA2). ARID1A knockout and a 1989∗ truncation mutant in HCC abolished this effect, increased the levels of H3K9 and H3K27 acetylation at the USP9X promoter, and up-regulated the expression of USP9X and protein kinase AMP-activated catalytic subunit α2 (PRKAA2), which mediated the adaptation of tumor cells to glucose starvation. Compound C dramatically inhibited the growth of ARID1A-deficient tumors and prolongs the survival of tumor-bearing mice.

CONCLUSIONS

HCC patients with ARID1A mutation may benefit from synthetic lethal therapy targeting the ubiquitin-specific peptidase 9 X-linked (USP9X)-adenosine 5'-monophosphate-activated protein kinase (AMPK) axis.

摘要

背景与目的

肝细胞癌(HCC)是一种高度异质性的实体肿瘤,发病率和死亡率均较高。富含 AT 的相互作用结构域 1A(ARID1A)在肝癌中占 10%的突变,然而,其在 HCC 中的作用仍存在争议,并且尚未建立靶向治疗。

方法

通过 Western blot 和免疫组织化学染色检测临床样本中 ARID1A 的表达。利用规律成簇间隔短回文重复序列(CRISPR)/CRISPR 相关蛋白 9(Cas9)敲除 HCC 细胞系中的 ARID1A,测量葡萄糖剥夺对细胞活力、增殖和凋亡的影响。利用质谱分析寻找 ARID1A 相互作用蛋白,并通过共免疫沉淀和谷胱甘肽 S 转移酶(GST)下拉实验进行验证。通过染色质免疫沉淀、GST 下拉、荧光素酶报告基因等方法研究 ARID1A 靶基因 USP9X 的调控。最后,进行药物治疗以探索针对体外和体内 ARID1A 缺陷型 HCC 的药物治疗潜力。

结果

本研究表明,ARID1A 缺失可保护细胞免受葡萄糖剥夺诱导的细胞死亡。机制研究表明,ARID1A 通过其 C 端结构域 DUF3518 募集组蛋白去乙酰化酶 1 到 USP9X 启动子,导致 USP9X 及其靶蛋白激酶 AMP 激活的催化亚基α2(PRKAA2)下调。ARID1A 敲除和 HCC 中的 1989∗截断突变消除了这种效应,增加了 USP9X 启动子上 H3K9 和 H3K27 乙酰化水平,并上调了 USP9X 和蛋白激酶 AMP 激活的催化亚基α2(PRKAA2)的表达,从而介导肿瘤细胞对葡萄糖饥饿的适应。化合物 C 可显著抑制 ARID1A 缺陷型肿瘤的生长并延长荷瘤小鼠的存活时间。

结论

ARID1A 突变的 HCC 患者可能受益于针对泛素特异性肽酶 9 X 连锁(USP9X)-腺苷 5'-单磷酸激活蛋白激酶(AMPK)轴的合成致死治疗。

https://cdn.ncbi.nlm.nih.gov/pmc/blobs/81ae/9117818/836e594bd3d6/gr1.jpg

文献AI研究员

20分钟写一篇综述,助力文献阅读效率提升50倍。

立即体验

用中文搜PubMed

大模型驱动的PubMed中文搜索引擎

马上搜索

文档翻译

学术文献翻译模型,支持多种主流文档格式。

立即体验