Suppr超能文献

成纤维细胞生长因子 21(FGF21)对于限制蛋白质摄入以延长雄性小鼠寿命和改善代谢健康是必需的。

FGF21 is required for protein restriction to extend lifespan and improve metabolic health in male mice.

机构信息

Pennington Biomedical Research Center, Baton Rouge, LA, 70808, USA.

Department of Internal Medicine-Geriatrics Laboratory, Southern Illinois University School of Medicine, Springfield, IL, 62702, USA.

出版信息

Nat Commun. 2022 Apr 7;13(1):1897. doi: 10.1038/s41467-022-29499-8.

Abstract

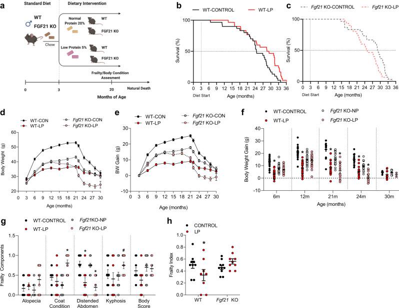
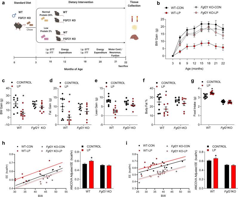
Dietary protein restriction is increasingly recognized as a unique approach to improve metabolic health, and there is increasing interest in the mechanisms underlying this beneficial effect. Recent work indicates that the hormone FGF21 mediates the metabolic effects of protein restriction in young mice. Here we demonstrate that protein restriction increases lifespan, reduces frailty, lowers body weight and adiposity, improves physical performance, improves glucose tolerance, and alters various metabolic markers within the serum, liver, and adipose tissue of wildtype male mice. Conversely, mice lacking FGF21 fail to exhibit metabolic responses to protein restriction in early life, and in later life exhibit early onset of age-related weight loss, reduced physical performance, increased frailty, and reduced lifespan. These data demonstrate that protein restriction in aging male mice exerts marked beneficial effects on lifespan and metabolic health and that a single metabolic hormone, FGF21, is essential for the anti-aging effect of this dietary intervention.

摘要

饮食蛋白质限制正日益被视为改善代谢健康的独特方法,人们对这种有益效果的机制越来越感兴趣。最近的研究表明,激素 FGF21 介导了蛋白质限制对年轻小鼠的代谢作用。在这里,我们证明了蛋白质限制可以延长寿命、减少虚弱、降低体重和脂肪、提高身体机能、改善葡萄糖耐量,并改变野生型雄性小鼠血清、肝脏和脂肪组织中的各种代谢标志物。相反,缺乏 FGF21 的小鼠不能对生命早期的蛋白质限制产生代谢反应,而在生命后期则表现出与年龄相关的体重下降、身体机能下降、虚弱增加和寿命缩短的早期发作。这些数据表明,饮食蛋白质限制对衰老雄性小鼠的寿命和代谢健康产生显著的有益影响,而单一的代谢激素 FGF21 是这种饮食干预抗衰老作用所必需的。

https://cdn.ncbi.nlm.nih.gov/pmc/blobs/58c6/8991228/0c91f95c7099/41467_2022_29499_Fig1_HTML.jpg

文献AI研究员

20分钟写一篇综述,助力文献阅读效率提升50倍。

立即体验

用中文搜PubMed

大模型驱动的PubMed中文搜索引擎

马上搜索

文档翻译

学术文献翻译模型,支持多种主流文档格式。

立即体验