Suppr超能文献

一种蛋白水解靶向嵌合分子可选择性降解 ENL,抑制恶性基因表达和肿瘤生长。

A proteolysis-targeting chimera molecule selectively degrades ENL and inhibits malignant gene expression and tumor growth.

机构信息

Department of Pharmacology and Chemical Biology, Baylor College of Medicine, 1 Baylor Plaza, Houston, TX, 77030, USA.

Dan L. Duncan Comprehensive Cancer Center, Baylor College of Medicine, 1 Baylor Plaza, Houston, TX, 77030, USA.

出版信息

J Hematol Oncol. 2022 Apr 8;15(1):41. doi: 10.1186/s13045-022-01258-8.

Abstract

BACKGROUND

Chromosome translocations involving mixed lineage leukemia 1 (MLL1) cause acute leukemia in most infants and 5-10% children/adults with dismal clinical outcomes. Most frequent MLL1-fusion partners AF4/AFF4, AF9/ENL and ELL, together with CDK9/cyclin-T1, constitute super elongation complexes (SEC), which promote aberrant gene transcription, oncogenesis and maintenance of MLL1-rearranged (MLL1-r) leukemia. Notably, ENL, but not its paralog AF9, is essential for MLL1-r leukemia (and several other cancers) and therefore a drug target. Moreover, recurrent ENL mutations are found in Wilms tumor, the most common pediatric kidney cancer, and play critical roles in oncogenesis.

METHODS

Proteolysis-Targeting Chimera (PROTAC) molecules were designed and synthesized to degrade ENL. Biological activities of these compounds were characterized in cell and mouse models of MLL1-r leukemia and other cancers.

RESULTS

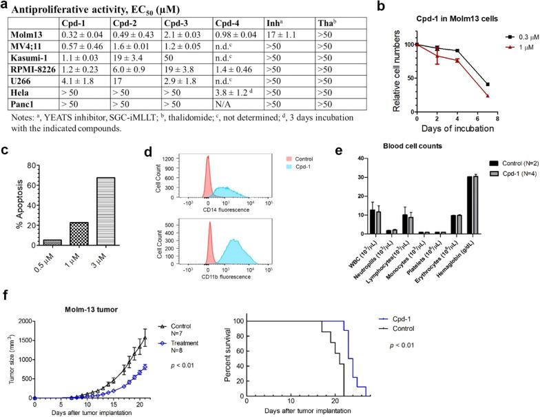
Compound 1 efficiently degraded ENL with DC of 37 nM and almost depleted it at ~ 500 nM in blood and solid tumor cells. AF9 (as well as other proteins in SEC) was not significantly decreased. Compound 1-mediated ENL reduction significantly suppressed malignant gene signatures, selectively inhibited cell proliferation of MLL1-r leukemia and Myc-driven cancer cells with EC50s as low as 320 nM, and induced cell differentiation and apoptosis. It exhibited significant antitumor activity in a mouse model of MLL1-r leukemia. Compound 1 can also degrade a mutant ENL in Wilms tumor and suppress its mediated gene transcription.

CONCLUSION

Compound 1 is a novel chemical probe for cellular and in vivo studies of ENL (including its oncogenic mutants) and a lead compound for further anticancer drug development.

摘要

背景

涉及混合谱系白血病 1(MLL1)的染色体易位导致大多数婴儿患有急性白血病,以及 5-10%的儿童/成年人患有预后不良的白血病。最常见的 MLL1 融合伙伴 AF4/AFF4、AF9/ENL 和 ELL 与 CDK9/细胞周期蛋白-T1 一起构成超延伸复合物(SEC),促进异常基因转录、致癌和维持 MLL1 重排(MLL1-r)白血病。值得注意的是,ENL 而非其同源物 AF9 对于 MLL1-r 白血病(和其他几种癌症)是必需的,因此是一个药物靶点。此外,在 Wilms 肿瘤(最常见的儿童肾肿瘤)中发现了反复出现的 ENL 突变,并且在致癌作用中发挥关键作用。

方法

设计并合成了蛋白水解靶向嵌合体(PROTAC)分子以降解 ENL。这些化合物的生物学活性在 MLL1-r 白血病和其他癌症的细胞和小鼠模型中进行了表征。

结果

化合物 1 有效地降解了 ENL,其 DC 为 37 nM,在~500 nM 时几乎耗尽了血液和实体肿瘤细胞中的 ENL。AF9(以及 SEC 中的其他蛋白质)没有明显减少。化合物 1 介导的 ENL 减少显著抑制恶性基因特征,选择性抑制 MLL1-r 白血病和 Myc 驱动的癌细胞的细胞增殖,EC50 低至 320 nM,并诱导细胞分化和凋亡。它在 MLL1-r 白血病的小鼠模型中表现出显著的抗肿瘤活性。化合物 1 还可以降解 Wilms 肿瘤中的突变 ENL 并抑制其介导的基因转录。

结论

化合物 1 是研究 ENL(包括其致癌突变体)的细胞内和体内研究的新型化学探针,也是进一步开发抗癌药物的先导化合物。

https://cdn.ncbi.nlm.nih.gov/pmc/blobs/7ef3/8994274/f1b091d3f978/13045_2022_1258_Fig1_HTML.jpg

文献AI研究员

20分钟写一篇综述,助力文献阅读效率提升50倍。

立即体验

用中文搜PubMed

大模型驱动的PubMed中文搜索引擎

马上搜索

文档翻译

学术文献翻译模型,支持多种主流文档格式。

立即体验