Suppr超能文献

HECTD3通过介导c-MYC的多聚泛素化促进胃癌进展。

HECTD3 promotes gastric cancer progression by mediating the polyubiquitination of c-MYC.

作者信息

Zhang Guanghui, Zhu Qingzong, Yan Xiaomin, Ci Mingxin, Zhao Erhu, Hou Jianbing, Wan Sicheng, Lü Muhan, Cui Hongjuan

机构信息

State Key Laboratory of Silkworm Genome Biology, Southwest University, 400716, Chongqing, China.

Cancer Center, Medical Research Institute, Southwest University, 400716, Chongqing, China.

出版信息

Cell Death Discov. 2022 Apr 9;8(1):185. doi: 10.1038/s41420-022-01001-9.

Abstract

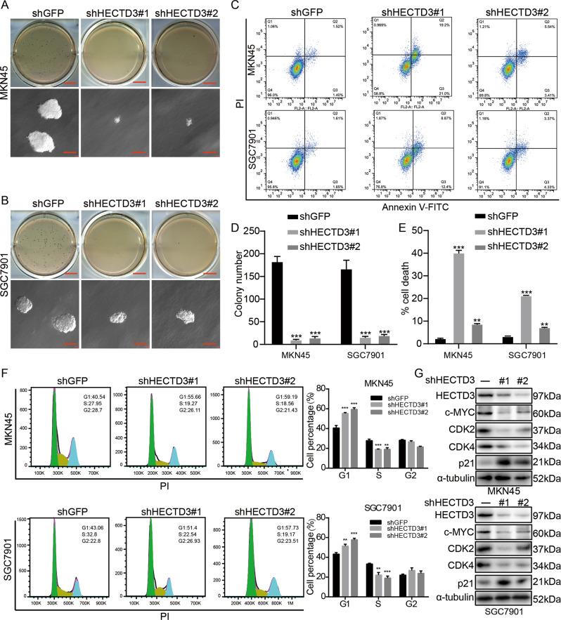
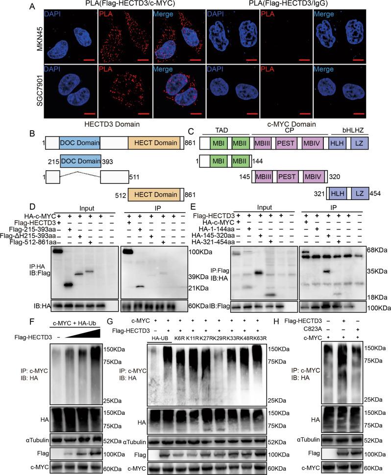
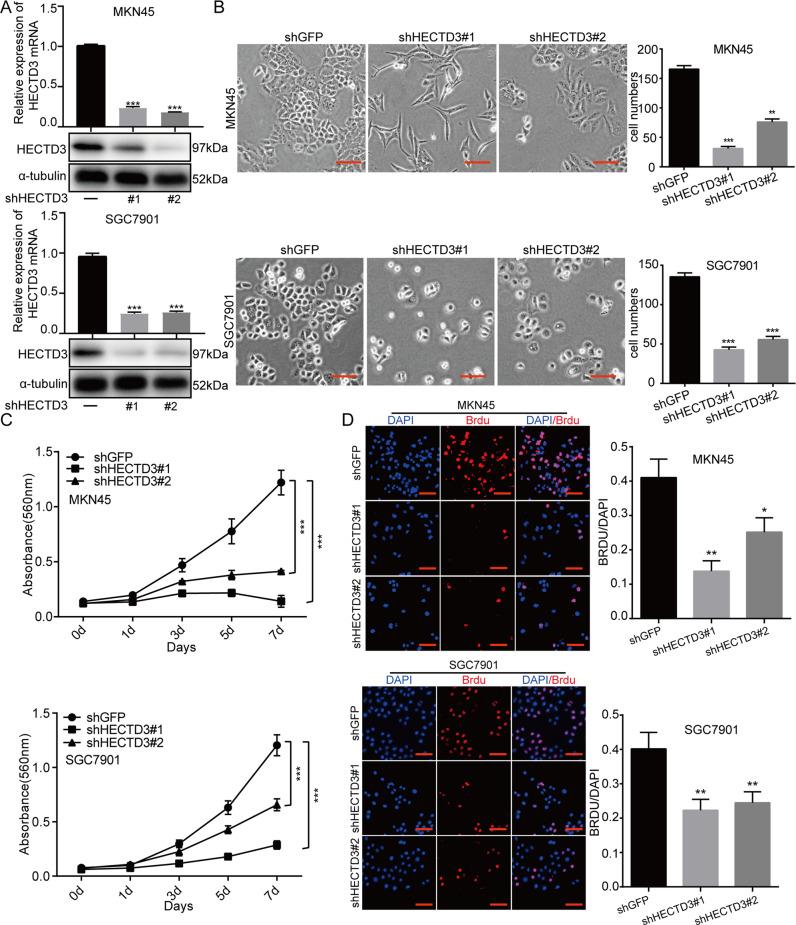
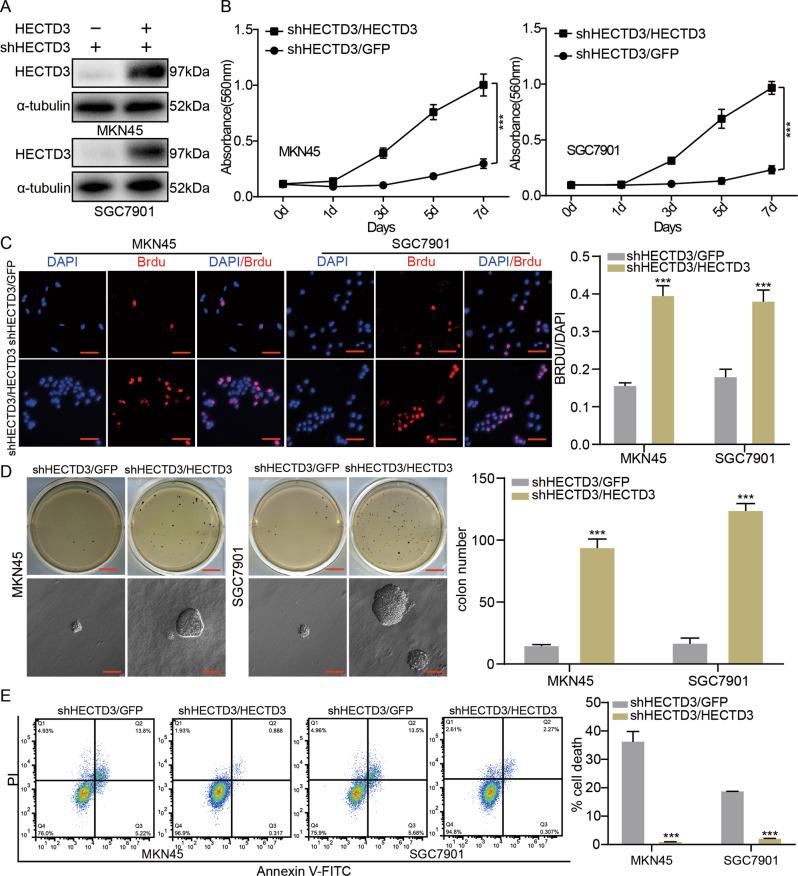
The E3 ubiquitin ligase HECTD3 is homologous with the E6 related protein carboxyl terminus, which plays a vital role in biological modification, including immunoreactivity, drug resistance and apoptosis. Current research indicates that HECTD3 promotes the malignant proliferation of multiple tumors and increases drug tolerance. Our study primarily explored the important function and effects of HECTD3 in gastric cancer. Here, we discovered that HECTD3 is abnormally activated in gastric cancer, and the clinical prognosis database suggested that HECTD3 was strongly expressed in gastric cancer. Depletion of HECTD3 restrained the proliferative and clone abilities of cells and induced the apoptosis of gastric cancer cells. Mechanistically, our findings revealed that interaction between HECTD3 and c-MYC, and that the DOC domain of HECTD3 interacted with the CP and bHLHZ domains of c-MYC. Furthermore, we discovered that HECTD3 mediates K29-linked polyubiquitination of c-MYC. Then, our research indicated that cysteine mutation at amino acid 823 (ubiquitinase active site) of HECTD3 reduces the polyubiquitination of c-MYC. Our experimental results reveal that HECTD3 facilitates the malignant proliferation of gastric cancer by mediating K29 site-linked polyubiquitination of c-MYC. HECTD3 might become a curative marker.

摘要

E3泛素连接酶HECTD3与E6相关蛋白羧基末端同源,在包括免疫反应性、耐药性和细胞凋亡在内的生物修饰中发挥着至关重要的作用。目前的研究表明,HECTD3促进多种肿瘤的恶性增殖并增加药物耐受性。我们的研究主要探讨了HECTD3在胃癌中的重要功能和作用。在此,我们发现HECTD3在胃癌中异常激活,临床预后数据库显示HECTD3在胃癌中高表达。敲低HECTD3可抑制细胞的增殖和克隆能力,并诱导胃癌细胞凋亡。机制上,我们的研究结果揭示了HECTD3与c-MYC之间的相互作用,且HECTD3的DOC结构域与c-MYC的CP和bHLHZ结构域相互作用。此外,我们发现HECTD3介导c-MYC的K29连接的多聚泛素化。然后,我们的研究表明,HECTD3第823位氨基酸(泛素酶活性位点)的半胱氨酸突变会降低c-MYC的多聚泛素化。我们的实验结果表明,HECTD3通过介导c-MYC的K29位点连接的多聚泛素化促进胃癌的恶性增殖。HECTD3可能成为一种治疗标志物。

https://cdn.ncbi.nlm.nih.gov/pmc/blobs/a4b7/8994759/ef23bc7feb81/41420_2022_1001_Fig1_HTML.jpg

文献AI研究员

20分钟写一篇综述,助力文献阅读效率提升50倍。

立即体验

用中文搜PubMed

大模型驱动的PubMed中文搜索引擎

马上搜索

文档翻译

学术文献翻译模型,支持多种主流文档格式。

立即体验