Suppr超能文献

噬菌体衍生的解聚酶作为对抗多重耐药性的抗生素佐剂

Phage-Derived Depolymerase as an Antibiotic Adjuvant Against Multidrug-Resistant .

作者信息

Chen Xi, Liu Miao, Zhang Pengfei, Xu Miao, Yuan Weihao, Bian Liming, Liu Yannan, Xia Jiang, Leung Sharon S Y

机构信息

Department of Chemistry, The Chinese University of Hong Kong, Sha Tin, Hong Kong SAR, China.

School of Pharmacy, The Chinese University of Hong Kong, Sha Tin, Hong Kong SAR, China.

出版信息

Front Microbiol. 2022 Mar 25;13:845500. doi: 10.3389/fmicb.2022.845500. eCollection 2022.

Abstract

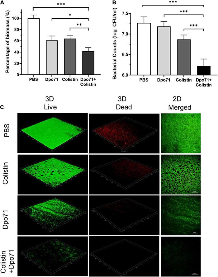
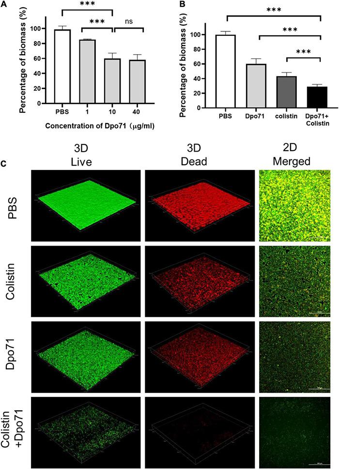
Bacteriophage-encoded depolymerases are responsible for degrading capsular polysaccharides (CPS), lipopolysaccharides (LPS), and exopolysaccharides (EPS) of the host bacteria during phage invasion. They have been considered as promising antivirulence agents in controlling bacterial infections, including those caused by multidrug-resistant (MDR) bacteria. This feature inspires hope of utilizing these enzymes to disarm the polysaccharide capsules of the bacterial cells, which then strengthens the action of antibiotics. Here we have identified, cloned, and expressed a depolymerase Dpo71 from a bacteriophage specific for the gram-negative bacterium in a heterologous host . Dpo71 sensitizes the MDR to the host immune attack, and also acts as an adjuvant to assist or boost the action of antibiotics, for example colistin. Specifically, Dpo71 at 10 μg/ml enables a complete bacterial eradication by human serum at 50% volume ratio. A mechanistic study shows that the enhanced bactericidal effect of colistin is attributed to the improved outer membrane destabilization capacity and binding rate to bacteria after stripping off the bacterial capsule by Dpo71. Dpo71 inhibits biofilm formation and disrupts the pre-formed biofilm. Combination of Dpo71 could significantly enhance the antibiofilm activity of colistin and improve the survival rate of infected . Dpo71 retains the strain-specificity of the parent phage from which Dpo71 is derived: the phage-sensitive strains respond to Dpo71 treatment, whereas the phage-insensitive strains do not. In summary, our work demonstrates the feasibility of using recombinant depolymerases as an antibiotic adjuvant to supplement the development of new antibacterials and to battle against MDR pathogens.

摘要

噬菌体编码的解聚酶负责在噬菌体入侵期间降解宿主细菌的荚膜多糖(CPS)、脂多糖(LPS)和胞外多糖(EPS)。它们被认为是控制细菌感染(包括由多重耐药(MDR)细菌引起的感染)的有前景的抗毒力剂。这一特性激发了利用这些酶去除细菌细胞多糖荚膜的希望,从而增强抗生素的作用。在这里,我们在异源宿主中鉴定、克隆并表达了一种来自对革兰氏阴性菌具有特异性的噬菌体的解聚酶Dpo71。Dpo71使多重耐药菌对宿主免疫攻击敏感,并且还作为佐剂辅助或增强抗生素(例如黏菌素)的作用。具体而言,10μg/ml的Dpo71能使人类血清以50%的体积比完全根除细菌。一项机制研究表明,黏菌素杀菌效果增强归因于Dpo71去除细菌荚膜后,其外膜去稳定能力提高以及与细菌的结合速率增加。Dpo71抑制生物膜形成并破坏预先形成的生物膜。Dpo71联合使用可显著增强黏菌素的抗生物膜活性并提高感染菌的存活率。Dpo71保留了其来源亲本噬菌体的菌株特异性:噬菌体敏感菌株对Dpo71处理有反应,而噬菌体不敏感菌株则无反应。总之,我们的工作证明了使用重组解聚酶作为抗生素佐剂以补充新型抗菌药物开发并对抗多重耐药病原体的可行性。

https://cdn.ncbi.nlm.nih.gov/pmc/blobs/8c08/8990738/6603deb31cb2/fmicb-13-845500-g001.jpg

文献AI研究员

20分钟写一篇综述,助力文献阅读效率提升50倍。

立即体验

用中文搜PubMed

大模型驱动的PubMed中文搜索引擎

马上搜索

文档翻译

学术文献翻译模型,支持多种主流文档格式。

立即体验