Suppr超能文献

单细胞 RNA 测序分析同一个体退变和非退变椎间盘细胞,揭示椎间盘退变的新生物标志物。

Single-Cell RNA-Seq Analysis of Cells from Degenerating and Non-Degenerating Intervertebral Discs from the Same Individual Reveals New Biomarkers for Intervertebral Disc Degeneration.

机构信息

Orthopaedic Research Lab, Department of Surgery, The Research Institute of the McGill University Health Centre, McGill University, Montreal, QC H3A 0G4, Canada.

McGill Scoliosis and Spine Group, Department of Surgery, The Research Institute of the McGill University Health Centre, McGill University, Montreal, QC H3A 0G4, Canada.

出版信息

Int J Mol Sci. 2022 Apr 3;23(7):3993. doi: 10.3390/ijms23073993.

Abstract

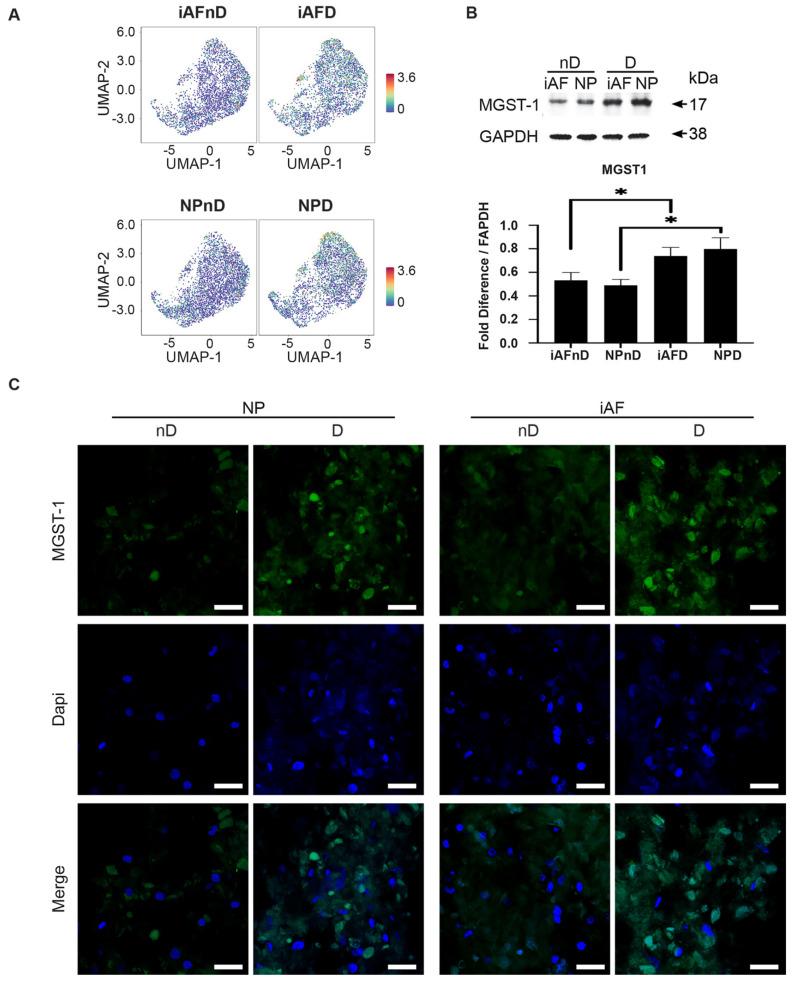
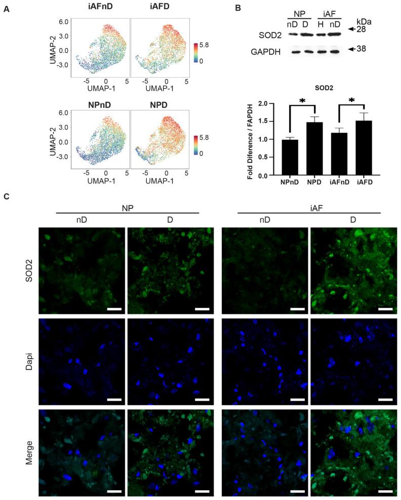
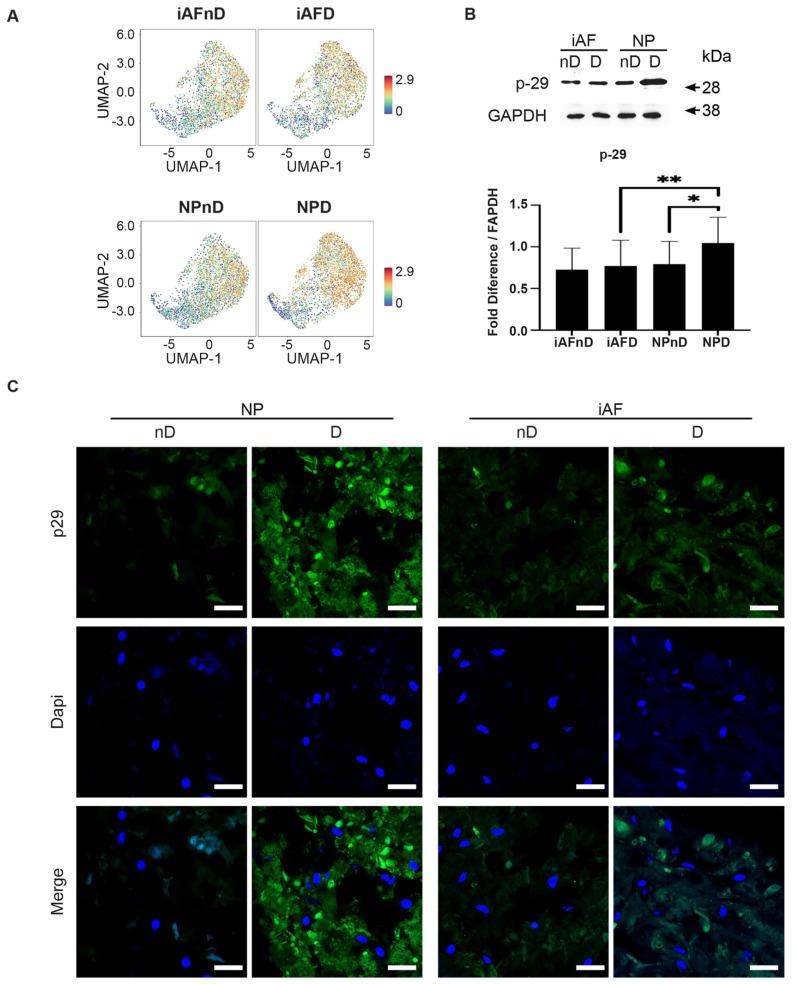
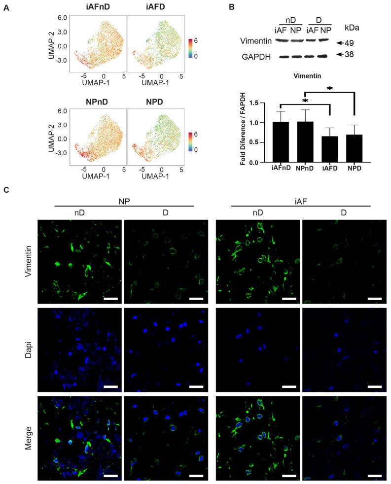
In this study, we used single-cell transcriptomic analysis to identify new specific biomarkers for nucleus pulposus (NP) and inner annulus fibrosis (iAF) cells, and to define cell populations within non-degenerating (nD) and degenerating (D) human intervertebral discs (IVD) of the same individual. Cluster analysis based on differential gene expression delineated 14 cell clusters. Gene expression profiles at single-cell resolution revealed the potential functional differences linked to degeneration, and among NP and iAF subpopulations. GO and KEGG analyses discovered molecular functions, biological processes, and transcription factors linked to cell type and degeneration state. We propose two lists of biomarkers, one as specific cell type, including , , , , , , , , , , , , , and . The second list proposes predictive IVD degeneration genes, including , , , , , , , , , , , , , , , , , , , , , , , , , , , , , and . Protein and mRNA expression of , , and genes validated our scRNA-seq findings. Our data provide new insights into disc cells phenotypes and biomarkers of IVD degeneration that could improve diagnostic and therapeutic options.

摘要

在这项研究中,我们使用单细胞转录组分析来鉴定新的核髓核(NP)和内纤维环(iAF)细胞的特异性生物标志物,并定义同一个体的非退化(nD)和退化(D)人椎间盘(IVD)内的细胞群体。基于差异基因表达的聚类分析划定了 14 个细胞簇。单细胞分辨率的基因表达谱揭示了与退化相关的潜在功能差异,以及 NP 和 iAF 亚群之间的差异。GO 和 KEGG 分析发现了与细胞类型和退化状态相关的分子功能、生物学过程和转录因子。我们提出了两份生物标志物列表,一份是特定的细胞类型,包括、、、、、、、、、、、、、、、、、、、、、、、、、、、、、、、、、、、、、、、、、、、、、、、、、、、、、、、、、、、、、、、、、、、、、、、、、、、、、、、、、、、、、、、、、、、、、、、、、、、、、、、、、、、、、、、、、、、、、、、、、、、、、、、、、、、、、、、、、、、、、、、、、、、、、、、、、、、、、、、、、、、、、、、、、、、、、、、、、、、、、、、、、、、、、、、、、、、、、、、、、、、、、、、、、、、、、、、、、、、、、、、、、、、、、、、、、、、、、、、、、、、、、、、、、、、、、、、、、、、、、、、、、、、、、、、、、、、、、、、、、、、、、、、、、、、、、、、、、、、、、、、、、、、、、、、、、、、、、、、、、、、、、、、、、、、、、、、、、、、、、、、、、、、、、、、、、、、、、、、、、、、、、、、、、、、、、、、、、、、、、、、、、、、、、、、、、、、、、、、、、、、、、、、、、、、、、、、、、、、、、、、、、、、、、、、、、、、、、、、、、、、、、、、、、、、、、、、、、、、、、、、、、、、、、、、、、、、、、、、、、、、、、、、、、、、、、、、、、、、、、、、、、、、、、、、、、、、、、、、、、、、、、、、、、、、、、、、、、、、、、、、、、、、、、、、、、、、、、、、、、、、、、、、、、、、、、、、、、、、、、、、、、、、、、、、、、、、、、、、、、、、、、、、、、、、、、、、、、、、、、、、、、、、、、、、、、、、、、、、、、、、、、、、、、、、、、、、、、、、、、、、、、、、、、、、、、、、、、、、、、、、、、、、、、、、、、、、、、、、、、、、、、、、、、、、、、、、、、、、、、、、、、、、、、、、、、、、、、、、、、、、、、、、、、、、、、、、、、、、、、、、、、、、、、、、、、、、、、、、、、、、、、、、、、、、、、、、、、、、、、、、、、、、、、、、、、、、、、、、、、、、、、、、、、、、、、、、、、、、、、、、、、、、、、、、、、、、、、、、、、、、、、、、、、、、、、、、、、、、、、、、、、、、、、、、、、、、、、、、、、、、、、、、、、、、、、、、、、、、、、、、、、、、、、、、、、、、、、、、、、、、、、、、、、、、、、、、、、、、、、、、、、、、、、、、、、、、、、、、、、、、、、、、、、、、、、、、、、、、、、、、、、、、、、、、、、、、、、、、、、、、、、、、、、、、、、、、、、、、、、、、、、、、、、、、、、、、、、、、、、、、、、、、、、、、、、、、、、、、、、、、、、、、、、、、、、、、、、、、、、、、、、、、、、、、、、、、、、、、、、、、、、、、、、、、、、、、、、、、、、、、、、、、、、、、、、、、、、、、、、、、、、、、、、、、、、、、、、、、、、、、、、、、、、、、、、、、、、、、、、、、、、、、、、、、、、、、、、、、、、、、、、、、、、、、、、、、、、、、、、、、、、、、、、、、、、、、、、、、、、、、、、、、、、、、、、、、、、、、、、、、、、、、、、、、、、、、、、、、、、、、、、、、、、、、、、、、、、、、、、、、、、、、、、、、、、、、、、、、、、、、、、、、、、、、、、、、、、、、、、、、、、、、、、、、、、、、、、、、、、、、、、、、、、、、、、、、、、、、、、、、、、、、、、、、、、、、、、、、、、、、、、、、、、、、、、、、、、、、、、、、、、、、、、、、、、、、、、、、、、、、、、、、、、、、、、、、、、、、、、、、、、、、、、、、、、、、、、、、、、、、、、、、、、、、、、、、、、、、、、、、、、、、、、、、、

https://cdn.ncbi.nlm.nih.gov/pmc/blobs/a67f/8999935/c70f96be4acc/ijms-23-03993-g001.jpg

文献AI研究员

20分钟写一篇综述,助力文献阅读效率提升50倍。

立即体验

用中文搜PubMed

大模型驱动的PubMed中文搜索引擎

马上搜索

文档翻译

学术文献翻译模型,支持多种主流文档格式。

立即体验