Suppr超能文献

EP3 增强 NK 细胞在小鼠肝纤维化模型中对肝星状细胞的黏附和细胞毒性。

EP3 enhances adhesion and cytotoxicity of NK cells toward hepatic stellate cells in a murine liver fibrosis model.

机构信息

Department of Pharmacology, Tianjin Key Laboratory of Inflammatory Biology, Center for Cardiovascular Diseases, Key Laboratory of Immune Microenvironment and Disease (Ministry of Education), The Province and Ministry Co-sponsored Collaborative Innovation Center for Medical Epigenetics, School of Basic Medical Sciences, Tianjin Medical University, Tianjin, China.

Department of Gastroenterology and Hepatology, Tianjin Medical University General Hospital, Tianjin Institute of Digestive Diseases, Tianjin Key Laboratory of Digestive Diseases, Tianjin, China.

出版信息

J Exp Med. 2022 May 2;219(5). doi: 10.1084/jem.20212414. Epub 2022 Apr 14.

Abstract

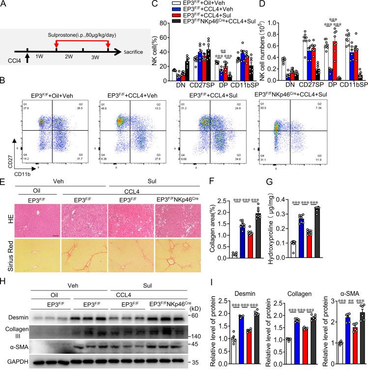
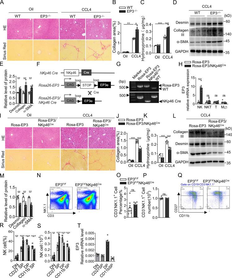
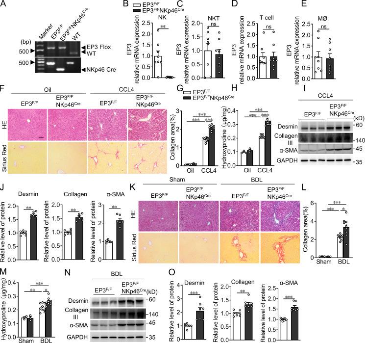
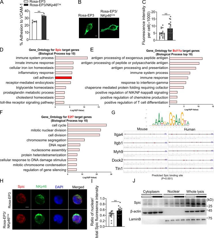
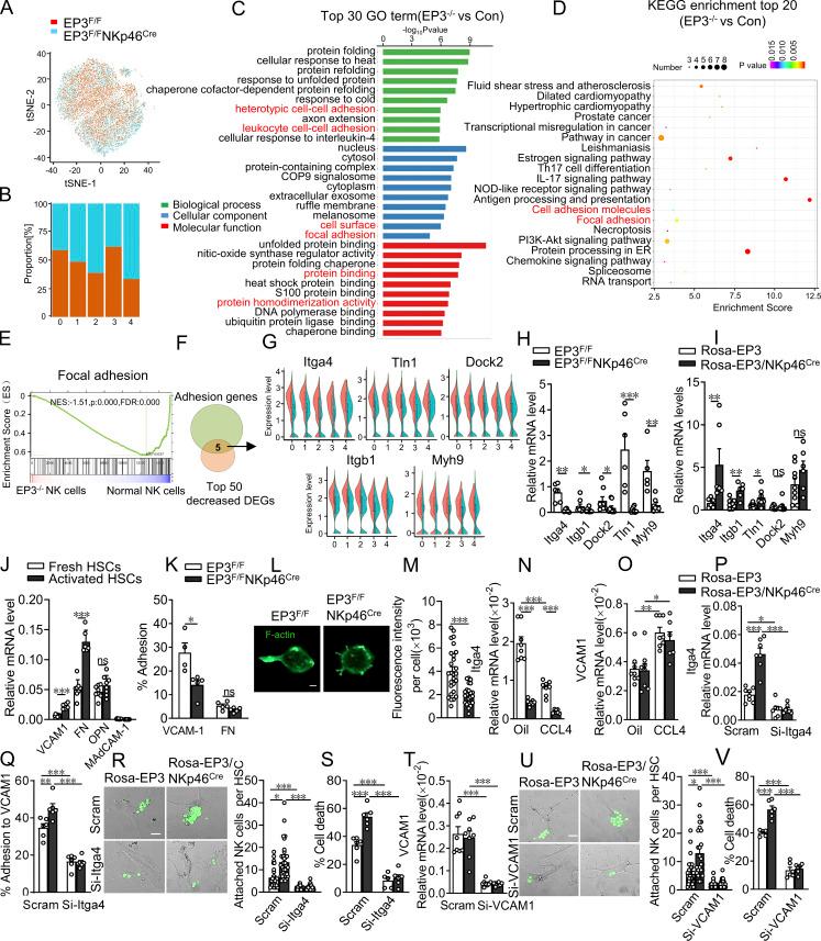
Natural killer (NK) cells exhibit antifibrotic properties in liver fibrosis (LF) by suppressing activated hepatic stellate cell (HSC) populations. Prostaglandin E2 (PGE2) plays a dual role in innate and adaptive immunity. Here, we found that E-prostanoid 3 receptor (EP3) was markedly downregulated in NK cells from liver fibrosis mice and patients with liver cirrhosis. NK cell-specific deletion of EP3 aggravated hepatic fibrogenesis in mouse models of LF. Loss of EP3 selectively reduced the cytotoxicity of the CD27+CD11b+ double positive (DP) NK subset against activated HSCs. Mechanistically, deletion of EP3 impaired the adhesion and cytotoxicity of DP NK cells toward HSCs through modulation of Itga4-VCAM1 binding. EP3 upregulated Itga4 expression in NK cells through promoting Spic nuclear translocation via PKC-mediated phosphorylation of Spic at T191. Activation of EP3 by sulprostone alleviated CCL4-induced liver fibrosis in mice. Thus, EP3 is required for adhesion and cytotoxicity of NK cells toward HSCs and may serve as a therapeutic target for the management of LF.

摘要

自然杀伤 (NK) 细胞通过抑制激活的肝星状细胞 (HSC) 群体在肝纤维化 (LF) 中表现出抗纤维化特性。前列腺素 E2 (PGE2) 在先天和适应性免疫中发挥双重作用。在这里,我们发现 EP3 在 LF 小鼠和肝硬化患者的 NK 细胞中明显下调。NK 细胞特异性缺失 EP3 加重了 LF 小鼠模型中的肝纤维化。EP3 的缺失选择性地降低了 CD27+CD11b+双阳性 (DP) NK 亚群对激活的 HSCs 的细胞毒性。在机制上,通过调节 Itga4-VCAM1 结合,EP3 缺失破坏了 DP NK 细胞对 HSCs 的黏附和细胞毒性。EP3 通过促进 PKC 介导的 Spic 在 T191 上的磷酸化,促进 Spic 核易位,从而在 NK 细胞中上调 Itga4 表达。舒前列素激活 EP3 可减轻 CCL4 诱导的小鼠肝纤维化。因此,EP3 是 NK 细胞黏附和杀伤 HSCs 所必需的,可能成为 LF 管理的治疗靶点。

https://cdn.ncbi.nlm.nih.gov/pmc/blobs/1208/9014794/130f4aa973a8/JEM_20212414_GA.jpg

文献AI研究员

20分钟写一篇综述,助力文献阅读效率提升50倍。

立即体验

用中文搜PubMed

大模型驱动的PubMed中文搜索引擎

马上搜索

文档翻译

学术文献翻译模型,支持多种主流文档格式。

立即体验