Suppr超能文献

深入的生物信息学分析揭示了肝硬化和脓毒症患者中与自然杀伤细胞相关的诊断标志物之间的串扰基因和免疫相互作用。

In-depth bioinformatics analysis uncovers the crosstalk genes and immune interactions among diagnostic markers linked to natural killer cells in patients with cirrhosis and sepsis.

作者信息

Wang Yue-Hua, Wang Xiao-Xiang

机构信息

Department of Infectious Disease, Jinhua People's Hospital, Jinhua, 321000, China.

Department of Neurology, Jinhua People's Hospital, NO.267 Danxi East Road, Jindong District, Jinhua City, Zhejiang Province, China.

出版信息

Clin Exp Med. 2025 Aug 6;25(1):280. doi: 10.1007/s10238-025-01808-7.

Abstract

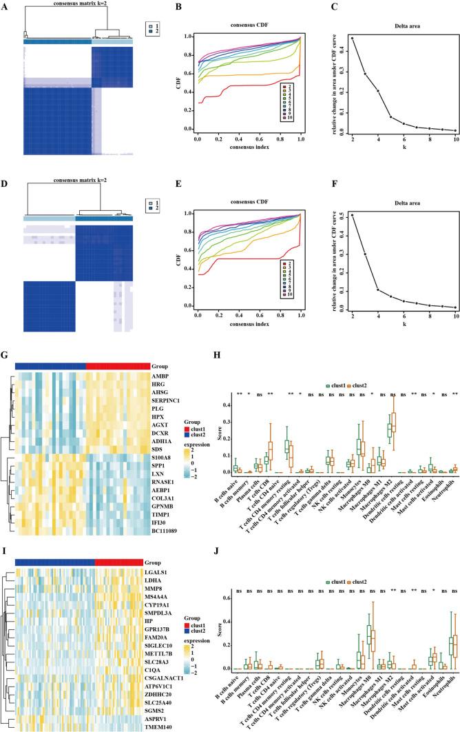
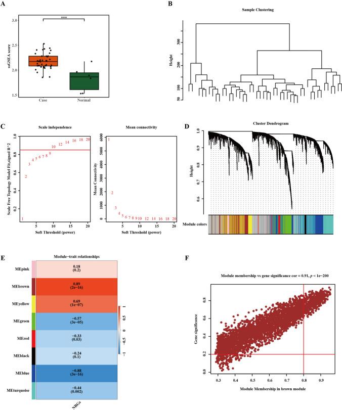
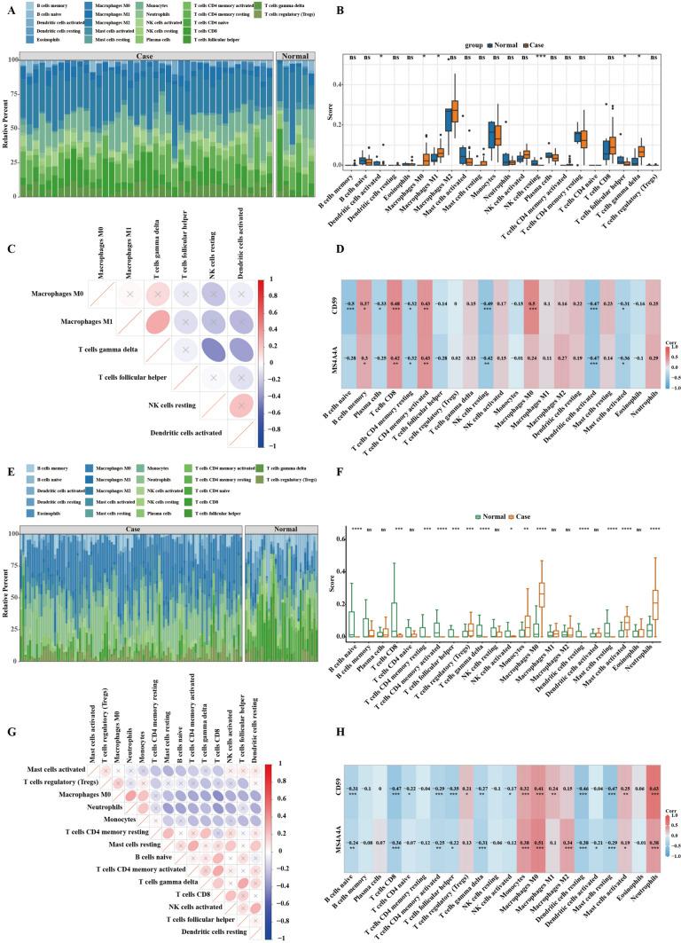
Patients with cirrhosis face an elevated risk of developing sepsis, leading to an escalating mortality rate. This study focuses on the link between natural killer (NK) cells, cirrhosis, and sepsis. Our goal is to identify NK cell-related genes that could serve as common diagnostic biomarkers for both conditions. The datasets pertaining to cirrhosis and sepsis were obtained from the Gene Expression Omnibus database. Initially, a single sample Gene set enrichment analysis (ssGSEA) concentrated on the NK cell gene set. Subsequently, the ssGSEA score was utilized as the phenotype data for the weighted gene co-expression network analysis (WGCNA). Feature genes for cirrhosis and sepsis were selected from a combination of cirrhosis differentially expressed genes (DEGs), sepsis DEGs, and key genes identified by WGCNA and screened using support vector machine-recursive feature elimination (SVM-RFE) and Random Forest machine learning algorithms. To rigorously validate the diagnostic significance of the feature genes, we performed receiver operating characteristic (ROC) curve and decision curve analysis (DCA) across both training and independent validation datasets. Additionally, CIBERSORT was employed to assess the infiltration of immune cells in cirrhosis and sepsis. qRT-PCR was further used to experimentally confirm the mRNA expression levels of candidate genes in peripheral blood samples. Finally, we conducted subtype identification of cirrhosis and sepsis based on the feature genes, and the infiltration of immune cells between subtypes was evaluated. Two genes associated with NK cells, MS4A4A and CD59, serve as biomarkers for diagnosing cirrhosis and sepsis. Additionally, the presence of MS4A4A and CD59 associated immune cells alongside naive B cells and dendritic cells (DCs) decrease, whereas M0 macrophages increases. Based on MS4A4A and CD59, cirrhosis and sepsis each comprise two distinct subtypes. This classification enables clear differentiation of immune cell infiltration patterns across the subtypes. The correlation between liver cirrhosis and sepsis is strongly associated with NK cells. Our multi-level bioinformatic and experimental validations demonstrate that MS4A4A and CD59 are robust diagnostic markers for both diseases, offering valuable insights into the shared immune mechanisms and interactions between cirrhosis and sepsis.

摘要

肝硬化患者发生脓毒症的风险升高,导致死亡率不断攀升。本研究聚焦于自然杀伤(NK)细胞、肝硬化和脓毒症之间的联系。我们的目标是鉴定出可作为这两种病症共同诊断生物标志物的NK细胞相关基因。与肝硬化和脓毒症相关的数据集取自基因表达综合数据库。最初,单样本基因集富集分析(ssGSEA)聚焦于NK细胞基因集。随后,将ssGSEA评分用作加权基因共表达网络分析(WGCNA)的表型数据。从肝硬化差异表达基因(DEG)、脓毒症DEG以及通过WGCNA鉴定并经支持向量机递归特征消除(SVM-RFE)和随机森林机器学习算法筛选出的关键基因的组合中选择肝硬化和脓毒症的特征基因。为严格验证特征基因的诊断意义,我们在训练数据集和独立验证数据集中均进行了受试者工作特征(ROC)曲线分析和决策曲线分析(DCA)。此外,使用CIBERSORT评估肝硬化和脓毒症中免疫细胞的浸润情况。进一步采用qRT-PCR实验证实外周血样本中候选基因的mRNA表达水平。最后,我们基于特征基因对肝硬化和脓毒症进行亚型鉴定,并评估各亚型之间免疫细胞的浸润情况。与NK细胞相关的两个基因MS4A4A和CD59可作为诊断肝硬化和脓毒症的生物标志物。此外,与MS4A4A和CD59相关的免疫细胞以及初始B细胞和树突状细胞(DC)的数量减少,而M0巨噬细胞数量增加。基于MS4A4A和CD59,肝硬化和脓毒症各包含两种不同的亚型。这种分类能够清晰区分各亚型间的免疫细胞浸润模式。肝硬化和脓毒症之间的关联与NK细胞密切相关。我们的多层次生物信息学和实验验证表明,MS4A4A和CD59是这两种疾病可靠的诊断标志物,为深入了解肝硬化和脓毒症之间共同的免疫机制及相互作用提供了有价值的见解

https://cdn.ncbi.nlm.nih.gov/pmc/blobs/4fe7/12328512/7d8a90af0a34/10238_2025_1808_Fig1_HTML.jpg

文献AI研究员

20分钟写一篇综述,助力文献阅读效率提升50倍。

立即体验

用中文搜PubMed

大模型驱动的PubMed中文搜索引擎

马上搜索

文档翻译

学术文献翻译模型,支持多种主流文档格式。

立即体验