Suppr超能文献

新辅助化疗后卵巢癌患者 T 细胞免疫增强。

Improved T-cell Immunity Following Neoadjuvant Chemotherapy in Ovarian Cancer.

机构信息

Department of Medical Oncology, Dana-Farber Cancer Institute, Boston, Massachusetts.

Harvard Medical School, Boston, Massachusetts.

出版信息

Clin Cancer Res. 2022 Aug 2;28(15):3356-3366. doi: 10.1158/1078-0432.CCR-21-2834.

Abstract

PURPOSE

Although local tissue-based immune responses are critical for elucidating direct tumor-immune cell interactions, peripheral immune responses are increasingly recognized as occupying an important role in anticancer immunity. We evaluated serial blood samples from patients with advanced epithelial ovarian cancer (EOC) undergoing standard-of-care neoadjuvant carboplatin and paclitaxel chemotherapy (including dexamethasone for prophylaxis of paclitaxel-associated hypersensitivity reactions) to characterize the evolution of the peripheral immune cell function and composition across the course of therapy.

EXPERIMENTAL DESIGN

Serial blood samples from 10 patients with advanced high-grade serous ovarian cancer treated with neoadjuvant chemotherapy (NACT) were collected before the initiation of chemotherapy, after the third and sixth cycles, and approximately 2 months after completion of chemotherapy. T-cell function was evaluated using ex vivo IFNγ ELISpot assays, and the dynamics of T-cell repertoire and immune cell composition were assessed using bulk and single-cell RNA sequencing (RNAseq).

RESULTS

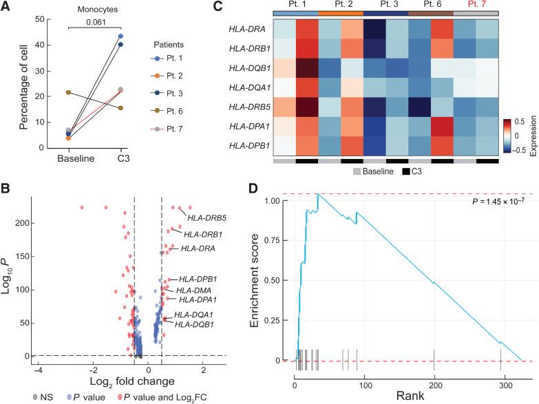
T cells exhibited an improved response to viral antigens after NACT, which paralleled the decrease in CA125 levels. Single-cell analysis revealed increased numbers of memory T-cell receptor (TCR) clonotypes and increased central memory CD8+ and regulatory T cells throughout chemotherapy. Finally, administration of NACT was associated with increased monocyte frequency and expression of HLA class II and antigen presentation genes; single-cell RNAseq analyses showed that although driven largely by classical monocytes, increased class II gene expression was a feature observed across monocyte subpopulations after chemotherapy.

CONCLUSIONS

NACT may alleviate tumor-associated immunosuppression by reducing tumor burden and may enhance antigen processing and presentation. These findings have implications for the successful combinatorial applications of immune checkpoint blockade and therapeutic vaccine approaches in EOC.

摘要

目的

虽然局部组织免疫反应对于阐明肿瘤与免疫细胞的直接相互作用至关重要,但外周免疫反应在抗肿瘤免疫中也越来越被认为具有重要作用。我们评估了接受标准护理新辅助卡铂和紫杉醇化疗(包括地塞米松预防紫杉醇相关过敏反应)的晚期上皮性卵巢癌(EOC)患者的连续血液样本,以描述治疗过程中外周免疫细胞功能和组成的演变。

实验设计

对 10 例接受新辅助化疗(NACT)的晚期高级别浆液性卵巢癌患者的连续血液样本进行采集,分别在化疗开始前、第 3 周期和第 6 周期后,以及化疗完成后约 2 个月后。通过体外 IFNγ ELISpot 测定评估 T 细胞功能,通过批量和单细胞 RNA 测序(RNAseq)评估 T 细胞受体(TCR)谱和免疫细胞组成的动态变化。

结果

NACT 后 T 细胞对病毒抗原的反应得到改善,这与 CA125 水平的降低相平行。单细胞分析显示,整个化疗过程中记忆性 TCR 克隆型数量增加,CD8+中央记忆 T 细胞和调节性 T 细胞增加。最后,NACT 的给药与单核细胞频率增加以及 HLA Ⅱ类和抗原呈递基因表达增加有关;单细胞 RNAseq 分析表明,尽管主要由经典单核细胞驱动,但化疗后所有单核细胞亚群中都观察到Ⅱ类基因表达增加。

结论

NACT 通过减少肿瘤负担可能减轻肿瘤相关的免疫抑制作用,并可能增强抗原加工和呈递。这些发现对成功联合应用免疫检查点阻断和治疗性疫苗方法治疗 EOC 具有重要意义。

https://cdn.ncbi.nlm.nih.gov/pmc/blobs/daa9/9662948/0d70babc6c48/3356fig1.jpg

文献AI研究员

20分钟写一篇综述,助力文献阅读效率提升50倍。

立即体验

用中文搜PubMed

大模型驱动的PubMed中文搜索引擎

马上搜索

文档翻译

学术文献翻译模型,支持多种主流文档格式。

立即体验