Suppr超能文献

肠道微生物组-代谢组综合特征反映了肠易激综合征中的应激和 5-羟色胺代谢。

Integrated fecal microbiome-metabolome signatures reflect stress and serotonin metabolism in irritable bowel syndrome.

机构信息

Division Gastroenterology-Hepatology, Maastricht University Medical Center+, Maastricht, The Netherlands.

Nutrim School for Nutrition and Translational Research in Metabolism, Maastricht University, Maastricht, The Netherlands.

出版信息

Gut Microbes. 2022 Jan-Dec;14(1):2063016. doi: 10.1080/19490976.2022.2063016.

Abstract

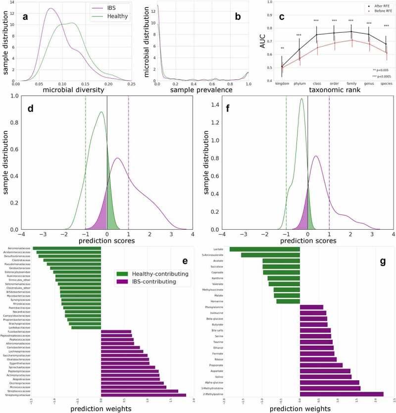
To gain insight into the complex microbiome-gut-brain axis in irritable bowel syndrome (IBS), several modalities of biological and clinical data must be combined. We aimed to identify profiles of fecal microbiota and metabolites associated with IBS and to delineate specific phenotypes of IBS that represent potential pathophysiological mechanisms. Fecal metabolites were measured using proton nuclear magnetic resonance (H-NMR) spectroscopy and gut microbiome using shotgun metagenomic sequencing (MGS) in a combined dataset of 142 IBS patients and 120 healthy controls (HCs) with extensive clinical, biological and phenotype information. Data were analyzed using support vector classification and regression and kernel t-SNE. Microbiome and metabolome profiles could distinguish IBS and HC with an area-under-the-receiver-operator-curve of 77.3% and 79.5%, respectively, but this could be improved by combining microbiota and metabolites to 83.6%. No significant differences in predictive ability of the microbiome-metabolome data were observed between the three classical, stool pattern-based, IBS subtypes. However, unsupervised clustering showed distinct subsets of IBS patients based on fecal microbiome-metabolome data. These clusters could be related plasma levels of serotonin and its metabolite 5-hydroxyindoleacetate, effects of psychological stress on gastrointestinal (GI) symptoms, onset of IBS after stressful events, medical history of previous abdominal surgery, dietary caloric intake and IBS symptom duration. Furthermore, pathways in metabolic reaction networks were integrated with microbiota data, that reflect the host-microbiome interactions in IBS. The identified microbiome-metabolome signatures for IBS, associated with altered serotonin metabolism and unfavorable stress response related to GI symptoms, support the microbiota-gut-brain link in the pathogenesis of IBS.

摘要

为了深入了解肠易激综合征(IBS)中复杂的微生物群-肠道-大脑轴,必须结合多种生物和临床数据模式。我们旨在确定与 IBS 相关的粪便微生物群和代谢物特征,并描绘出代表潜在病理生理机制的 IBS 特定表型。在包含广泛临床、生物学和表型信息的 142 名 IBS 患者和 120 名健康对照(HC)的综合数据集中,使用质子核磁共振(H-NMR)光谱法测量粪便代谢物,使用 shotgun 宏基因组测序(MGS)测量肠道微生物组。使用支持向量分类和回归以及核 t-SNE 分析数据。微生物组和代谢组特征可以区分 IBS 和 HC,曲线下面积分别为 77.3%和 79.5%,但通过将微生物组和代谢物结合起来可以提高到 83.6%。在三种经典、基于粪便模式的 IBS 亚型中,微生物组-代谢组数据的预测能力没有显著差异。然而,无监督聚类显示基于粪便微生物组-代谢组数据的 IBS 患者存在明显的亚群。这些聚类可能与血浆中血清素及其代谢物 5-羟色胺乙酸盐的水平、心理压力对胃肠道(GI)症状的影响、应激事件后 IBS 的发作、先前腹部手术的病史、饮食热量摄入和 IBS 症状持续时间有关。此外,代谢反应网络中的途径与微生物组数据集成,反映了 IBS 中宿主-微生物组的相互作用。确定的 IBS 微生物组-代谢组特征与改变的血清素代谢和与 GI 症状相关的不利应激反应有关,支持了 IBS 发病机制中微生物群-肠道-大脑的联系。

https://cdn.ncbi.nlm.nih.gov/pmc/blobs/eedd/9037519/669429dc2825/KGMI_A_2063016_F0001_OC.jpg

文献AI研究员

20分钟写一篇综述,助力文献阅读效率提升50倍。

立即体验

用中文搜PubMed

大模型驱动的PubMed中文搜索引擎

马上搜索

文档翻译

学术文献翻译模型,支持多种主流文档格式。

立即体验