Suppr超能文献

细胞溶质 Ca2+依赖性 Ca2+释放活性主要决定了表达 CPVT 相关突变 RYR2 的细胞中的 ER Ca2+水平。

Cytosolic Ca2+-dependent Ca2+ release activity primarily determines the ER Ca2+ level in cells expressing the CPVT-linked mutant RYR2.

机构信息

Department of Cellular and Molecular Pharmacology, Juntendo University Graduate School of Medicine, Tokyo, Japan.

Department of Drug Delivery Research, Graduate School of Pharmaceutical Sciences, Kyoto University, Kyoto, Japan.

出版信息

J Gen Physiol. 2022 Sep 5;154(9). doi: 10.1085/jgp.202112869. Epub 2022 Apr 21.

Abstract

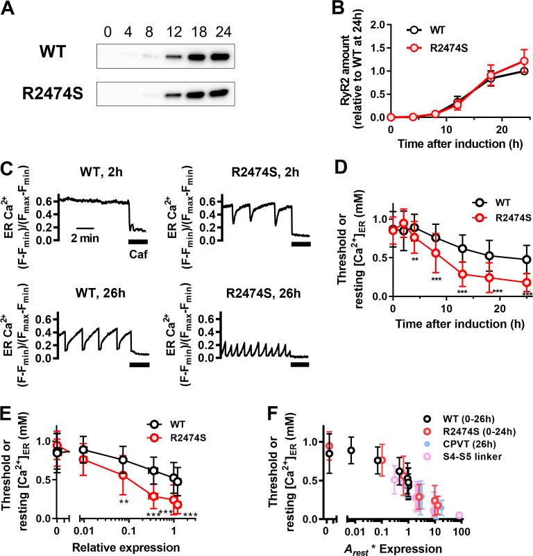
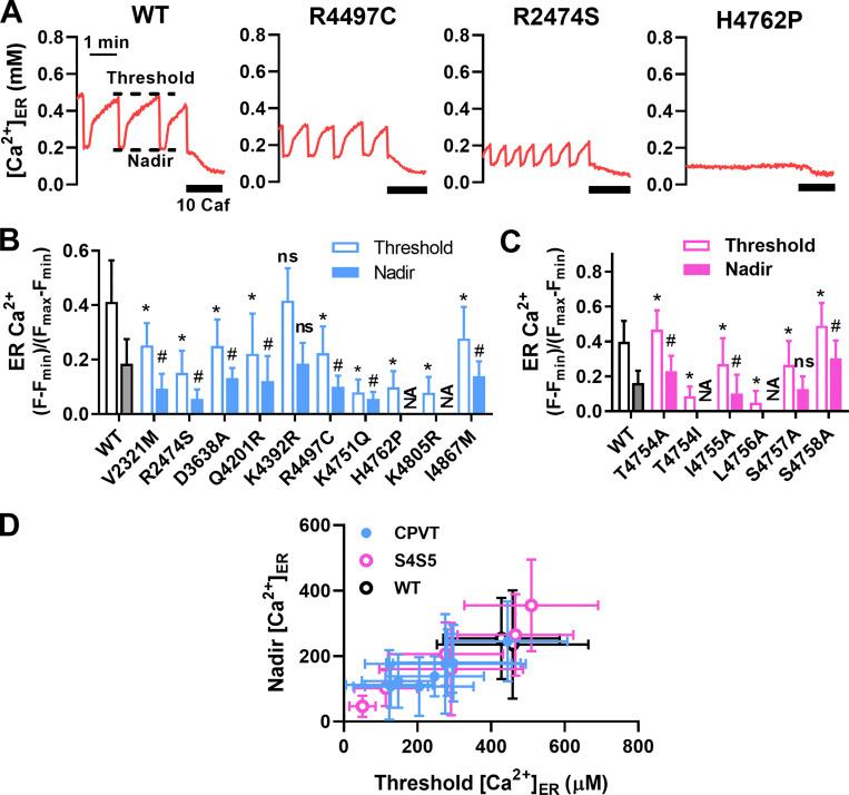
Type 2 ryanodine receptor (RYR2) is a cardiac Ca2+ release channel in the ER. Mutations in RYR2 are linked to catecholaminergic polymorphic ventricular tachycardia (CPVT). CPVT is associated with enhanced spontaneous Ca2+ release, which tends to occur when [Ca2+]ER reaches a threshold. Mutations lower the threshold [Ca2+]ER by increasing luminal Ca2+ sensitivity or enhancing cytosolic [Ca2+] ([Ca2+]cyt)-dependent activity. Here, to establish the mechanism relating the change in [Ca2+]cyt-dependent activity of RYR2 and the threshold [Ca2+]ER, we carried out cell-based experiments and in silico simulations. We expressed WT and CPVT-linked mutant RYR2s in HEK293 cells and measured [Ca2+]cyt and [Ca2+]ER using fluorescent Ca2+ indicators. CPVT RYR2 cells showed higher oscillation frequency and lower threshold [Ca2+]ER than WT cells. The [Ca2+]cyt-dependent activity at resting [Ca2+]cyt, Arest, was greater in CPVT mutants than in WT, and we found an inverse correlation between threshold [Ca2+]ER and Arest. In addition, lowering RYR2 expression increased the threshold [Ca2+]ER and a product of Arest, and the relative expression level for each mutant correlated with threshold [Ca2+]ER, suggesting that the threshold [Ca2+]ER depends on the net Ca2+ release rate via RYR2. Modeling reproduced Ca2+ oscillations with [Ca2+]cyt and [Ca2+]ER changes in WT and CPVT cells. Interestingly, the [Ca2+]cyt-dependent activity of specific mutations correlated with the age of disease onset in patients carrying them. Our data suggest that the reduction in threshold [Ca2+]ER for spontaneous Ca2+ release by CPVT mutation is explained by enhanced [Ca2+]cyt-dependent activity without requiring modulation of the [Ca2+]ER sensitivity of RYR2.

摘要

2 型兰尼碱受体 (RYR2) 是内质网中心肌细胞的 Ca2+释放通道。RYR2 突变与儿茶酚胺多形性室性心动过速 (CPVT) 相关。CPVT 与自发性 Ca2+释放增强有关,这种增强通常发生在内质网 Ca2+浓度达到阈值时。突变通过增加腔室 Ca2+敏感性或增强细胞浆 Ca2+([Ca2+]cyt)依赖性活性来降低阈值 [Ca2+]ER。在这里,为了建立 RYR2 的细胞浆 Ca2+依赖性活性变化与阈值 [Ca2+]ER 之间的关系机制,我们进行了基于细胞的实验和计算机模拟。我们在 HEK293 细胞中表达 WT 和 CPVT 相关的突变型 RYR2,并使用荧光 Ca2+指示剂测量细胞浆 Ca2+([Ca2+]cyt)和内质网 Ca2+([Ca2+]ER)。CPVT RYR2 细胞的振荡频率更高,阈值 [Ca2+]ER 低于 WT 细胞。在静息细胞浆 Ca2+浓度 ([Ca2+]cyt)下,CPVT 突变型的 RYR2 的细胞浆 Ca2+依赖性活性 (Arest)大于 WT 细胞,我们发现阈值 [Ca2+]ER 与 Arest 呈负相关。此外,降低 RYR2 表达会增加阈值 [Ca2+]ER 和 Arest 的乘积,每个突变体的相对表达水平与阈值 [Ca2+]ER 相关,这表明阈值 [Ca2+]ER 取决于通过 RYR2 的净 Ca2+释放率。模型再现了 WT 和 CPVT 细胞中 Ca2+ 振荡与细胞浆 Ca2+浓度和内质网 Ca2+浓度变化之间的关系。有趣的是,特定突变的细胞浆 Ca2+依赖性活性与携带这些突变的患者发病年龄相关。我们的数据表明,CPVT 突变导致自发性 Ca2+释放的阈值 [Ca2+]ER 降低是由于细胞浆 Ca2+依赖性活性增强所致,而无需调节 RYR2 的内质网 Ca2+敏感性。

https://cdn.ncbi.nlm.nih.gov/pmc/blobs/d108/9037340/b8506d99715f/JGP_202112869_Fig1.jpg

文献AI研究员

20分钟写一篇综述,助力文献阅读效率提升50倍。

立即体验

用中文搜PubMed

大模型驱动的PubMed中文搜索引擎

马上搜索

文档翻译

学术文献翻译模型,支持多种主流文档格式。

立即体验