Suppr超能文献

S5 片段在 1 型兰尼碱受体通道门控中的双重作用。

Dual role of the S5 segment in type 1 ryanodine receptor channel gating.

机构信息

Department of Cellular and Molecular Pharmacology, Juntendo University Graduate School of Medicine, Tokyo, 113-8421, Japan.

Department of Structural Biology, Graduate School of Pharmaceutical Sciences, Kyoto University, Kyoto, 606-8501, Japan.

出版信息

Commun Biol. 2024 Sep 18;7(1):1108. doi: 10.1038/s42003-024-06787-1.

Abstract

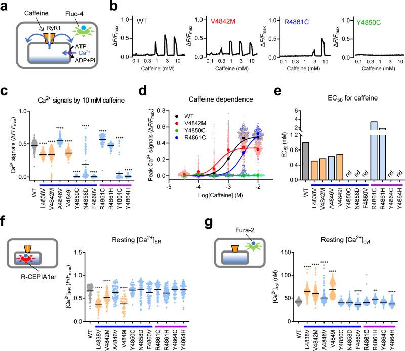
The type 1 ryanodine receptor (RyR1) is a Ca release channel in the sarcoplasmic reticulum that is essential for skeletal muscle contraction. RyR1 forms a channel with six transmembrane segments, in which S5 is the fifth segment and is thought to contribute to pore formation. However, its role in channel gating remains unclear. Here, we performed a functional analysis of several disease-associated mutations in S5 and interpreted the results with respect to the published RyR1 structures to identify potential interactions associated with the mutant phenotypes. We demonstrate that S5 plays a dual role in channel gating: the cytoplasmic side interacts with S6 to reduce the channel activity, whereas the luminal side forms a rigid structural base necessary for S6 displacement in channel opening. These results deepen our understanding of the molecular mechanisms of RyR1 channel gating and provide insight into the divergent disease phenotypes caused by mutations in S5.

摘要

I 型兰尼碱受体(RyR1)是肌质网中的 Ca 释放通道,对于骨骼肌收缩至关重要。RyR1 由六个跨膜片段组成,其中 S5 是第五个片段,被认为有助于形成孔道。然而,其在通道门控中的作用仍不清楚。在这里,我们对 S5 中的几个与疾病相关的突变进行了功能分析,并结合已发表的 RyR1 结构对结果进行了解释,以确定与突变表型相关的潜在相互作用。我们证明 S5 在通道门控中起双重作用:细胞质侧与 S6 相互作用以降低通道活性,而腔侧形成刚性结构基底,对于通道打开时 S6 的位移是必需的。这些结果加深了我们对 RyR1 通道门控分子机制的理解,并为 S5 突变引起的不同疾病表型提供了深入的认识。

https://cdn.ncbi.nlm.nih.gov/pmc/blobs/d4c7/11411075/657fbe3d1ce4/42003_2024_6787_Fig1_HTML.jpg

文献AI研究员

20分钟写一篇综述,助力文献阅读效率提升50倍。

立即体验

用中文搜PubMed

大模型驱动的PubMed中文搜索引擎

马上搜索

文档翻译

学术文献翻译模型,支持多种主流文档格式。

立即体验