Suppr超能文献

CDCA8的过表达预示前列腺癌预后不良并促进肿瘤细胞生长。

Overexpression of CDCA8 Predicts Poor Prognosis and Promotes Tumor Cell Growth in Prostate Cancer.

作者信息

Wan Shun, He Yang, Zhang Bin, Yang Zhi, Du Fang-Ming, Zhang Chun-Peng, Fu Yu-Qiang, Mi Jun

机构信息

Department of Urology, Lanzhou University Second Hospital, Lanzhou, China.

出版信息

Front Oncol. 2022 Apr 5;12:784183. doi: 10.3389/fonc.2022.784183. eCollection 2022.

Abstract

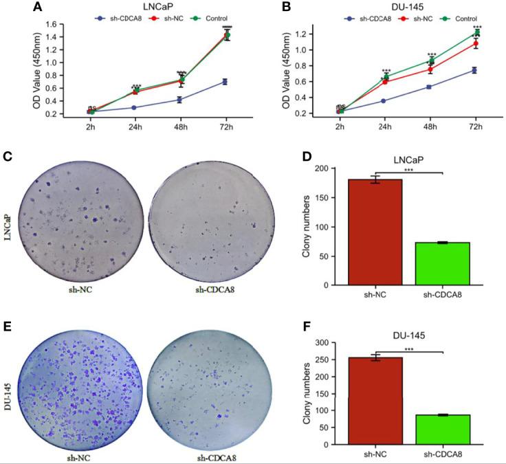
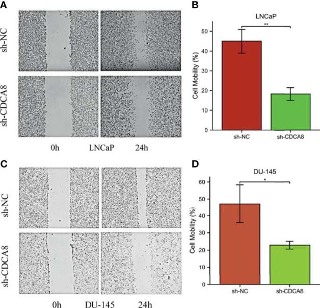
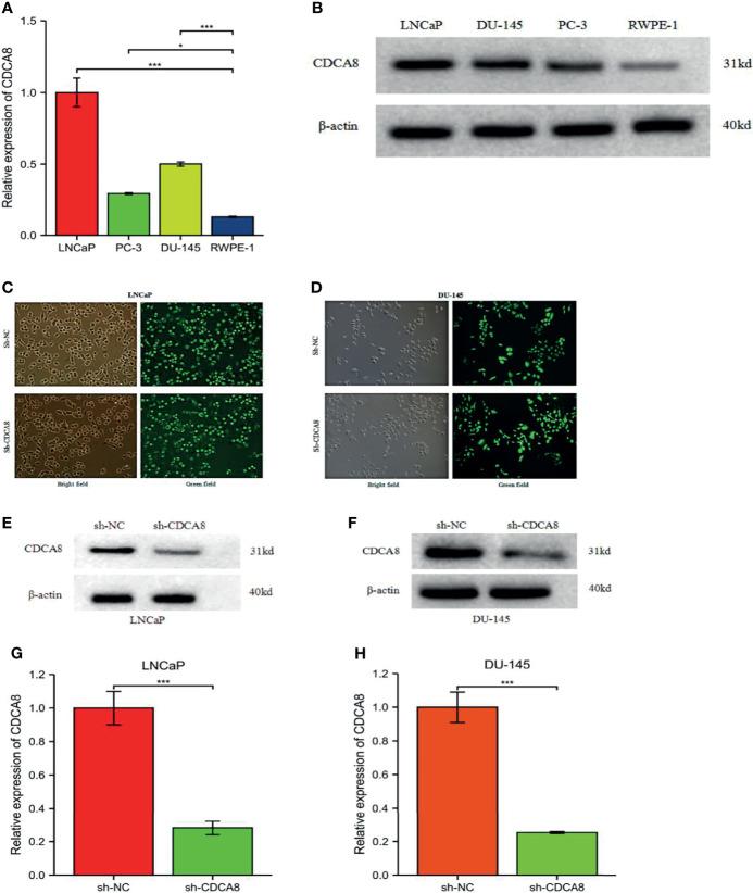
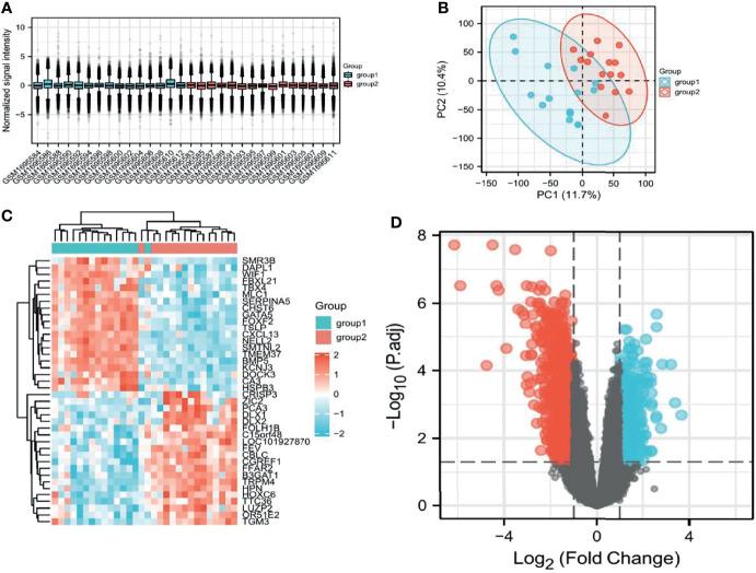
Human cell division cycle-related protein 8 (CDCA8) is an essential component of the vertebrate chromosomal passenger complex (CPC). CDCA8 was confirmed to play a role in promoting malignant tumor progression. However, the exact function of CDCA8 in the development and progression of prostate cancer (PCa) remains unclear. In this study, the database GSE69223 was downloaded by the gene expression omnibus (GEO) database, as well as CDCA8 expression differences in multiple tumor tissues and normal tissues were detected by The Cancer Genome Atlas (TCGA), TIMER, Oncomine, and Ualcan databases. Kaplan-Meier and Cox regression methods were used to analyze the correlation between CDCA8 expression and prognosis in PCa. We confirmed the expression of CDCA8 in PCa tissues by HPA. We also analyzed the association of CDCA8 expression with PCa clinical characteristics in the TCGA database. To further understand the role of CDCA8 in PCa, we assessed the effects of CDCA8 on PCa cell growth, proliferation, and migration studies. As a result, CDCA8 was significantly overexpressed in PCa cells compared with normal prostate cells. High CDCA8 expression predicts poor prognosis in PCa patients, and CDCA8 expression was higher in high-grade PCa. In addition, silencing of CDCA8 significantly inhibited PCa cell proliferation and migration. In summary, CDCA8 promoted the proliferation and migration of PCa cells.

摘要

人类细胞分裂周期相关蛋白8(CDCA8)是脊椎动物染色体乘客复合体(CPC)的重要组成部分。CDCA8已被证实可促进恶性肿瘤进展。然而,CDCA8在前列腺癌(PCa)发生发展中的具体作用仍不清楚。本研究通过基因表达综合数据库(GEO)下载了GSE69223数据库,并利用癌症基因组图谱(TCGA)、TIMER、Oncomine和Ualcan数据库检测了多种肿瘤组织和正常组织中CDCA8的表达差异。采用Kaplan-Meier法和Cox回归法分析CDCA8表达与PCa预后的相关性。我们通过人类蛋白质图谱(HPA)证实了CDCA8在PCa组织中的表达。我们还在TCGA数据库中分析了CDCA8表达与PCa临床特征的相关性。为进一步了解CDCA8在PCa中的作用,我们评估了CDCA8对PCa细胞生长、增殖和迁移的影响。结果显示,与正常前列腺细胞相比,CDCA8在PCa细胞中显著过表达。高CDCA8表达预示着PCa患者预后不良,且在高级别PCa中CDCA8表达更高。此外,沉默CDCA8可显著抑制PCa细胞的增殖和迁移。综上所述,CDCA8促进了PCa细胞的增殖和迁移。

https://cdn.ncbi.nlm.nih.gov/pmc/blobs/476e/9016845/089f1f2d1201/fonc-12-784183-g001.jpg

文献AI研究员

20分钟写一篇综述,助力文献阅读效率提升50倍。

立即体验

用中文搜PubMed

大模型驱动的PubMed中文搜索引擎

马上搜索

文档翻译

学术文献翻译模型,支持多种主流文档格式。

立即体验